726x
001392
2026-01-13

Konstrukcja w kształcie drzewa pod instalacje fotowoltaiczne, Brazylia

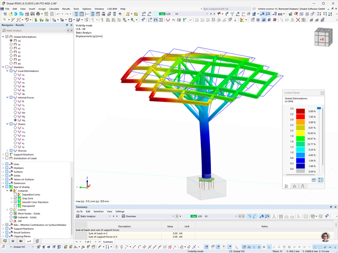
W Londrinie, w Brazylii, przy użyciu RFEM zaprojektowano metaliczną konstrukcję w kształcie „drzewa”, zasilaną energią słoneczną. Konstrukcja łączy w sobie estetykę i zrównoważony rozwój. Projekt został opracowany przez firmę „MSE Engenharia” w jej biurze w Paraná.

Projekt składa się z metalowej konstrukcji inspirowanej kształtem drzewa, która służy jako podpora dla paneli fotowoltaicznych. Drzewo pełni rolę koncepcyjnego odniesienia i symbolizuje stworzenie oraz równowagę w naturze. W naturalnych systemach drzewa oferują ochronę i cień. Poprzez absorpcję CO₂ przyczyniają się do ekologicznej równowagi. Podobnie, ta konstrukcja ma na celu promowanie zrównoważonego rozwoju poprzez wytwarzanie czystej energii oraz łączenie funkcjonalności i estetyki w jednym elemencie.

Głównym celem jest stworzenie komfortowej przestrzeni do wypoczynku. Jednocześnie użytkownicy mają mieć możliwość korzystania z energii słonecznej do ładowania telefonów komórkowych lub innych urządzeń elektronicznych.

Istotnym aspektem projektu jest podpora, która została opracowana za pomocą RFEM i rozszerzenia Połączenia stalowe.

Miejsce
MSE Engenharia
Av. Adolpho de Bassi, 
1535 - Perobinha
Londrina
Brazylia
Klient & Projektowanie konstrukcji
Architekt


Specyfikacja projektu

Dane modelu

Liczba węzłów 58
Liczba linii 70
Liczba prętów 70
Liczba powierzchni 0
Ilość brył 0
Ilość przypadków obciążenia 6
Ilość KO 16
Liczba kombinacji wyników 0
Ciężar całkowity 3,532 t
Wymiary (metryczne) 12,000 x 7,216 x 8,353 m
Wymiary (imperialne) 39.37 x 23.67 x 27.4 feet

Czy mają Państwo jakieś pytania?