644x
001392
13.1.2026

Konstrukce ve tvaru stromu pro fotovoltaické zařízení, Brazílie

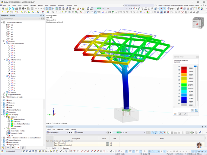
V Londrině v Brazílii vznikla kovová konstrukce ve tvaru "stromu", která využívá sluneční energii. Při návrhu konstrukce, která splňuje jak estetické nároky, tak požadavky na udržitelnost, se uplatnil program RFEM. Projekt navrhla firma "MSE Engenharia" v kanceláři v Paraně.

Projekt představuje kovovou konstrukci, která svým tvarem připomíná strom a která slouží jako nosná konstrukce pro fotovoltaické panely. Strom svou koncepcí symbolicky odkazuje na tvůrčí sílu a rovnováhu v přírodě. V přírodních systémech poskytují stromy stín a ochranu. Svou schopností pohlcovat CO₂ přispívají k ekologické rovnováze. Podobně tato konstrukce odpovídá koncepci udržitelnosti tím, že slouží k výrobě čisté energie, a navíc v jediném celku splňuje jak estetické, tak funkční nároky.

Hlavním jejím cílem je pak poskytovat pohodlné místo k odpočinku. Přitom mají uživatelé možnost využít sluneční energii k dobití svých mobilních telefonů nebo jiných elektronických přístrojů.

Důležitým aspektem projektu je patka sloupu, která byla navržena v programu RFEM a v addonu Ocelové přípoje.

Místo
MSE Engenharia
Av. Adolpho de Bassi, 
1535 - Perobinha
Londrina
Brazílie
Investor & projektování nosných konstrukcí
Architekt


Specifikace projektu

Údaje o modelu

Počet uzlů 58
Počet linií 70
Počet prutů 70
Počet ploch 0
Počet těles 0
Počet zatěžovacích stavů 6
Počet kombinací zatížení 16
Počet kombinací výsledků 0
Celková hmotnost 3,532 t
Rozměry (metrické) 12,000 x 7,216 x 8,353 m
Rozměry (imperiální) 39.37 x 23.67 x 27.4 feet

Máte nějaké otázky?