579x
002080
2021-08-06

Análise das fases de construção (CSA) | Resultados e exportação

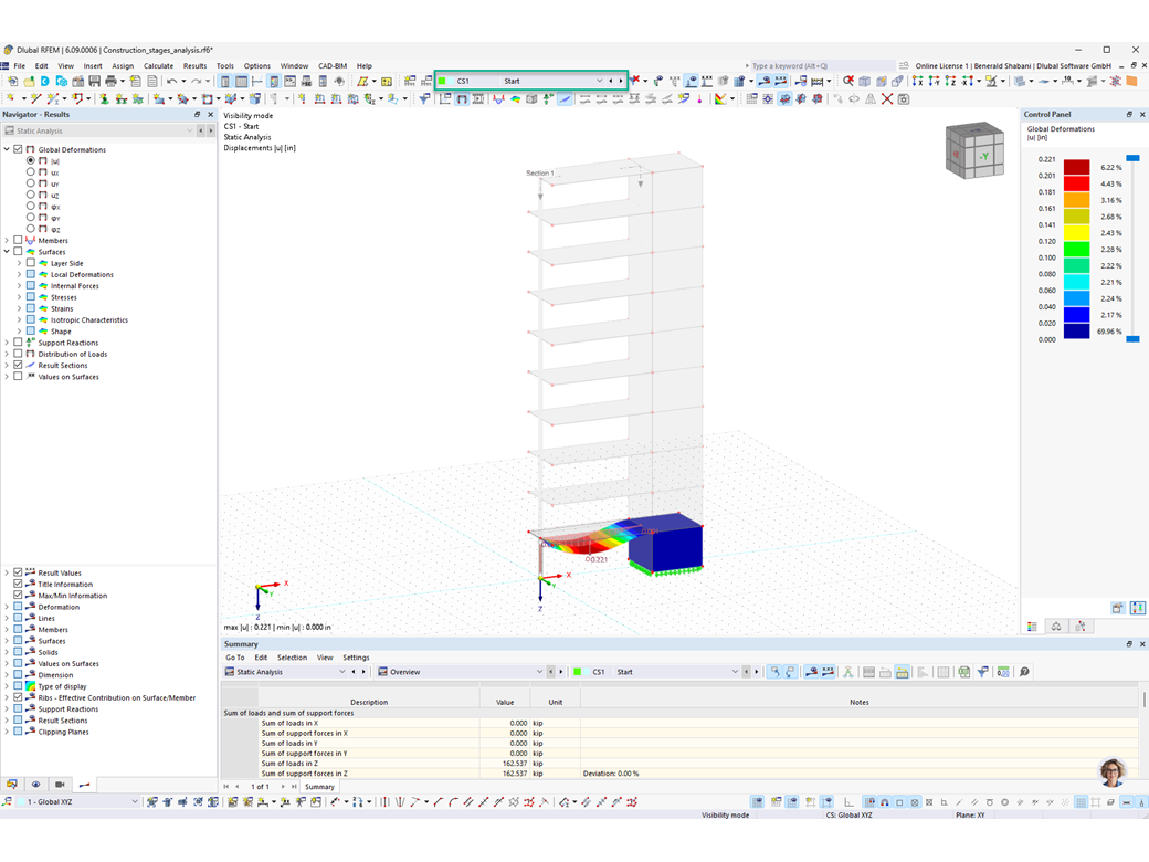
O cálculo foi bem-sucedido? Agora já pode visualizar os resultados das fases de construção individuais em gráficos e tabelas no RFEM. Além disso, o RFEM permite considerar fases de construção nas combinações e incluí-las nos dimensionamentos adicionais.



;