Community
    Iniciar sessão na sua conta

    Registe-se no extranet da Dlubal para aproveitar ao máximo o software e ter acesso exclusivo aos seus dados pessoais.

    Criar conta
    Ao iniciar sessão, concorda com as Condições de utilização e venda da Dlubal. Consulte a nossa Nota de privacidade, a nossa Nota sobre cookies.
    0
    Loja online
    Contatar Equipe de Vendas
    Idioma
    • Deutsch
    • English
    • Français
    • Español
    • Português
    • Italiano
    • Česky
    • Polski
    • Pусский
    • 中文(简体)
    • Áreas
      • Estruturas de betão armado
      • Estruturas de betão pré-esforçado
      • Estruturas de aço
      • Estruturas de madeira
      • Estruturas de alvenaria
      • Estruturas de alumínio e construção leve
      • Edifícios
      • Estruturas industriais
      • Condutas
      • Construção de pontes
      • Gruas e pontes rolantes
      • Torres e mastros
      • Estruturas de vidro
      • Estruturas de membrana tracionada
      • Estruturas de cabos tracionados
      • Estruturas laminadas e sanduíche
      • Estruturas temporárias
      • Estruturas de andaimes e prateleiras
      • Estruturas offshore
      • Silos e tanques de armazenamento
      • Estruturas de energias renováveis
      • Estruturas solares e sistemas de montagem
      • Construção naval e corpos flutuantes
      • Tecnologia de transporte
      • Estruturas e mastros de perfuração
      • Piscinas e parques aquáticos
      • Estruturas de contentores
      • Estacas escavadas por broca
      • Estruturas de escadas
      • Centrais elétricas
      • Estruturas hidráulicas em aço
      • Engenharia mecânica
      • Estruturas pneumáticas
      Áreas de aplicação
      • Planeamento estrutural
      • Cálculos de elementos finitos (MEF)
      • Simulação de vento e geração de cargas de vento
      • Análise de tensões
      • Cálculos não lineares
      • Análise de estabilidade
      • Análise de encurvadura não linear
      • Análises de torção com empenamento
      • Análise dinâmica e sísmica
      • Dinâmica não linear
      • Análise pushover
      • Form-finding e padrões de corte
      • Ligações de aço
      • Planeamento orientado por BIM
      • Secções formadas a frio
      • Interação solo-estrutura
      • Cálculo de fachadas
      • Fundações e geotecnia
      • Fases de construção
      • Resistência ao fogo
      Normas
      • Eurocódigos (EC)
      • Normas alemãs (DIN)
      • Normas britânicas (BS EN, BS)
      • Normas italianas (NTC)
      • Normas dos EUA
      • Normas canadianas (CSA)
      • Normas australianas (AS)
      • Normas suíças (SIA)
      • Normas chinesas (GB, HK)
      • Normas indianas (IS)
      • Normas mexicanas (RCDF, CFE Sismo 15)
      • Normas russas (SP)
      • Normas sul-africanas (SANS)
      • Normas brasileiras (NBR)
      Serviços online
      • Ícone do menu superior da ferramenta Geo-Zone Mapas de sobrecarga de neve, velocidade do vento e carga sísmica
      • Ícone de cálculo na nuvem Cálculos na nuvem
      • Ícone de Wiki de análise estrutural Wiki de análise estrutural
      • Ícone de propriedades da secção de aço e madeira Propriedades de secções transversais de perfis de aço e secções transversais
      Dimensionamento estrutural para sistemas fotovoltaicos

      A Dlubal Software ajuda você a criar e verificar qualquer sistema de montagem solar. Trabalhe de forma eficiente com estruturas de aço, alumínio e concreto em um único ambiente.

      Explorar ferramentas
      Estruturas solares Estruturas solares | Versão móvel
      API Dlubal

      O novo serviço de API da Dlubal (gRPC) oferece uma interface flexível para o software de análise estrutural baseada em Python e C#, com acesso direto a toda a gama de produtos Dlubal.

      Iniciar com API
      Fundo para o banner do menu principal da API Fundo para o banner do menu principal da API
    • Ícone a representar o RFEM 6, uma aplicação de software de análise de elementos finitos. RFEM 6 O único software de análise de elementos finitos de que precisa para os seus projetos

      O RFEM é a base de uma família de programas composta por módulos e serve para definir estruturas, materiais e cargas para sistemas estruturais constituídos por lajes, paredes, cascas e barras, bem como sólidos e elementos de contacto.

      Mais informação
      Ícone de alternância de módulo Módulos
      • Análises adicionais
      • Análises dinâmicas
      • Soluções especiais
      • Dimensionamento
      • Ligações
      Ícone de RSTAB 9 sem limites RSTAB 9 O programa de estruturas de barras icónico

      O RSTAB 9 é um programa de cálculo de estruturas de barras 3D que reflete o estado atual da tecnologia e ajuda os engenheiros de estruturas a cumprir os requisitos da engenharia civil moderna.

      Mais informação
      Ícone de alternância de módulo Módulos
      • Análises adicionais
      • Análises dinâmicas
      • Soluções especiais
      • Dimensionamento
      Ícone de RSECTION 1 sem limites RSECTION 1 Cálculos de secções transversais personalizados

      O RSECTION apoia engenheiros de estruturas ao determinar as propriedades de secções transversais para uma ampla variedade de secções transversais e permite uma análise de tensões subsequente.

      Mais informação
      Ícone de RWIND 3 sem limites RWIND 3 Software CFD para túneis de vento digitais

      O RWIND 3 é um túnel de vento digital para simulação de fluxos de vento em torno de quaisquer geometrias de edifícios e para cálculo das cargas de vento nas suas superfícies.

      Mais informação
      Ícone da API API Dlubal A sua porta de entrada para modelação paramétrica e automação

      O novo serviço API Dlubal (gRPC) oferece uma interface flexível para o software de cálculo estrutural com base em Python e C#, com acesso direto a toda a gama de produtos Dlubal. Beneficie de uma integração perfeita e poderosa no seu software Dlubal – ideal para modelação paramétrica e tarefas complexas de otimização.

      Descobrir a API
      Documentação da API Documentação da API
      • Índice
      • Primeiros passos
      • Aplicações
      • Objetos de modelo
      • Assinaturas e preços
      • Exemplos
      AEF para ligações de aço

      Projete e analise conexões de aço utilizando CBFEM, de acordo com EN 1993‑1‑8 e AISC 360, totalmente integrado no RFEM 6 para fluxos de trabalho estruturais mais rápidos e precisos.

      Saber mais
      Ligações de aço Ligações de aço
      Ferramenta de Zona Geo

      O serviço online da Dlubal fornece mapas de zonas para a determinação rápida de cargas de neve, velocidades do vento e dados sísmicos.

      Verificar zonas de carga
      Ferramenta de visualização de zona geográfica exibindo mapas de neve, vento e sísmicos com ilustrações para avaliações de cargas ambientais. Ilustração de mapas de zonas geográficas de neve, vento e sismo numa versão móvel, mostrando várias regiões e dados.
      Produtos desatualizados
    • Apoio
      • Perguntas mais frequentes (FAQ)
      • Base de dados de conhecimento
      • Funções do programa
      • Licenciamento
      • Fazer uma pergunta
      • A nossa equipa de apoio
      • Enviar proposta de função desejada ou ideia
      • Resolução de problemas para licenciamento e autorização
      • Reportar problema ou erro do programa
      • Atualizações dos programas
      • Problemas com o programa
      • Fórmulas | A matemática é divertida!
      Formação
      • Primeiros passos com o RFEM
      • Primeiros passos com o RSTAB
      • Formação online
      • Formação na Dlubal
      • Formação individual
      • Vídeos
      • Vídeos de e-learning
      • Seminários web
      • Cursos online
      Serviço
      • Apoio/serviço gratuito
      • Extranet | A minha conta
      • Contrato de serviço
      • Ferramenta Geo-Zone para a determinação de carga
      • Atualizações e novas versões
      • Versões anteriores dos programas
      Vendas
      • Loja online
      • A nossa equipa de vendas
      • Contactar equipa de vendas
      • Agendar demonstração online de produto
      • Porquê a Dlubal Software?
      Assistente de apoio baseada em IA
      • Mia – A sua assistente de IA a toda a hora
      • Descubra a sua assistente de IA pessoal
      Apoio e serviço gratuitos

      Precisa de ajuda? Acesse as opções de suporte gratuitas, incluindo assistência de IA 24/7, suporte por e-mail e webinars.

      Saiba mais
      Apoio técnico gratuito e serviço Suporte técnico gratuito e serviço
      Encontre respostas rapidamente

      Encontre respostas rápidas para perguntas comuns sobre o software Dlubal. Pesquise ou filtre centenas de FAQ para resolver problemas rapidamente.

      Ver FAQ
      Perguntas mais frequentes FAQ | Versão móvel
    • Novidades
      • Notícias atuais
      • Novas funções do produto
      • Subscrever a newsletter
      • Novos programas
      • Dlubal Blog
      Fromações
      • Formações online
      • Formação individual
      Eventos
      • Vista geral de eventos
      • Feiras e seminários
      • Seminários web
      Mestrado em Engenharia com seminários web

      Junte-se aos líderes do setor e explore soluções em engenharia estrutural e software. Aprimore suas habilidades com nossas sessões ao vivo!

      Ver próximos seminários web
      3D FEA Software RFEM 6 | First Steps Imagem de banner de menu | Seminários web de notícias | Versão móvel
      Descubra o poder da inovação

      Descubra ferramentas de ponta e aprimoramentos projetados para impulsionar seu fluxo de trabalho em engenharia.

      Explorar novas funções
      Explore New Features Imagem de menu de faixa | News_ProductFeatures | Versão móvel
    • Download de versão completa

      Gostaria de experimentar as capacidades dos programas da Dlubal Software? Esta é a sua oportunidade! Com a versão completa gratuita de 90 dias, pode testar exaustivamente todos os nossos programas.

      Iniciar versão de teste agora
      Área gratuita da Dlubal

      No espaço gratuito da Dlubal, tem acesso a seminário web, artigos e oportunidades de teste do software – tudo gratuito e organizado num único lugar.

      Mais informação
      Exemplos
      • Modelos estruturais gratuitos para download
      • Submeter modelo estrutural
      • Exemplos introdutórios e tutoriais
      • Exemplos de verificação
      • Vista geral de imagens
      Documentos
      • Manuais online
      • Manuais
      • Folhetos, brochuras e certificados
      Referências
      • Projetos de clientes
      • Porquê enviar o seu projeto de cliente?
      • Como enviar um projeto de cliente?
      • Enviar projeto
      Modelos grátis para download

      Explore milhares de modelos estruturais prontos para uso. Baixe, adapte e use-os como templates para acelerar seu processo de design.

      Descobrir modelos
      Modelos de análise estrutural para download Modelos gratuitos para download | Versão móvel
      Espaço gratuito da Dlubal

      Obtenha ajuda especializada sempre que precisar. Aproveite a assistência gratuita de IA, suporte por e-mail, webinars ao vivo e serviços premium para utilizadores do Contrato de Serviço Pro.

      Obter suporte
      Apoio técnico e serviço gratuitos Suporte técnico e serviço gratuitos | Versão para dispositivos móveis
    • E-learning
      • RFEM 6 para iniciantes
      • RFEM 6 para estudantes
      • Programação com RFEM 6 e Python
      • RFEM 6 com Rhino e Grasshopper
      • RFEM 5 para iniciantes
      • Modelar com o RFEM 5
      • Vídeos de aprendizagem de cálculo estrutural para estudantes
      • Vídeos tutoriais curtos para os programas Dlubal
      • As melhores dicas e sugestões no RFEM
      • Formações online gravadas da Dlubal
      • Seminários web gravados da Dlubal
      Estudantes e estabelecimentos de ensino
      • Software de cálculo estrutural gratuito para estudantes
      • Pedir ou prolongar versão de estudante gratuita
      • Solicitar versão gratuita para professores
      • Submeter tese de final de curso
      • Porquê enviar-nos a sua tese de final de curso?
      • Teses de final de curso com software de análise estrutural Dlubal
      • Software de cálculo estrutural gratuito para estabelecimentos de ensino superior
      • Solicitar pacote de estabelecimento de ensino
      • Formação introdutória gratuita para estabelecimentos de ensino superior
      • Solicitar data para formação
      Plataforma de conhecimento
      • Primeiros passos com o RFEM
      • Vídeos
      • Manuais online
      • Wiki de cálculo estrutural
      • Base de dados de conhecimento
      • Perguntas mais frequentes (FAQ)
      Informação e entretenimento
      • Podcast
      • Dlubal Blog
      • Introdução ao planeamento estrutural
      Primeiros passos com o RFEM 6

      Dê seus primeiros passos com o RFEM 6 e descubra como você pode modelar e calcular rapidamente. Personalize com complementos para ainda mais possibilidades.

      Primeiros passos
      3D FEA Software RFEM 6 | First Steps Imagem de banner de menu | Seminários web de notícias | Versão móvel
      Software de análise estrutural gratuito para estudantes

      Milhares de estudantes em todo o mundo já se beneficiam do Dlubal Software. Aproveite o acesso gratuito, treinamento e suporte especializado durante os seus estudos.

      Obter licença gratuita
      Software de análise estrutural gratuito para estudantes Software de análise estrutural gratuito para estudantes
    • Sobre nós
      • História e factos
      • Filosofia da empresa
      • Porquê a Dlubal Software?
      • Comparação de produtos
      • Política de qualidade
      • A nossa equipa
      Contacto
      • Escritórios da Dlubal no mundo
      • Revendedor autorizado da Dlubal
      Referências
      • Comentários de utilizadores
      • Projetos de clientes
      • Estudos de caso
      • Porquê enviar o seu projeto?
      • Exemplos de verificação
      • O seu comentário
      • Participação em projetos de investigação
      Os nossos clientes

      Apresentamos clientes que realizaram os seus projetos com o software da Dlubal. Saiba como clientes nossos de todo o mundo implementaram soluções inovadoras na construção e engenharia utilizando ferramentas avançadas para análises estruturais e dinâmicas.

      Conheça os nossos clientes
      Construir o sucesso em conjunto

      Descubra como engenheiros líderes ao redor do mundo confiam em nossas soluções para elevar seus projetos conosco.

      Veja os nossos clientes
      See Our Customers Imagem de faixa de menu | Company_OurCustomers_Mobile
      Conheça os especialistas

      Nossos engenheiros dedicados estão aqui para ajudá-lo com modelagem, design e desafios técnicos—em qualquer momento, em qualquer lugar.

      Ligar ao suporte
      Our Team Imagem de faixa de menu | Empresa_NossaEquipe | Versão móvel
    • Carreira
      • Empregos
      • Equipas
      • Blogue de colaboradores
      • Informação
      Empregos
      • Todas as ofertas de emprego
      • Desenvolvimento de produtos
      • Apoio ao cliente
      • Vendas
      • Marketing
      • Desenvolvimento de software
      • Administração
      • Estagiários
      • Outros
      Equipas
      • Desenvolvimento de produtos
      • Apoio ao cliente
      • Vendas
      • Marketing
      • Desenvolvimento de software
      • Administração
      Porquê escolher a Dlubal?
      • Cultura empresarial
      • Vantagens para colaboradores
      Construa o seu futuro connosco

      Revele como a nossa equipe molda o futuro da engenharia. Experimente inovação, crescimento e desafios emocionantes.

      Carreira na Dlubal Imagem de banner do menu | Carreira na Dlubal Móvel
      Encontre o seu trabalho de sonho

      Junte-se a um líder global em software de engenharia e leve sua carreira a novos patamares.

      Explore vagas em aberto
      All Open Positions Imagem de faixa de menu | Posições abertas móveis
    • Loja online
    Produtos principais
    Ícone a representar o RFEM 6, uma aplicação de software de análise de elementos finitos.
    RFEM 6
    Ícone de RSTAB 9 sem limites
    RSTAB 9
    Ícone de RWIND 3 sem limites
    RWIND 3
    Ícone de RSECTION 1 sem limites
    RSECTION
    Serviços online
    Ícone da ferramenta Geo-Zone Tool
    Ferramenta de geolocalização
    Propriedades de secção
    Propriedades da secção transversal
    Ícone da API
    API
    Ícone Cálculo em nuvem
    Cálculo na nuvem
    Modelos para download
    Modelos disponíveis para download
    Ícone da comunidade Dlubal
    Comunidade Dlubal
    Ícone de artigos da base de dados de conhecimento
    Base de dados de conhecimento
    Seminários web online
    Seminários web
    Iniciar sessão na sua conta

    Registe-se no extranet da Dlubal para aproveitar ao máximo o software e ter acesso exclusivo aos seus dados pessoais.

    Iniciar sessão Criar conta
    Teste gratuito de 90 dias
    Iniciar sessão na sua conta

    Registe-se no extranet da Dlubal para aproveitar ao máximo o software e ter acesso exclusivo aos seus dados pessoais.

    Iniciar sessão Criar conta
    • Produtos
    • Propriedades de secções transversais
    • RSECTION
    Ícone de RSECTION 1 | Dlubal Software Programa de propriedades de secções RSECTION 1
    Manual online
    }
    calculator icon
    Preços
    RSECTION 1 |
    Propriedades da secção e análise de tensões
    • Propriedades da secção
    • Análise de tensões

    RSECTION 1 |
    Propriedades da secção e análise de tensões

    Com o programa autónomo RSECTION, a Dlubal Software oferece uma solução rápida para o cálculo de secções de parede fina e maciça. O programa determina os parâmetros da secção e efetua uma análise de tensões.

    A integração perfeita com o software de elementos finitos RFEM e o software de cálculo de estruturas reticuladas e pórticos RSTAB permite uma colaboração eficaz. As secções RSECTION estão disponíveis nas bibliotecas do RFEM e do RSTAB e podem facilmente ser importados esforços internos entre os programas.

    Versão de teste gratuita de 90 dias
    A imagem mostra uma solução de software para cálculo de secções e análise de tensões com integração de MEF.
    Ícone de RSECTION 1 sem limites

    Várias secções de parede finas abertas e fechadas e secções maciças

    RSECTION da Dlubal Software é uma ferramenta avançada para especialistas em construção. Possui uma ampla biblioteca de secções, uma biblioteca de propriedades de materiais bastante abrangente e permite a importação de ficheiros dxf.

    • Extensa biblioteca de secções laminados, paramétricas de paredes finas e maciças
    • Biblioteca extensa para propriedades de materiais
    • Importação de ficheiros
    • Propriedades da seção de paredes finas ou maciças
    • Verificação da resistência plástica com interação de forças internas através do método Simplex
    • Definição de armadura e posterior dimensionamento da seção em betão no módulo adicional Dimensionamento de betão (consultar funcionalidades do produto)
    • Guardar seções como um bloco
    • Script em JavaScript
    • Interface com MS Excel para exportação de tabelas
    • Conexão ao serviço web & API (por exemplo, criação opcional de seções e acesso às tabelas de resultados)
    • Requisitos de hardware e sistema
    Secção de betão com armadura
    Seção em betão armado
    Determinação das propriedades da secção e análise de tensões no RSECTION 1
    Determinação das propriedades da seção e análise de tensões no RSECTION 1
    faixa B | rsection
    Determinação das propriedades da seção e análise de tensões no RSECTION 1
    Banner B | rsection
    RSECTION
    Secção de betão com armadura Seção em betão armado
    Determinação das propriedades da secção e análise de tensões no RSECTION 1 Determinação das propriedades da seção e análise de tensões no RSECTION 1
    faixa B | rsection Determinação das propriedades da seção e análise de tensões no RSECTION 1
    Banner B | rsection RSECTION
    Seção em betão armado

    Principais funções do RSECTION 1

    Entradas Cálculo Resultados Secções efetivas Forma própria para encurvadura por distorção Criar uma secção RSECTION a partir de um ficheiro DXF Todas as funções
    Esta imagem mostra uma secção de aço formada a frio criada com o RSECTION para análise estrutural.

    Vantagens do RSECTION 1

    • Possibilidade de ligação aos programas RFEM e RSTAB reconhecidos internacionalmente
    • Modelação rápida graças a uma tecnologia de entrada sofisticada
    • Linguagem de script poderosa (JavaScript) para criar topologias, casos de carga e esforços internos
    • Importação de ficheiros dxf
    • Avaliação de tensões em diferentes formas de secções com força axial, momentos fletores, forças de corte e momentos de torção
    • Avaliação do comportamento mecânico de elementos estruturais através da análise de forças axiais, momentos fletores biaxiais e forças de corte
    • Modelação paramétrica

    Realizado com o RSECTION 1

    A imagem mostra uma secção de alumínio detalhada com contornos bem definidos.

    Perfil de alumínio

    A imagem mostra uma secção de alumínio com arestas bem definidas.

    Secção de alumínio

    A imagem mostra uma secção de ponte com secção de betão.

    Secção da ponte

    Esta imagem mostra um modelo de extrusão de alumínio dimensionado para ADM 2020 com características visíveis de encurvadura local.

    Extrusão de alumínio | ADM 2020

    Mais modelos para download
    Esta imagem mostra o RSECTION a realizar a avaliação de secção e análise de tensões.
    Espaço de trabalho gráfico

    O Espaço de trabalho gráfica constitui a parte central da interface do utilizador. Neste espaço, cria-se o modelo, definem-se cargas e avaliam-se resultados. Ao clicar ou rodar o cubo (manter o botão esquerdo do rato premido e mover o ponteiro do rato), controla intuitivamente a vista. Em alternativa, pode ajustar diretamente a vista através das funções do rato.

    Navegador

    O Navegador gere e organiza de forma clara os dados do modelo numa estrutura em árvore. Na parte inferior estão localizados três separadores (quatro após o cálculo) que facilitam a mudança entre as áreas Dados, Visualização, Vistas e Resultados.

    Tabelas

    As Tabelas gerem os dados de forma organizada em formato de folha de cálculo. Através das listas de categorias principais e das suas subcategorias associadas, pode selecionar especificamente uma tabela.

    Painel de controlo

    O Painel de controlo possui uma legenda que facilita a orientação nos resultados do modelo. Além disso, o painel de controlo oferece controlos básicos que permitem ajustar e otimizar a visualização dos resultados individualmente.

    Interface intuitiva

    Um ponto forte dos programas Dlubal é a interface intuitiva e fácil de aprender. O RSECTION 1 utiliza a mesma lógica de operação comprovada dos programas principais RFEM 6 e RSTAB 9.

    O utilizador cria e analisa secções confortavelmente num ambiente tipo CAD ou em tabelas. Ao clicar com o botão direito do rato em objetos gráficos ou no navegador, abre menus de contexto que facilitam a criação e edição de objetos de forma rápida. O manuseio intuitivo permite rapidamente definir secções e implementar alterações de forma imediata.

    A Dlubal desenvolve continuamente os seus programas. O RSECTION 1 oferece uma variedade de novas funções que tornam o seu trabalho diário muito mais fácil e eficiente. Aqui apresentamos algumas destas novas funções:

    • Criar uma secção RSECTION a partir de um ficheiro DXF
    • Forma própria para encurvadura por distorção
    Mais funções
    Apoio fantástico e profissional

    Gostaria apenas de fazer um breve comentário para desejar muitas felicidades a todos na Dlubal e, em particular, para agradecer o apoio fantástico, completo e profissional que prestam.

    Poderoso, fácil de utilizar, fácil de aprender...

    Adotamos o software da Dlubal no nosso trabalho e não estamos nada arrependidos. Poderoso, fácil de utilizar, fácil de aprender, com resultados agradavelmente simples (uma vez configurado).

    • Convite para demonstração de produto online destacando funções avançadas do software
      Organizar demonstração de produto online

      Experimente o software Dlubal ao vivo e marque uma demonstração de produto online hoje mesmo!

    • Banner promocional a convidar para subscrição de uma versão de teste gratuita de 90 dias de produtos Dlubal
      Testar versão completa gratuita durante 90 dias

      A maneira mais eficaz de conhecer o software Dlubal é experimentá-lo por si mesmo.

    • Contacte a nossa equipa de vendas para apoio especializado em soluções de software avançadas.
      Contactar equipa de vendas

      Estamos aqui para você!

    Entrada

    O RSECTION oferece uma vasta coleção de secções laminadas e paramétricas. Pode combiná-las ou ampliá-las.

    Com ferramentas gráficas, é possível modelar secções complexas utilizando tecnologia CAD. Pode definir arcos, círculos e outras formas ou usar um ficheiro DXF como base.

    Secções de diferentes materiais são simples de construir. As entradas parametrizadas permitem a dependência de variáveis.

    Todas as entradas podem ser executadas por script.

    Mais informação
    Banner C | rsection
    rsection

    Cálculo

    RSECTION calcula as propriedades de secção relevantes, incluindo os limites plásticos. Em secções de materiais mistos, determina os valores ideais.

    Com o RSECTION, pode calcular tensões a partir de várias forças e momentos e determinar tensões equivalentes de acordo com Mises, Tresca e Rankine.

    Mais informação
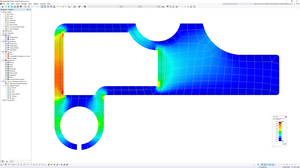
    A imagem mostra uma secção de ponte de uma secção de betão com dimensões precisas na interface gráfica de utilizador.
    A imagem mostra dados de tabela de uma secção detalhada de ponte com perfil de betão.

    Resultados

    Em termos gerais, o RSECTION oferece tudo o que necessita. Pode avaliar e visualizar todos os resultados de forma numérica e gráfica apelativa. As funções de seleção ajudam na avaliação direcionada.

    O relatório de impressão cumpre os elevados padrões do programa de elementos finitos RFEM e do programa de estruturas de barras RSTAB. Todas as alterações são atualizadas automaticamente. Não tem de fazer nada.

    Mais informação
    A imagem mostra uma secção de alumínio com resultados de cálculo precisos.

    Determinação de secções eficazes

    RSECTION permite determinar a tensão e exibi-la graficamente na seção transversal efetiva e na seção transversal bruta. O software realiza o dimensionamento da seção, a análise de estabilidade e o dimensionamento no estado limite de utilização para seções transversais da Classe 4.

    Resultados do método das faixas finitas para uma secção de parede fina no RFEM

    Funções

    Análise de seção efetiva para seções transversais de paredes finas RSECTION. Inclui classificação, determinação da área efetiva, verificações de flambagem distorcional e verificações de estados limite de acordo com as normas EN e todos os Anexos Nacionais.

    Seleção do método de verificação no RSECTION

    Entrada

    Você só precisa especificar o grupo padrão nos Dados Básicos segundo o qual a seção transversal efetiva deve ser determinada. Após importar a seção para o programa principal RFEM ou RSTAB, ela está disponível para projeto nos complementos de Dimensionamento de Aço e Dimensionamento de Alumínio como uma seção de biblioteca.

    Tensões numa secção de parede fina

    Resultados

    Você está apenas esperando pelos seus resultados após o dimensionamento? Os resultados do dimensionamento são exibidos da maneira usual no módulo adicional de Dimensionamento de Aço. Nas tabelas de saída correspondentes, você pode encontrar a classificação, as propriedades da seção efetiva e a verificação do dimensionamento, entre outras coisas.

    Primeiros passos com o RSECTION

    Ainda não trabalhou ou trabalhou pouco com o RSECTION? Aqui irá encontrar dicas e sugestões úteis para facilitar a introdução aos programas da Dlubal.

    Mais Informação
    Primeiros passos na interface de utilizador do RFEM 6 com menus e barras de ferramentas claros Primeiros passos na interface de utilizador do RFEM 6 com menus e barras de ferramentas claros

    Modelos estruturais gratuitos para download

    Se procura modelos para praticar ou como inspiração para os seus projetos, veio ao sítio certo. Oferecemos-lhe vários modelos estruturais para download, por exemplo, ficheiros RFEM, RSTAB, RSECTION ou RWIND.

    Todos os modelos
    Templates de modelos técnicos descarregáveis para análises de engenharia precisas Templates de modelos técnicos descarregáveis para análises de engenharia precisas

    Loja online

    Crie o seu pacote de programas individual e obtenha todos os preços online!

    • Família RFEM 6
    • Família RSTAB 9
    • Serviços web
    Para a loja online

    Calcule o seu preço

    2.970,00 USD
    +450,00 USD
    Tensão de secção de alumínio
    Montante total 3.420,00 USD
    Software de cálculo e design de estruturas
    Dlubal Software GmbH

    Am Zellweg 2
    93464 Tiefenbach
    Alemanha

    +49 9673 9203-0 [email protected]
    Dlubal Software GmbH

    Querstraße 10
    04103 Leipzig
    Alemanha

    +49 9673 9203-0 [email protected]
    Soluções
    • Estruturas de betão armado
    • Estruturas de aço
    • Estruturas de madeira
    • Ligações de aço
    Produtos
    • RFEM 6
    • RSTAB 9
    • RSECTION 1
    • RWIND 3
    Apoio
    • Perguntas mais frequentes (FAQ)
    • Fazer uma pergunta
    • Mapas de sobrecarga de neve, velocidade do vento e carga sísmica
    • Contactar equipa de vendas
    Notícias
    • Subscrever a newsletter
    • Notícias atuais
    • Vista geral de eventos
    • Formações online
    Recursos
    • Versão de teste completa gratuita
    • Enviar projeto
    • Projetos de clientes
    • Manuais online
    Junte-se à Dlubal
    Comunidade Dlubal YouTube Facebook Pinterest TikTok Instagram
    © 2001-2026 Dlubal Software GmbH | Todos os direitos reservados
    Notas legais
    Sobre nós
    Mapa do site
    Idioma
    • Deutsch
    • English
    • Français
    • Español
    • Português
    • Italiano
    • Česky
    • Polski
    • Pусский
    • 中文(简体)