Community
    Войдите в свою учётную запись

    зарегистрируйтесь во Длупал Экстранет, чтобы максимально использовать программное обеспечение и иметь эксклюзивный доступ к вашим личным данным.

    Создать учётную запись
    Выполняя вход, вы соглашаетесь с Условиями пользования и продаж Dlubal. Также ознакомьтесь с нашим Уведомлением о конфиденциальности и Уведомлением об использовании файлов cookie.
    0
    Интернет-магазин
    Связаться с отделом продаж
    Язык
    • Deutsch
    • English
    • Français
    • Español
    • Português
    • Italiano
    • Česky
    • Polski
    • Pусский
    • 中文(简体)
    • Отрасли
      • Железобетонные конструкции
      • Предварительно напряжённые железобетонные конструкции
      • Стальные конструкции
      • Деревянные конструкции
      • Кирпичная кладка
      • Алюминиевые и лёгкие конструкции
      • Здания
      • Промышленные конструкции
      • Трубопорводы
      • Конструкции мостов
      • Краны и подкрановые пути
      • Башни и мачты
      • Стеклянные конструкции
      • Натяжные мембранные конструкции
      • Канатные и вантовые конструкции
      • Ламинированные и сэндвич-конструкции
      • Временные сооружения
      • Строительные леса и стеллажи
      • Морские сооружения
      • Силосы и резервуары
      • Сооружения возобновляемых источников энергии
      • Солнечные конструкции и системы крепления
      • Конструкции судов и плавучие объекты
      • Конструкции конвейеров
      • Буровые конструкции
      • Бассейны и аквапарки
      • Контейнерные конструкции
      • Буронабивные фундаменты
      • Лестничные конструкции
      • Электростанции
      • Гидравлические стальные механизмы
      • Машины и механизмы
      • Пневматические конструкции
      Решаемые задачи
      • Проектирование конструкций
      • Расчёт по методу конечных элементов (МКЭ)
      • Моделирование ветра и создание ветровых нагрузок
      • Расчёт напряжений
      • Нелинейный расчёт
      • Расчёт на устойчивость
      • Нелинейный расчёт на потерю устойчивости
      • Расчёт на кручение с депланацией
      • Динамический и сейсмический расчёт
      • Нелинейный динамический расчёт
      • Диаграммный метод расчёта
      • Поиск формы и раскройные формы
      • Стальные соединения
      • BIM-проектирование
      • Холодногнутые профили
      • Взаимодействие конструкции с основанием
      • Расчёт фасадных конструкций
      • Основания и фундаменты
      • Стадии строительства
      • Пожарная безопасность
      Нормативы
      • Еврокоды (EC)
      • Немецкие нормативы (DIN)
      • Британские нормативы (BS EN, BS)
      • Итальянские нормативы (NTC)
      • Американские стандарты
      • Канадские нормативы (CSA)
      • Австралийские нормативы (AS)
      • Швейцарские нормативы (SIA)
      • Китайские нормативы (GB, HK)
      • Индийские нормативы (IS)
      • Мексиканские нормы (RCDF, CFE Sismo 15)
      • Российские нормы (СП)
      • Нормативы ЮАР (SANS)
      • Бразильские нормативы (NBR)
      Сетевые средства
      • Иконка инструмента для зон на верхнем меню Карты снеговых нагрузок, скоростей ветра и сейсмических нагрузок
      • Значок расчёта в облаке Облачные вычисления
      • Значок базы знаний расчёта конструкций Вики-статик
      • Свойства сечения стальных и деревянных профилей, значок Свойства сечения и профилей из стали
      Расчёт конструкций для солнечных систем

      Dlubal Software помогает создавать и проверять любую систему крепления для солнечных батарей. Работайте эффективно со стальными, алюминиевыми и бетонными конструкциями в единой среде.

      Инструменты для исследования
      Конструкции солнечных батарей Солнечные конструкции | Мобильная версия
      API Dlubal

      Новый сервис Dlubal API (gRPC) предоставляет вам гибкий интерфейс для программного обеспечения для статического анализа на основе Python и C#, с прямым доступом ко всем продуктам Dlubal.

      Начало работы с API
      Фон для баннера главного меню API Фон для баннера главного меню API
    • Значок, представляющий RFEM 6, программное обеспечение для МКЭ. RFEM 6 Единственное ПО МКЭ, которое вам нужно для ваших проектов

      RFEM 6 является основой модульного семейства программ и служит для определения конструкций, материалов и воздействий для плитных, пластинчатых, оболочных и стержневых конструкций, а также для объемных и контактных элементов.

      Подробнее
      Значок переключения аддона Аддоны
      • Дополнительные расчёты
      • Динамический расчёт
      • Специальные решения
      • Расчёты
      • Соединения
      Значок RSTAB 9 без рамок RSTAB 9 Знаковая программа для расчёта каркасных конструкций

      RSTAB 9 - это мощная программа для расчёта и проектирования 3D конструкций балок, каркасов или ферм, которая которая помогает инженерам-строителям соответствовать современным требованиям и отражает последние тенденции в области строительного проектирования.

      Подробнее
      Значок переключения аддона Аддоны
      • Дополнительные расчёты
      • Динамический расчёт
      • Специальные решения
      • Расчёт
      Значок RSECTION 1 без границ RSECTION 1 Пользовательский расчёт сечений

      RSECTION поддерживает инженеров-конструкторов, определяя характеристические значения профилей для различных сечений и позволяя проводить последующий анализ напряжений.

      Подробнее
      Значок RWIND 3 без границ RWIND 3 CFD-программное обеспечение для цифровых аэродинамических труб

      RWIND 3 представляет собой цифровую аэродинамическую трубу для моделирования потоков воздуха вокруг любых геометрии зданий и расчета ветровых нагрузок на их поверхности.

      Подробнее
      Значок API API Dlubal Ваше решение для параметрического моделирования и автоматизации

      Новый сервис Dlubal API (gRPC) предлагает вам гибкий интерфейс для программ статической расчётной программ Dlubal на базе Python и C#, с прямым доступом ко всему ассортименту продукции Dlubal. Воспользуйтесь бесшовной и мощной интеграцией в ваше программное обеспечение Dlubal — идеально подходит для параметрического моделирования и сложных оптимизационных задач.

      Открыть для себя API
      Документация по API Документация по API
      • Указатель
      • Начало работы
      • Применение
      • Объекты моделей
      • Подписки и цены
      • Примеры
      МКЭ для стальных соединений

      Проектирование и анализ стальных соединений с использованием CBFEM, в соответствии с EN 1993‑1‑8 и AISC 360, полностью интегрированы в RFEM 6 для более быстрых и точных структурных рабочих процессов.

      Подробнее
      Стальные соединения Стальные соединения
      Инструмент геозоны

      Онлайн-сервис Dlubal предоставляет карты зон для быстрого определения снеговых нагрузок, скоростей ветра и сейсмических данных.

      Проверить зоны нагрузки
      Визуальное отображение инструмента геозон с картами снеговой, ветровой и сейсмической нагрузок с иллюстрациями для оценки воздействий окружающей среды. Иллюстрация карт геозон снега, ветра и сейсмики в мобильной версии, показывающая различные регионы и данные.
      Устаревшие продукты
    • Поддержка
      • Часто задаваемые вопросы (FAQ)
      • База знаний
      • Функции продуктов
      • Лицензирование
      • Задать индивидуальный вопрос
      • Наш коллектив техподдержки
      • Предложить новую функцию или идею
      • Решение проблем с лицензированием и авторизацией
      • Сообщить о проблеме или ошибке
      • Обновления программ
      • Проблемы с программой
      • Формулы | Математика - это не скучно!
      Курсы
      • Первые шаги в RFEM
      • Первые шаги в RSTAB
      • Онлайн-обучение
      • Обучение в Dlubal
      • Индивидуальное обучение
      • Видео
      • Обучающие видеоролики
      • Вебинары - обучение онлайн
      • Онлайн-курсы
      Служба техподдержки
      • Бесплатная поддержка / сервис
      • Экстранет | Моя учётная запись
      • Сервисный договор
      • Инструмент Geo-Zone для определения нагрузок
      • Обновления и модернизации
      • Предыдущие версии программ
      Отдел продаж
      • Интернет-магазин
      • Отдел продаж
      • Связаться с отделом продаж
      • Записаться на онлайн-презентацию продукта
      • Что отличает продукцию Dlubal Software?
      Ассистентка ИИ Поддержки
      • Mia – ваш круглосуточный ИИ помощник
      • Познакомьтесь с вашим личным ИИ-помощником
      Бесплатная поддержка и сервис

      Нужна помощь? Воспользуйтесь бесплатными вариантами поддержки, включая круглосуточную помощь ИИ, поддержку по электронной почте и вебинары.

      Подробнее
      Бесплатная техподдержка и сервис Бесплатная техподдержка и обслуживание
      Быстрые ответы

      Найдите быстрые ответы на распространенные вопросы о программном обеспечении Dlubal. Ищите или фильтруйте сотни FAQ, чтобы решить проблемы в кратчайшие сроки.

      Просмотреть FAQ
      Часто задаваемые вопросы (FAQ) Часто задаваемые вопросы | Мобильная версия
    • Новости
      • Актуальные новости
      • Новые функции программ
      • Подписаться на новосттгю рассылку
      • Новые программы
      • Блог Dlubal
      Обучение
      • Онлайн-обучение
      • Индивидуальное обучение
      Мероприятия
      • Обзор мероприятий
      • Выставки и конференции
      • Вебинары
      Освойте проектирование с помощью вебинаров

      Присоединяйтесь к лидерам отрасли и изучайте решения в области строительной инженерии и программного обеспечения. Повышайте свои навыки с помощью наших живых сессий!

      Смотреть следующие вебинары
      3D FEA Software RFEM 6 | First Steps Изображение баннера меню | Вебинары об актуальных новостях | Мобильная версия
      Откройте силу инноваций

      Откройте для себя передовые инструменты и усовершенствования, разработанные для повышения эффективности вашего инженерного рабочего процесса.

      Ознакомиться с новыми функциями
      Explore New Features Изображение баннера меню | Новости_ФункцииПрограмм | Мобильная версия
    • Скачать полную версию

      Хотите попробовать в рааботе программное обеспечение Dlubal? У вас есть такая возможность! С бесплатной 90-дневной полной версией вы можете полностью протестировать все наши программы.

      Начать пробную версию
      Бесплатная зона Dlubal

      В бесплатной зоне Dlubal ты получишь доступ к вебинарам, статьям и возможностям тестирования программного обеспечения – все бесплатно и удобно собрано в одном месте.

      Подробнее
      Примеры
      • Расчётные модели для скачивания
      • Отправить расчётную модель конструкции
      • Вводные примеры и учебные пособия
      • Контрольные примеры
      • Обзор изображений
      Документы
      • Онлайн-руководства
      • Руководства
      • Буклеты, брошюры и сертификаты
      Ссылки
      • Проекты заказчиков
      • Зачем публиковать проект заказчика?
      • Как опубликовать проект заказчика?
      • Опубликовать свой проект
      Бесплатные модели для скачивания

      Исследуйте тысячи готовых к использованию конструкционных моделей. Скачивайте, адаптируйте и используйте их в качестве шаблонов, чтобы ускорить ваш процесс проектирования.

      Открыть модели
      Модели для загрузки для расчёта конструкций Бесплатные модели для скачивания | Мобильная версия
      Зона Dlubal с бесплатными предложениями

      Получите экспертную помощь, когда она вам нужна. Наслаждайтесь бесплатной помощью ИИ, поддержкой по электронной почте, живыми вебинарами и премиальными услугами для пользователей договора на обслуживание Pro.

      Получить поддержку
      Бесплатная поддержка и сервис Бесплатная поддержка и сервис | Мобильная версия
    • Электронное обучение
      • RFEM 6 для начинающих
      • Программа RFEM 6 для студентов
      • Программирование с помощью RFEM 6 и Python
      • RFEM 6 с Rhino и Grasshopper
      • RFEM 5 для начинающих
      • Моделирование в программе RFEM 5
      • Обучающие видео для студентов
      • Краткие видеоуроки по работе с программами Dlubal
      • Лучшие советы и рекомендации в RFEM
      • Записи онлайн-тренингов Dlubal
      • Записанные вебинары Dlubal
      Студентам и учебным заведеням
      • Бесплатные программы для расчёта конструкций для студентов
      • Запросить или продлить бесплатную студенческую версию
      • Запрос на бесплатную версию для преподавателей
      • Отправить студенческую работу
      • Зачем публиковать дипломную работу?
      • Дипломные работы с использованием ПО для расчёта конструкций Dlubal Software
      • Бесплатные программы для расчёта конструкций для учебных заведений
      • Запросить пакет для учебных заведений
      • Бесплатное ознакомительное обучение в вашем ВУЗе
      • Запросить дату проведения обучения
      Платформа знаний
      • Первые шаги в RFEM
      • Видео
      • Онлайн-руководства
      • Wiki-сайт для расчета конструкций
      • База знаний
      • Часто задаваемые вопросы (FAQ)
      Интерактивная система
      • Подкаст
      • Блог Dlubal
      • Ознакомление с проектированием и расчётом конструкций
      Первые шаги с RFEM 6

      Начните работать с RFEM 6 и узнайте, как быстро вы можете моделировать и рассчитывать. Настройте с помощью дополнительных модулей для еще больших возможностей.

      Начать
      3D FEA Software RFEM 6 | First Steps Изображение баннера меню | Вебинары об актуальных новостях | Мобильная версия
      Бесплатные программы расчёта конструкций для студентов

      Тысячи студентов по всему миру уже пользуются преимуществами программного обеспечения Dlubal. Получайте бесплатный доступ, обучение и экспертную поддержку в течение всего периода обучения.

      Получить бесплатную лицензию
      Бесплатное ПО для расчёт констрцукций для студентов Бесплатное программное обеспечение для расчёта конструкций для студентов
    • О компании
      • История и факты
      • Философия компании
      • Почему Dlubal Software?
      • Сравнение продуктов
      • Политика в области качества
      • Коллектив Dlubal
      Контакты
      • Офисы Dlubal по всему миру
      • Авторизованные реселлеры Dlubal
      Ссылки
      • Отзывы клиентов
      • Проекты заказчиков
      • Реализованные проекты
      • Несколько причин опубликовать свой проект в рубрике "Проекты наших заказчиков"
      • Контрольные примеры
      • Ваш отзыв
      • Участие в исследовательских проектах
      Наши клиенты

      Мы представляем наших клиентов, которые реализуют свои проекты с помощью программного обеспечения Dlubal. Узнайте, как наши клиенты во всем мире внедряют инновационные решения в строительстве и инженерии с помощью передовых инструментов для статических и динамических анализов.

      Посмотреть наших заказчиков
      Совместное достижение успеха

      Узнайте, как ведущие инженеры по всему миру доверяют нашим решениям, чтобы улучшить свои проекты с нашей помощью.

      Наши заказчики
      See Our Customers Изображение баннера меню | КомпанияНаши клиентікі
      Знакомство с экспертами

      Наши преданные делу инженеры готовы помочь вам с моделированием, проектированием и техническими задачами — в любое время и в любом месте.

      Связаться с саппортом
      Our Team Изображение с баннером меню | Компания_Наш коллектив | Мобильная версия
    • Карьера
      • Вакансии
      • Коллективы
      • Блог сотрудников
      • Анализ результатов
      Вакансии
      • Все открытые вакансии
      • Разработка продуктов
      • Поддержка клиентов
      • Отдел продаж
      • Маркетинг
      • Разработка программного обеспечения
      • Администрация
      • Стажёры
      • Другие
      Команды
      • Разработка продуктов
      • Клиентский сервис
      • Продажи
      • Маркетинг
      • Разработка ПО
      • Администрация
      Почему Dlubal?
      • Корпоративная культура
      • Преимущества для сотрудников
      Постройте свою будущую карьеру вместе с нами

      Раскройте, как наша команда формирует будущее инженерии. Узнайте об инновациях, росте и захватывающих задачах.

      Карьера в Dlubal Изображение баннера меню | Карьера в Dlubal Mobile
      Найдите свою работу мечты

      Присоединяйтесь к мировому лидеру в области инженерного программного обеспечения и поднимите свою карьеру на новые высоты.

      Открытые вакансии
      All Open Positions Изображение меню на баннере | Вакансии
    • Интернет-магазин
    Основные продукты
    Значок, представляющий RFEM 6, программное обеспечение для МКЭ.
    RFEM 6
    Значок RSTAB 9 без рамок
    RSTAB 9
    Значок RWIND 3 без границ
    RWIND 3
    Значок RSECTION 1 без границ
    RSECTION
    Онлайн-сервисы
    Значок инструмента для определения геологических зон
    Инструмент Geo-Zone
    Характеристики сечение
    Характеристики сечения
    Значок API
    API
    Значок облачного вычисления
    Рассчёт в облаке
    Модели для скачивания
    Модели для загрузки
    Значок сообщества Dlubal
    Сообщество Dlubal
    Значок статей базы знаний
    База знаний
    Интерактивные вебинары
    Вебинары
    Войдите в свою учётную запись

    зарегистрируйтесь во Длупал Экстранет, чтобы максимально использовать программное обеспечение и иметь эксклюзивный доступ к вашим личным данным.

    Войти Создать учётную запись
    Пробная версия бесплатно на 90 дней
    Войдите в свою учётную запись

    зарегистрируйтесь во Длупал Экстранет, чтобы максимально использовать программное обеспечение и иметь эксклюзивный доступ к вашим личным данным.

    Войти Создать учётную запись
    • Продукты
    • Метод конечных элементов (МКЭ)
    • Аддоны для RFEM 6
    • Дополнительные расчёты
    • Депланация при кручении (7 СтСв) для RFEM 6
    Значок RFEM 6 | Dlubal Software Депланация при кручении (7 СтСв) для RFEM 6
    Онлайн-руководства
    • Руководство | Кручение с депланацией
    • Учебные пособия для программы RFEM 6
    • RFEM 6 / RSTAB 9 | Первые шаги
    }
    calculator icon
    Цены
    Депланация при кручении (7 СтСв)

    Депланация при кручении (7 СтСв)

    Хотите рассчитать стержни? Аддон Депланация при кручении (7 СтСв) позволяет учитывать деформацию поперечного сечения как дополнительную степень свободы при расчёте стержней в программах RFEM и RSTAB.

    Эта расширенная функция позволяет проводить более точный и комплексный анализ элементов конструкции, учитывая сложное взаимодействие депланации и кручения. Интеграция 7-й степени свободы в расчёты позволяет использовать расширенные возможности проектирования и более точное моделирование конструкций.

    Баннер | Аддон Кручение с депланацией (7 СтСв) для RFEM 6

    Учёт депланации сечения как дополнительной степени свободы

    Всего позиций: 3
    Your browser does not support the video tag.
    • 3D-визуализатор
    • 3D Viewer | Babylon
    • Виртуальная реальность
    подкрановая балка
    • 3D-визуализатор
    • 3D Viewer | Babylon
    • Виртуальная реальность
    подкрановая балка
    • 3D-визуализатор
    • 3D Viewer | Babylon
    • Виртуальная реальность
    Распределение искривления бимомента
    • 3D-визуализатор
    • 3D Viewer | Babylon
    • Виртуальная реальность
    • Общие сведения
    • Депланация при кручении (7 СОС) для RFEM 6
    • Торсионное Войлеппннк (7-ая СК) для RSTAB 9
      • Стальные конструкции
      • Расчёт на кручение с депланацией
      • Eurocode 3
      • ANSI/AISC 360
    Крутильный изгиб (7 степеней свободы) | Функции
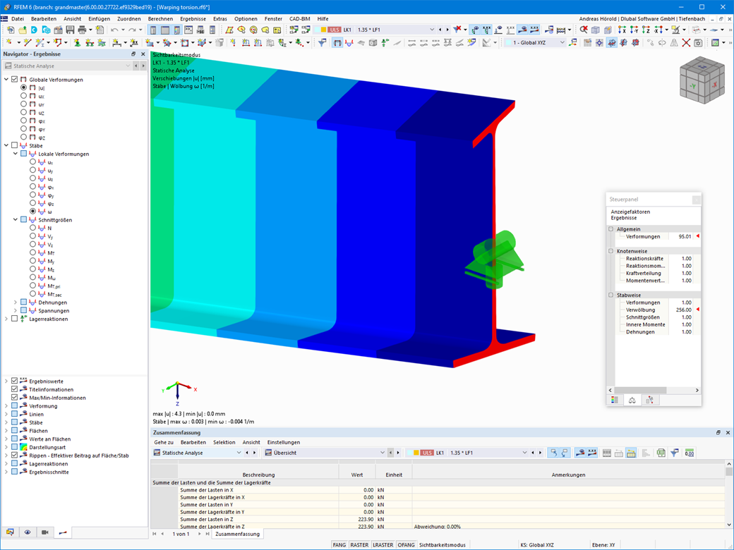
    • Учет 7 локальных направлений деформации (ux, uy, uz, φx, φy, φz, ω) и 8 внутренних сил и моментов (N, Vu, Vv, Mt,pri, Mt,sec, Mu, Mv, Mω) при расчете стержневых элементов
    • Используемо в сочетании с статическим расчетом по теории I, II и III порядка (при этом могут учитываться несовершенства)
    • Позволяет в сочетании с модулем анализа устойчивости определить критические коэффициенты нагрузки и собственные формы устойчивостных проблем, таких как изгибно-крутильная и изгибная устойчивость
    • Учет торцевых пластин и поперечных ребер в качестве вальцов при расчете I-профилей с автоматическим определением и графическим отображением жесткости вальцов
    • Графическое отображение пренебрежения поперечным сечением стержней в форме деформации
    • Полная интеграция в RFEM и RSTAB
    Активация дополнения в RFEM 6
    • 3D-визуализатор
    • 3D Viewer | Babylon
    • Виртуальная реальность
    Расчетная проверка с учетом кручения с депланацией
    Распределение искривления бимомента
    • 3D-визуализатор
    • 3D Viewer | Babylon
    • Виртуальная реальность
    • Общие сведения
    • Депланация при кручении (7 СОС) для RFEM 6
    • Торсионное Войлеппннк (7-ая СК) для RSTAB 9
      • Стальные конструкции
      • Расчёт на кручение с депланацией
      • Eurocode 3
      • ANSI/AISC 360
    Кручение с депланацией (7СтСв) | Ввод данных
    • Вы можете активировать или деактивировать использование модуля расчета на вкладке подключаемых модулей в основных данных модели
    • После активации подключаемого модуля интерфейс в RFEM расширяется новыми позициями в навигаторе, таблицах и диалогах
    Изображение собственной формы для анализа устойчивости плоской формы.
    • 3D-визуализатор
    • 3D Viewer | Babylon
    • Виртуальная реальность
    Изображение моментов крутки при проектировании железа
    • 3D-визуализатор
    • 3D Viewer | Babylon
    • Виртуальная реальность
    Депланация сечений и учёт внутренних сил от крутильной депланации в сталипм расчёте
    • 3D-визуализатор
    • 3D Viewer | Babylon
    • Виртуальная реальность
    Продвинутая оценка кручения с ВМЗ для стальных конструкций
    • 3D-визуализатор
    • 3D Viewer | Babylon
    • Виртуальная реальность
    Анализ деформации стержня, подверженного нагрузкам от крутильного момента, демонстрация поведения конструкции.
    • 3D-визуализатор
    • 3D Viewer | Babylon
    • Виртуальная реальность
    • Общие сведения
    • Депланация при кручении (7 СОС) для RFEM 6
    • Торсионное Войлеппннк (7-ая СК) для RSTAB 9
      • Стальные конструкции
      • Расчёт на кручение с депланацией
      • Eurocode 3
      • ANSI/AISC 360
    Крутильный изгиб (7 СС) | Расчёт

    Вычисление крутильного изгиба осуществляется на всей системе. При этом учитывается дополнительная 7-я степень свободы для расчета стержней. Жесткости присоединенных структурных элементов автоматически учитываются. Таким образом, вам не нужно определять замещающие жесткости пружин или условия опирания для отдельно выделенной системы.

    Внутренние усилия, полученные из расчета с учетом крутильного изгиба, можно затем использовать в надстройках для проектирования. Учитывайте изгибные моменты и вторичные крутильные моменты в зависимости от материала и выбранного стандарта. Типичным примером применения является проверка устойчивости по теории второго порядка с учетом несовершенств в сталепромышленности.

    Вы знали? Приложение не ограничивается только тонкостенными стальными сечениями. Это также позволяет, например, рассчитывать идеальный момент опрокидывания балок с массивными деревянными сечениями.

    • Приглашение на онлайн-презентацию продукта с демонстрацией расширенных функций программы
      Запросить онлайн-презентацию продукта

      Попробуйте Dlubal Software: запланируйте онлайн-демонстрацию продуктов сегодня!

    • Рекламный баннер с приглашением зарегистрироваться на бесплатную 90-дневную пробную версию продуктов Dlubal.
      Полная версия бесплатно на 90 дней

      Самый эффективный способ познакомиться с программным обеспечением Dlubal - это попробовать его самостоятельно.

    • Свяжитесь с нашей торговой командой для профессиональной поддержки по современным программным решениям.
      Связаться с торговой группой

      Мы здесь для вас!

    Интернет-магазин

    Составьте свой индивидуальный пакет программ и узнайте все цены онлайн!

    • Семейство RFEM 6
    • Семейство RSTAB 9
    Перейти в интернет-магазин
    Рассчитать стоимость
    1 960,00 USD
    +110,00 USD
    Анализ деформации стержня, подверженного нагрузкам от крутильного момента, демонстрация поведения конструкции.
    Общая сумма 2 070,00 USD
    Первые шаги в RFEM 6

    Вы еще не работали с RSECTION или работаете с ней редко? Здесь вы найдете полезные советы и рекомендации, которые помогут вам начать работу с программами Dlubal.

    Подробнее
    Начало работы в интерфейсе RFEM 6 с ясными меню и панелями инструментов Скриншот, показывающий начальный интерфейс пользователя RFEM 6 с параметрами настройки
    Расчётные модели для скачивания

    Ознакомьтесь с широким спектром моделей для расчёта конструкций для RFEM, RSTAB, RSECTION и RWIND. Идеально подходит для учебных пособий или как образец для технического вдохновения.

    Скачать модели
    Загружаемые шаблоны технических моделей для точного анализа конструкций. Мобильное отображение с моделями расчёта конструкций, доступными для скачивания, с видимыми миниатюрами и названиями.
    Преимущества RFEM 6

    Программа для расчёта конструкций RFEM 6 является основой нашей модульной системы программного обеспечения. Основная программа RFEM 6 используется для задания конструкций, материалов и нагрузок плоских и пространственных конструктивных систем, состоящих из плит, стен, оболочек и стержней. Программа также позволяет создавать комбинированные конструкции, а также моделировать тела и контактные элементы.

    Подробнее о RFEM
    • Учёт 7-ой степени свободы непосредственно в модели RFEM/RSTAB (таким образом, реальный учет жёсткости соединяемых элементов)
    • Нет необходимости задавать эквивалентную жёсткость пружины или условия опирания для отдельной конструктивной системы
    • Возможен учёт несовершенств и редукция жёсткости
    • Расчёт конструкций по линейной статике, методу второго порядка и методу расчёта по большим деформациям
    • Определение критических коэффициентов нагрузки и форм колебаний для потери устойчивости плоской формы изгиба (в сочетании с аддоном Устойчивость конструкции)
    • Использование внутренних сил из расчёта депланации с кручением в расчётных аддонах
    Программы для расчёта и проектирования конструкций
    Dlubal Software GmbH

    Am Zellweg 2
    93464 Тифенбах
    Германия

    +49 9673 9203-0 [email protected]
    Dlubal Software s.r.o.

    Anglická 28
    120 00 Прага
    Чешская республика

    +420 227 203 203 [email protected]
    Решения
    • Железобетонные конструкции
    • Стальные конструкции
    • Деревянные конструкции
    • Стальные соединения
    Продукты
    • RFEM 6
    • RSTAB 9
    • RSECTION 1
    • RWIND 3
    Поддержка
    • Часто задаваемые вопросы (FAQ)
    • Задать индивидуальный вопрос
    • Карты снеговых нагрузок, скоростей ветра и сейсмических нагрузок
    • Связаться с отделом продаж
    News
    • Подписаться на новосттгю рассылку
    • Актуальные новости
    • Обзор мероприятий
    • Онлайн-обучение
    Ресурсы
    • Бесплатная полная пробная версия
    • Опубликовать свой проект
    • Проекты заказчиков
    • Онлайн-руководства
    Присоединиться к Dlubal
    Сообщество Dlubal YouTube Facebook Pinterest TikTok Instagram
    © 2001-2026 Dlubal Software GmbH | Все права защищены
    Правовая информация
    О компании
    Карта сайта
    Язык
    • Deutsch
    • English
    • Français
    • Español
    • Português
    • Italiano
    • Česky
    • Polski
    • Pусский
    • 中文(简体)