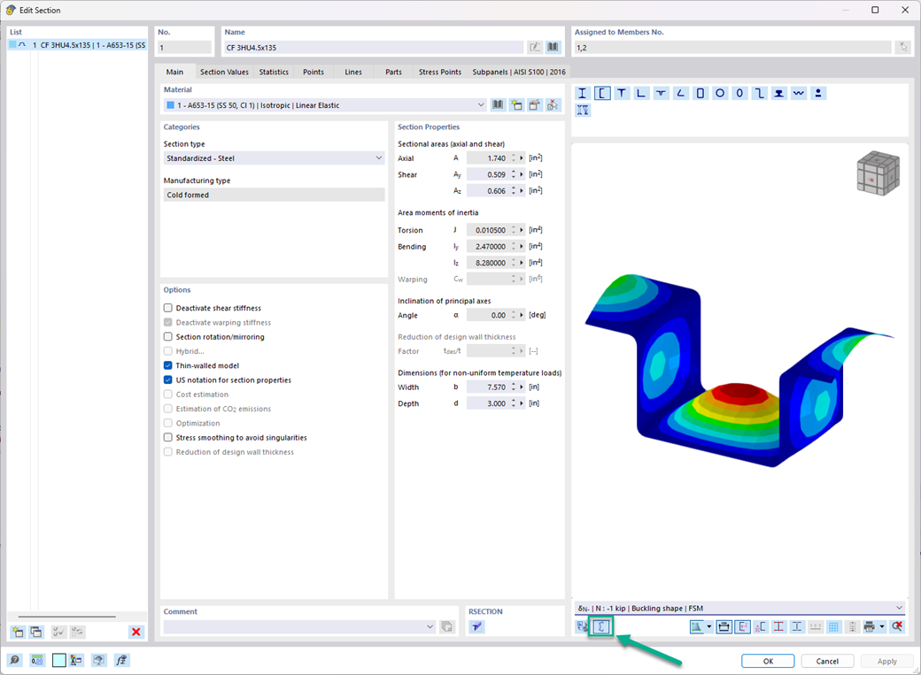
Na caixa de diálogo "Editar secção", é possível apresentar os modos de encurvadura do método de faixas finitas (FSM) como um gráfico 3D.
Representação 3D dos resultados FSM
;
Registe-se no extranet da Dlubal para aproveitar ao máximo o software e ter acesso exclusivo aos seus dados pessoais.
Registe-se no extranet da Dlubal para aproveitar ao máximo o software e ter acesso exclusivo aos seus dados pessoais.
Registe-se no extranet da Dlubal para aproveitar ao máximo o software e ter acesso exclusivo aos seus dados pessoais.
Na caixa de diálogo "Editar secção", é possível apresentar os modos de encurvadura do método de faixas finitas (FSM) como um gráfico 3D.