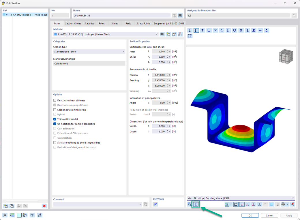
V dialogu „Upravit průřez“ si můžete nechat zobrazit tvary vybočení stanovené metodou konečných pásů (FSM) jako 3D znázornění.
3D zobrazení výsledků FSM
;
Zaregistrujte se do extranetu Dlubal, abyste získali většinu softwaru a měli exkluzivní přístup k vašim osobním údajům.
Zaregistrujte se do extranetu Dlubal, abyste získali většinu softwaru a měli exkluzivní přístup k vašim osobním údajům.
Zaregistrujte se do extranetu Dlubal, abyste získali většinu softwaru a měli exkluzivní přístup k vašim osobním údajům.
V dialogu „Upravit průřez“ si můžete nechat zobrazit tvary vybočení stanovené metodou konečných pásů (FSM) jako 3D znázornění.