3063x
001247
2022-07-29

Estudo de um dispositivo de engate e montagem para uma retorta AOD, França

A estrutura de aço de 80 toneladas, sujeita a elevadas cargas térmicas e mecânicas, tinha um sistema de fixação obsoleto que já não correspondia aos requisitos ergonómicos atuais. O estudo de um novo sistema de fixação foi articulado em torno de especificações que exigem uma notável melhoria ergonómica, resistência a tensões certificadas, tamanho e custo limitados, bem como simplicidade de implementação e utilização.
Nas siderurgias, o processo AOD (descarbonização com oxigénio por argónio) permite o refinamento de aços inoxidáveis e aços de alta liga fundidos numa retorta específica: um conversor.

Estrutura

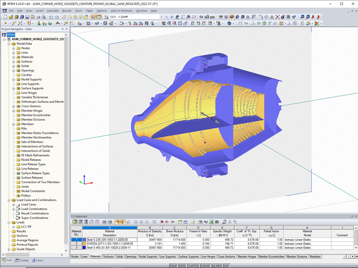
O conversor é constituído por um invólucro de aço refratário, que suporta fortes gradientes de temperatura, e várias camadas de materiais refratários que proporcionam isolamento térmico entre o banho fundido e o invólucro.

O conversor é fixado numa cinta através de seis parafusos específicos que garantem um revestimento permanente em todas as orientações exigidas pelas etapas do processo.

Estes parafusos, muito maciços (M64), devem ser inseridos no interior da cinta através de pequenas fendas e depois levantados com o braço estendido para completar a montagem. A troca regular do conversor para substituição de materiais refratários dificulta esta tarefa.

O projeto consiste, portanto, no estudo de uma fixação alternativa que já não requer a inserção e manutenção manual de eixos pesados na cinta. Após analisar as propostas feitas pelo cliente, foi sugerida e, em seguida, adotada uma solução que implementa eixos basculantes fora da cinta. Enquanto o ganho ergonómico é significativo (acessibilidade aos elementos muito aumentada e esforços de fornecimento muito reduzidos), as tensões mecânicas são aumentadas pela distância entre os elementos de fixação.

Por isso, todo o conversor existente foi modelado na sua versão original, na qual foram feitas as modificações necessárias: adição de chapas, reforços, chapas de gusset, eixos, desbaste de elementos que colidem e posicionamento de acessórios periféricos.

Uma vez concluído o modelo 3D, foi realizada uma revisão completa das superfícies centrais das chapas e das superfícies externas dos sólidos dentro da montagem, com o objetivo de exportar para um ficheiro *sat para integração no RFEM 5.

Integração no RFEM 5

Esta primeira importação falhou devido à representação precisa das camadas refratárias, o que gerou um grande número de superfícies e linhas sobrepostas, desviadas ou ausentes. Após várias tentativas malsucedidas de limpar o modelo, foi tomada a decisão de realizar uma nova exportação a partir de um esboço 3D contendo apenas as bordas do modelo CAD. Posteriormente, isso envolveu uma reconstrução manual, delicada e morosa de todas as superfícies no RFEM, através de modelos quadrangulares, bem como de outros polígonos e superfícies definidas por contornos. A complexidade da modelação reside no facto de o conversor ter superfícies cónicas ou componentes cilíndricos com relevos e de determinados elementos terem aberturas de geometria complexa em superfícies não planas.

Este passo foi necessário para modelar a distribuição das massas do aço refratário e fundido dentro do conversor da forma mais precisa possível, para todas as orientações principais. De facto, sendo o peso próprio a única tensão aplicada ao modelo, foi importante as geometrias corresponderem da melhor forma possível à situação real.

A segunda complexidade foi modelar a interação do conversor na cinta através da simulação de um contacto de deslizamento com uma ligação apertada e batentes. Foram necessárias várias iterações para encontrar um modelo estável que funcionasse no modo não linear, sendo que este último requer mais cálculos iterativos do que na abordagem linear.

Os resultados obtidos permitiram validar, em primeiro lugar, a montagem existente e, em segundo lugar, a solução proposta.

Local
Place Martenot
03600 Commentry
França
Investidor
Estudo/cálculos
Integrador


Especificações do projeto

Dados do modelo

Número de nós 2342
Número de linhas 2292
Número de barras 466
Número de superfícies 575
Número de sólidos 14
Número de casos de carga 1
Número de combinações de cargas 1
Peso total 67,473 t
Dimensões (métricas) 7,303 x 5,957 x 5,975 m
Dimensões (imperial) 23.96 x 19.54 x 19.6 feet
Versão do programa 5.29.01

Tem alguma pergunta?