566x
001376
2025-10-15

Pavilhão de madeira no Campus do conhecimento de Kuchl, Áustria

Em Salzburgo, na Áustria, foi criado um pavilhão temporário de madeira como parte de um projeto de investigação cooperativa. A estrutura foi planeada completamente de forma digital, incluindo a estática e a simulação de vento com RFEM e RWIND, e demonstra novas abordagens para as estruturas leves sustentáveis.

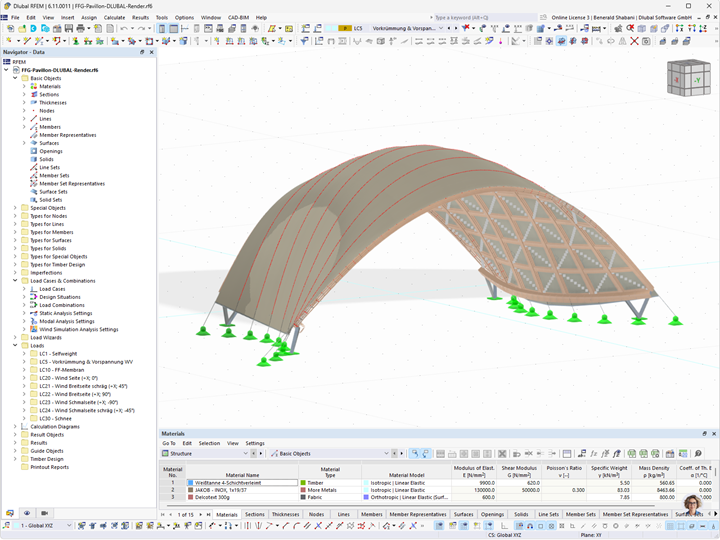
Na primavera de 2025, um inovador pavilhão com membrana de madeira foi construído no campus da Universidade de Ciências Aplicadas de Salzburgo, em Kuchl, na Áustria. O projeto baseia-se no sistema estrutural FLEXGrid desenvolvido pela startup austríaca Beyond Bending, um princípio estrutural inovador e patenteado para estruturas tensionadas de casca de grelha em madeira. Lamelas planas pré-fabricadas em madeira de abeto prateado local foram deformadas elasticamente no local e ligadas para formar uma estrutura espacial que foi depois coberta com uma membrana têxtil. A arquitetura de forma livre resultante impressiona pelo baixo consumo de material, pela elevada qualidade do design e pela possibilidade de ser completamente desmontável.

O planeamento estrutural foi realizado utilizando uma cadeia de processos totalmente paramétrica. O ponto de partida foi uma superfície-alvo modelada com o Rhino/Grasshopper e diretamente ligada ao RFEM 6 e ao RWIND 2. Assim, foi possível gerar rapidamente um modelo estrutural que pudesse ser verificado e construído. O fluxo de trabalho digital incluiu a determinação da forma, a geração da estrutura, o cálculo da carga do vento utilizando simulação CFD e o dimensionamento de acordo com as diretrizes do Eurocódigo.

O projeto demonstra o potencial dos métodos digitais de planeamento e fabricação em estruturas de madeira, mas também uma abordagem sustentável e circular para a arquitetura temporária. O pavilhão tem uma estrutura modular, podendo ser facilmente montado, desmontado e reutilizado noutro local sem qualquer perda de qualidade ou material.

Local Wissenscampus Kuchl
Markt 136a
5431 Kuchl
Áustria

 
Planeamento estrutural
Cliente
Estrutura de madeira
Membrana


Especificações do projeto

Dados do modelo

Número de nós 7952
Número de linhas 6665
Número de barras 6665
Número de superfícies 8
Número de sólidos 0
Número de casos de carga 9
Número de combinações de cargas 17
Número de combinações de resultados 0
Peso total 0,582 t
Dimensões (métricas) 10,653 x 4,898 x 6,828 m
Dimensões (imperiais) 34.95 x 16.07 x 22.4 feet

Tem alguma pergunta?