818x
005418
2023-09-20

Можно ли в программе RFEM изобразить результаты моделирования воздействий ветра, рассчитанные в RWIND?

Можно ли в программе RFEM изобразить результаты, рассчитанные в RWIND?


Ответ:

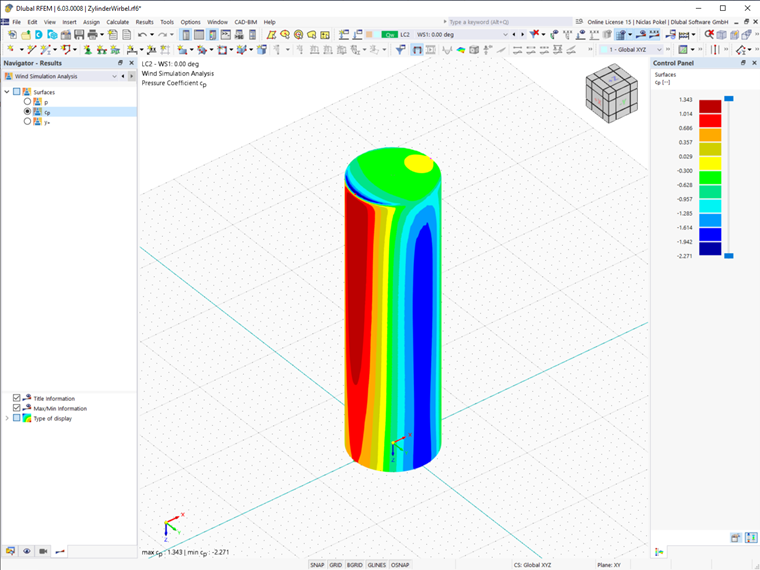
Начиная с версий 6.03 (RFEM) и 2.03 (RWIND), результаты, рассчитанные в RWIND, также могут изображаться в RFEM.

Для этого необходимо активировать аддон «Моделирование воздействий ветра» в RWIND и запустить соответствующий расчёт.

Появится RWIND и выполнит моделирование. После завершения расчёта появится следующее диалоговое окно.

При нажатии на кнопку «Да», RWIND закроется, и RFEM загрузит данные результатов. В изображении результатов в RFEM теперь можно изобразить свойства, относящиеся к поверхности, как показано на следующем рисунке. Вы можете использовать навигатор в левом верхнем углу для переключения между результатами расчёта конструкций и моделирования ветра.



;