818x
005418
2023-09-20

É possível apresentar os resultados da simulação de vento calculados no RWIND no RFEM?

É possível apresentar os resultados calculados no RWIND no RFEM?


Resposta:

A partir das versões 6.03 (RFEM) e 2.03 (RWIND), os resultados calculados no RWIND também podem ser apresentados no RFEM.

Para isso, é necessário ativar o módulo "Simulação de vento" no RWIND e iniciar o respetivo cálculo.

O RWIND abre e efetua a simulação. Assim que o cálculo estiver concluído, aparece a seguinte caixa de diálogo.

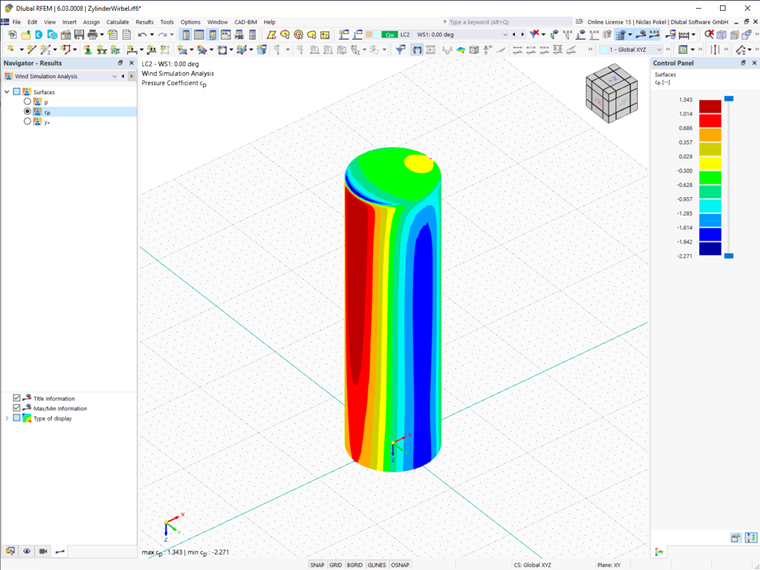
Ao clicar em "Sim", o RWIND fecha e o RFEM carrega os dados dos resultados. Na visualização de resultados no RFEM, podem agora ser apresentadas as propriedades relacionadas com a superfície conforme apresentado na figura seguinte. Pode utilizar o navegador no canto superior esquerdo para alternar entre os resultados da análise estática e da simulação de vento.



;