👉激动人心的消息! 👉
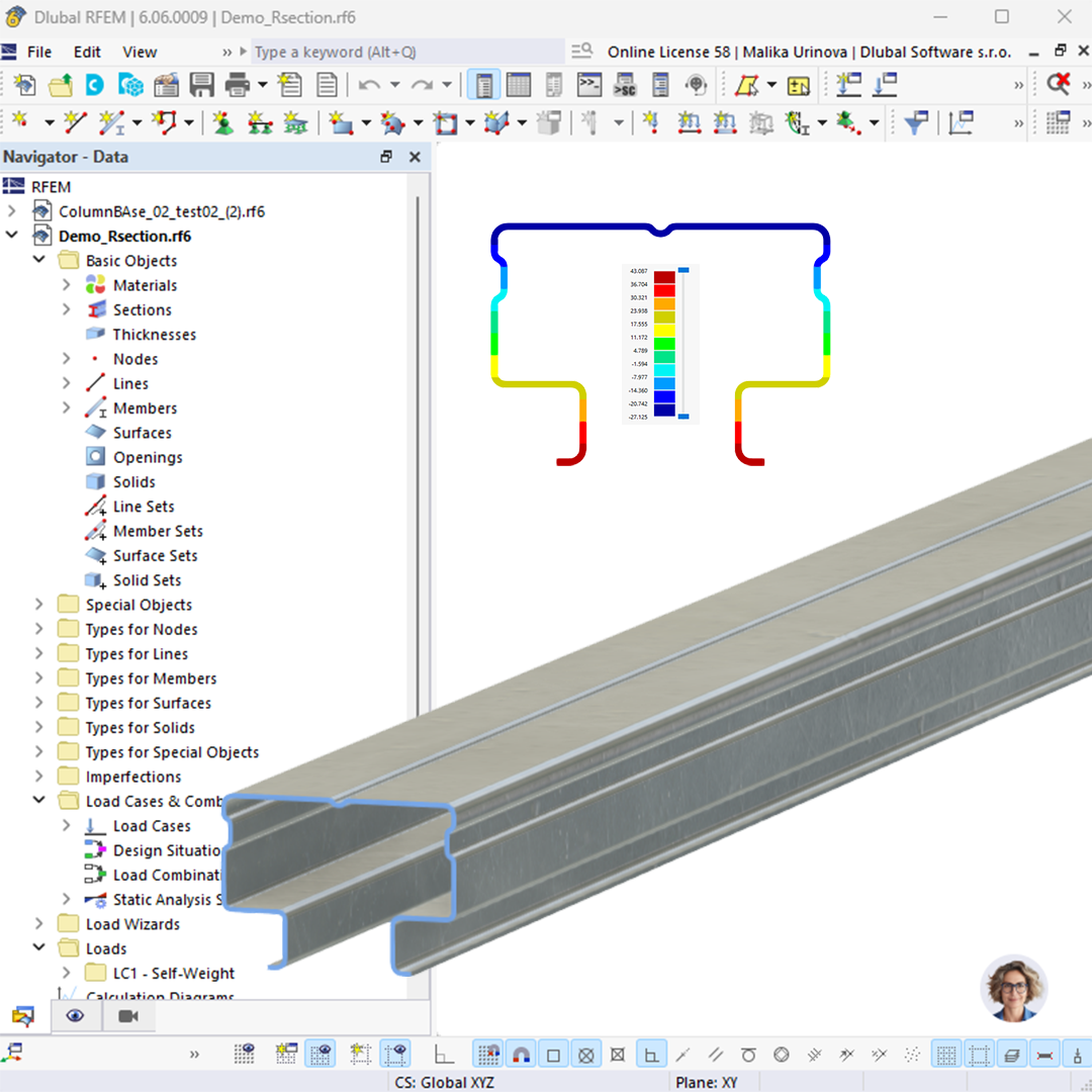
我们向您介绍我们最新添加到模型库中的模型: 薄壁轧制型钢截面模型! 👀 立即下载并探索各种薄壁截面设计软件,用于您的结构项目。
无论是设计梁、柱还是桁架,这些模型都提供了多功能性和精度,帮助您简化分析过程并获得最佳结果。
不要错过这个宝贵的资源! 使用我们的轧制薄壁型钢截面模型,可以让您的结构设计更上一层楼。 💡
👉激动人心的消息! 👉
我们向您介绍我们最新添加到模型库中的模型: 薄壁轧制型钢截面模型! 👀 立即下载并探索各种薄壁截面设计软件,用于您的结构项目。
无论是设计梁、柱还是桁架,这些模型都提供了多功能性和精度,帮助您简化分析过程并获得最佳结果。
不要错过这个宝贵的资源! 使用我们的轧制薄壁型钢截面模型,可以让您的结构设计更上一层楼。 💡