Community
    Войдите в свою учётную запись

    зарегистрируйтесь во Длупал Экстранет, чтобы максимально использовать программное обеспечение и иметь эксклюзивный доступ к вашим личным данным.

    Создать учётную запись
    Выполняя вход, вы соглашаетесь с Условиями пользования и продаж Dlubal. Также ознакомьтесь с нашим Уведомлением о конфиденциальности и Уведомлением об использовании файлов cookie.
    0
    Интернет-магазин
    Связаться с отделом продаж
    Язык
    • Deutsch
    • English
    • Français
    • Español
    • Português
    • Italiano
    • Česky
    • Polski
    • Pусский
    • 中文(简体)
    • Отрасли
      • Железобетонные конструкции
      • Предварительно напряжённые железобетонные конструкции
      • Стальные конструкции
      • Деревянные конструкции
      • Кирпичная кладка
      • Алюминиевые и лёгкие конструкции
      • Здания
      • Промышленные конструкции
      • Трубопорводы
      • Конструкции мостов
      • Краны и подкрановые пути
      • Башни и мачты
      • Стеклянные конструкции
      • Натяжные мембранные конструкции
      • Канатные и вантовые конструкции
      • Ламинированные и сэндвич-конструкции
      • Временные сооружения
      • Строительные леса и стеллажи
      • Морские сооружения
      • Силосы и резервуары
      • Сооружения возобновляемых источников энергии
      • Солнечные конструкции и системы крепления
      • Конструкции судов и плавучие объекты
      • Конструкции конвейеров
      • Буровые конструкции
      • Бассейны и аквапарки
      • Контейнерные конструкции
      • Буронабивные фундаменты
      • Лестничные конструкции
      • Электростанции
      • Гидравлические стальные механизмы
      • Машины и механизмы
      • Пневматические конструкции
      Решаемые задачи
      • Проектирование конструкций
      • Расчёт по методу конечных элементов (МКЭ)
      • Моделирование ветра и создание ветровых нагрузок
      • Расчёт напряжений
      • Нелинейный расчёт
      • Расчёт на устойчивость
      • Нелинейный расчёт на потерю устойчивости
      • Расчёт на кручение с депланацией
      • Динамический и сейсмический расчёт
      • Нелинейный динамический расчёт
      • Диаграммный метод расчёта
      • Поиск формы и раскройные формы
      • Стальные соединения
      • BIM-проектирование
      • Холодногнутые профили
      • Взаимодействие конструкции с основанием
      • Расчёт фасадных конструкций
      • Основания и фундаменты
      • Стадии строительства
      • Пожарная безопасность
      Нормативы
      • Еврокоды (EC)
      • Немецкие нормативы (DIN)
      • Британские нормативы (BS EN, BS)
      • Итальянские нормативы (NTC)
      • Американские стандарты
      • Канадские нормативы (CSA)
      • Австралийские нормативы (AS)
      • Швейцарские нормативы (SIA)
      • Китайские нормативы (GB, HK)
      • Индийские нормативы (IS)
      • Мексиканские нормы (RCDF, CFE Sismo 15)
      • Российские нормы (СП)
      • Нормативы ЮАР (SANS)
      • Бразильские нормативы (NBR)
      Сетевые средства
      • Иконка инструмента для зон на верхнем меню Карты снеговых нагрузок, скоростей ветра и сейсмических нагрузок
      • Значок расчёта в облаке Облачные вычисления
      • Значок базы знаний расчёта конструкций Вики-статик
      • Свойства сечения стальных и деревянных профилей, значок Свойства сечения и профилей из стали
      Расчёт конструкций для солнечных систем

      Dlubal Software помогает создавать и проверять любую систему крепления для солнечных батарей. Работайте эффективно со стальными, алюминиевыми и бетонными конструкциями в единой среде.

      Инструменты для исследования
      Конструкции солнечных батарей Солнечные конструкции | Мобильная версия
      API Dlubal

      Новый сервис Dlubal API (gRPC) предоставляет вам гибкий интерфейс для программного обеспечения для статического анализа на основе Python и C#, с прямым доступом ко всем продуктам Dlubal.

      Начало работы с API
      Фон для баннера главного меню API Фон для баннера главного меню API
    • Значок, представляющий RFEM 6, программное обеспечение для МКЭ. RFEM 6 Единственное ПО МКЭ, которое вам нужно для ваших проектов

      RFEM 6 является основой модульного семейства программ и служит для определения конструкций, материалов и воздействий для плитных, пластинчатых, оболочных и стержневых конструкций, а также для объемных и контактных элементов.

      Подробнее
      Значок переключения аддона Аддоны
      • Дополнительные расчёты
      • Динамический расчёт
      • Специальные решения
      • Расчёты
      • Соединения
      Значок RSTAB 9 без рамок RSTAB 9 Знаковая программа для расчёта каркасных конструкций

      RSTAB 9 - это мощная программа для расчёта и проектирования 3D конструкций балок, каркасов или ферм, которая которая помогает инженерам-строителям соответствовать современным требованиям и отражает последние тенденции в области строительного проектирования.

      Подробнее
      Значок переключения аддона Аддоны
      • Дополнительные расчёты
      • Динамический расчёт
      • Специальные решения
      • Расчёт
      Значок RSECTION 1 без границ RSECTION 1 Пользовательский расчёт сечений

      RSECTION поддерживает инженеров-конструкторов, определяя характеристические значения профилей для различных сечений и позволяя проводить последующий анализ напряжений.

      Подробнее
      Значок RWIND 3 без границ RWIND 3 CFD-программное обеспечение для цифровых аэродинамических труб

      RWIND 3 представляет собой цифровую аэродинамическую трубу для моделирования потоков воздуха вокруг любых геометрии зданий и расчета ветровых нагрузок на их поверхности.

      Подробнее
      Значок API API Dlubal Ваше решение для параметрического моделирования и автоматизации

      Новый сервис Dlubal API (gRPC) предлагает вам гибкий интерфейс для программ статической расчётной программ Dlubal на базе Python и C#, с прямым доступом ко всему ассортименту продукции Dlubal. Воспользуйтесь бесшовной и мощной интеграцией в ваше программное обеспечение Dlubal — идеально подходит для параметрического моделирования и сложных оптимизационных задач.

      Открыть для себя API
      Документация по API Документация по API
      • Указатель
      • Начало работы
      • Применение
      • Объекты моделей
      • Подписки и цены
      • Примеры
      МКЭ для стальных соединений

      Проектирование и анализ стальных соединений с использованием CBFEM, в соответствии с EN 1993‑1‑8 и AISC 360, полностью интегрированы в RFEM 6 для более быстрых и точных структурных рабочих процессов.

      Подробнее
      Стальные соединения Стальные соединения
      Инструмент геозоны

      Онлайн-сервис Dlubal предоставляет карты зон для быстрого определения снеговых нагрузок, скоростей ветра и сейсмических данных.

      Проверить зоны нагрузки
      Визуальное отображение инструмента геозон с картами снеговой, ветровой и сейсмической нагрузок с иллюстрациями для оценки воздействий окружающей среды. Иллюстрация карт геозон снега, ветра и сейсмики в мобильной версии, показывающая различные регионы и данные.
      Устаревшие продукты
    • Поддержка
      • Часто задаваемые вопросы (FAQ)
      • База знаний
      • Функции продуктов
      • Лицензирование
      • Задать индивидуальный вопрос
      • Наш коллектив техподдержки
      • Предложить новую функцию или идею
      • Решение проблем с лицензированием и авторизацией
      • Сообщить о проблеме или ошибке
      • Обновления программ
      • Проблемы с программой
      • Формулы | Математика - это не скучно!
      Курсы
      • Первые шаги в RFEM
      • Первые шаги в RSTAB
      • Онлайн-обучение
      • Обучение в Dlubal
      • Индивидуальное обучение
      • Видео
      • Обучающие видеоролики
      • Вебинары - обучение онлайн
      • Онлайн-курсы
      Служба техподдержки
      • Бесплатная поддержка / сервис
      • Экстранет | Моя учётная запись
      • Сервисный договор
      • Инструмент Geo-Zone для определения нагрузок
      • Обновления и модернизации
      • Предыдущие версии программ
      Отдел продаж
      • Интернет-магазин
      • Отдел продаж
      • Связаться с отделом продаж
      • Записаться на онлайн-презентацию продукта
      • Что отличает продукцию Dlubal Software?
      Ассистентка ИИ Поддержки
      • Mia – ваш круглосуточный ИИ помощник
      • Познакомьтесь с вашим личным ИИ-помощником
      Бесплатная поддержка и сервис

      Нужна помощь? Воспользуйтесь бесплатными вариантами поддержки, включая круглосуточную помощь ИИ, поддержку по электронной почте и вебинары.

      Подробнее
      Бесплатная техподдержка и сервис Бесплатная техподдержка и обслуживание
      Быстрые ответы

      Найдите быстрые ответы на распространенные вопросы о программном обеспечении Dlubal. Ищите или фильтруйте сотни FAQ, чтобы решить проблемы в кратчайшие сроки.

      Просмотреть FAQ
      Часто задаваемые вопросы (FAQ) Часто задаваемые вопросы | Мобильная версия
    • Новости
      • Актуальные новости
      • Новые функции программ
      • Подписаться на новосттгю рассылку
      • Новые программы
      • Блог Dlubal
      Обучение
      • Онлайн-обучение
      • Индивидуальное обучение
      Мероприятия
      • Обзор мероприятий
      • Выставки и конференции
      • Вебинары
      Освойте проектирование с помощью вебинаров

      Присоединяйтесь к лидерам отрасли и изучайте решения в области строительной инженерии и программного обеспечения. Повышайте свои навыки с помощью наших живых сессий!

      Смотреть следующие вебинары
      3D FEA Software RFEM 6 | First Steps Изображение баннера меню | Вебинары об актуальных новостях | Мобильная версия
      Откройте силу инноваций

      Откройте для себя передовые инструменты и усовершенствования, разработанные для повышения эффективности вашего инженерного рабочего процесса.

      Ознакомиться с новыми функциями
      Explore New Features Изображение баннера меню | Новости_ФункцииПрограмм | Мобильная версия
    • Скачать полную версию

      Хотите попробовать в рааботе программное обеспечение Dlubal? У вас есть такая возможность! С бесплатной 90-дневной полной версией вы можете полностью протестировать все наши программы.

      Начать пробную версию
      Бесплатная зона Dlubal

      В бесплатной зоне Dlubal ты получишь доступ к вебинарам, статьям и возможностям тестирования программного обеспечения – все бесплатно и удобно собрано в одном месте.

      Подробнее
      Примеры
      • Расчётные модели для скачивания
      • Отправить расчётную модель конструкции
      • Вводные примеры и учебные пособия
      • Контрольные примеры
      • Обзор изображений
      Документы
      • Онлайн-руководства
      • Руководства
      • Буклеты, брошюры и сертификаты
      Ссылки
      • Проекты заказчиков
      • Зачем публиковать проект заказчика?
      • Как опубликовать проект заказчика?
      • Опубликовать свой проект
      Бесплатные модели для скачивания

      Исследуйте тысячи готовых к использованию конструкционных моделей. Скачивайте, адаптируйте и используйте их в качестве шаблонов, чтобы ускорить ваш процесс проектирования.

      Открыть модели
      Модели для загрузки для расчёта конструкций Бесплатные модели для скачивания | Мобильная версия
      Зона Dlubal с бесплатными предложениями

      Получите экспертную помощь, когда она вам нужна. Наслаждайтесь бесплатной помощью ИИ, поддержкой по электронной почте, живыми вебинарами и премиальными услугами для пользователей договора на обслуживание Pro.

      Получить поддержку
      Бесплатная поддержка и сервис Бесплатная поддержка и сервис | Мобильная версия
    • Электронное обучение
      • RFEM 6 для начинающих
      • Программа RFEM 6 для студентов
      • Программирование с помощью RFEM 6 и Python
      • RFEM 6 с Rhino и Grasshopper
      • RFEM 5 для начинающих
      • Моделирование в программе RFEM 5
      • Обучающие видео для студентов
      • Краткие видеоуроки по работе с программами Dlubal
      • Лучшие советы и рекомендации в RFEM
      • Записи онлайн-тренингов Dlubal
      • Записанные вебинары Dlubal
      Студентам и учебным заведеням
      • Бесплатные программы для расчёта конструкций для студентов
      • Запросить или продлить бесплатную студенческую версию
      • Запрос на бесплатную версию для преподавателей
      • Отправить студенческую работу
      • Зачем публиковать дипломную работу?
      • Дипломные работы с использованием ПО для расчёта конструкций Dlubal Software
      • Бесплатные программы для расчёта конструкций для учебных заведений
      • Запросить пакет для учебных заведений
      • Бесплатное ознакомительное обучение в вашем ВУЗе
      • Запросить дату проведения обучения
      Платформа знаний
      • Первые шаги в RFEM
      • Видео
      • Онлайн-руководства
      • Wiki-сайт для расчета конструкций
      • База знаний
      • Часто задаваемые вопросы (FAQ)
      Интерактивная система
      • Подкаст
      • Блог Dlubal
      • Ознакомление с проектированием и расчётом конструкций
      Первые шаги с RFEM 6

      Начните работать с RFEM 6 и узнайте, как быстро вы можете моделировать и рассчитывать. Настройте с помощью дополнительных модулей для еще больших возможностей.

      Начать
      3D FEA Software RFEM 6 | First Steps Изображение баннера меню | Вебинары об актуальных новостях | Мобильная версия
      Бесплатные программы расчёта конструкций для студентов

      Тысячи студентов по всему миру уже пользуются преимуществами программного обеспечения Dlubal. Получайте бесплатный доступ, обучение и экспертную поддержку в течение всего периода обучения.

      Получить бесплатную лицензию
      Бесплатное ПО для расчёт констрцукций для студентов Бесплатное программное обеспечение для расчёта конструкций для студентов
    • О компании
      • История и факты
      • Философия компании
      • Почему Dlubal Software?
      • Сравнение продуктов
      • Политика в области качества
      • Коллектив Dlubal
      Контакты
      • Офисы Dlubal по всему миру
      • Авторизованные реселлеры Dlubal
      Ссылки
      • Отзывы клиентов
      • Проекты заказчиков
      • Реализованные проекты
      • Несколько причин опубликовать свой проект в рубрике "Проекты наших заказчиков"
      • Контрольные примеры
      • Ваш отзыв
      • Участие в исследовательских проектах
      Наши клиенты

      Мы представляем наших клиентов, которые реализуют свои проекты с помощью программного обеспечения Dlubal. Узнайте, как наши клиенты во всем мире внедряют инновационные решения в строительстве и инженерии с помощью передовых инструментов для статических и динамических анализов.

      Посмотреть наших заказчиков
      Совместное достижение успеха

      Узнайте, как ведущие инженеры по всему миру доверяют нашим решениям, чтобы улучшить свои проекты с нашей помощью.

      Наши заказчики
      See Our Customers Изображение баннера меню | КомпанияНаши клиентікі
      Знакомство с экспертами

      Наши преданные делу инженеры готовы помочь вам с моделированием, проектированием и техническими задачами — в любое время и в любом месте.

      Связаться с саппортом
      Our Team Изображение с баннером меню | Компания_Наш коллектив | Мобильная версия
    • Карьера
      • Вакансии
      • Коллективы
      • Блог сотрудников
      • Анализ результатов
      Вакансии
      • Все открытые вакансии
      • Разработка продуктов
      • Поддержка клиентов
      • Отдел продаж
      • Маркетинг
      • Разработка программного обеспечения
      • Администрация
      • Стажёры
      • Другие
      Команды
      • Разработка продуктов
      • Клиентский сервис
      • Продажи
      • Маркетинг
      • Разработка ПО
      • Администрация
      Почему Dlubal?
      • Корпоративная культура
      • Преимущества для сотрудников
      Постройте свою будущую карьеру вместе с нами

      Раскройте, как наша команда формирует будущее инженерии. Узнайте об инновациях, росте и захватывающих задачах.

      Карьера в Dlubal Изображение баннера меню | Карьера в Dlubal Mobile
      Найдите свою работу мечты

      Присоединяйтесь к мировому лидеру в области инженерного программного обеспечения и поднимите свою карьеру на новые высоты.

      Открытые вакансии
      All Open Positions Изображение меню на баннере | Вакансии
    • Интернет-магазин
    Основные продукты
    Значок, представляющий RFEM 6, программное обеспечение для МКЭ.
    RFEM 6
    Значок RSTAB 9 без рамок
    RSTAB 9
    Значок RWIND 3 без границ
    RWIND 3
    Значок RSECTION 1 без границ
    RSECTION
    Онлайн-сервисы
    Значок инструмента для определения геологических зон
    Инструмент Geo-Zone
    Характеристики сечение
    Характеристики сечения
    Значок API
    API
    Значок облачного вычисления
    Рассчёт в облаке
    Модели для скачивания
    Модели для загрузки
    Значок сообщества Dlubal
    Сообщество Dlubal
    Значок статей базы знаний
    База знаний
    Интерактивные вебинары
    Вебинары
    Войдите в свою учётную запись

    зарегистрируйтесь во Длупал Экстранет, чтобы максимально использовать программное обеспечение и иметь эксклюзивный доступ к вашим личным данным.

    Войти Создать учётную запись
    Пробная версия бесплатно на 90 дней
    Войдите в свою учётную запись

    зарегистрируйтесь во Длупал Экстранет, чтобы максимально использовать программное обеспечение и иметь эксклюзивный доступ к вашим личным данным.

    Войти Создать учётную запись
    • Продукты
    • Метод конечных элементов (МКЭ)
    • Аддоны для RFEM 6
    • Расчёты
    • Расчёт алюминиевых конструкций в RFEM 6
    • Характеристики
    Значок RFEM 6 | Dlubal Software Расчёт алюминиевых конструкций
    Онлайн-руководства
    • Руководство | Расчёт алюминиевых конструкций
    • Учебные пособия для программы RFEM 6
    • RFEM 6 / RSTAB 9 | Первые шаги
    }
    calculator icon
    Цены
    Расчёт алюминиевых конструкций для RFEM 6

    Расчёт алюминиевых конструкций для RFEM 6

    В надстройке расчета алюминиевых конструкций вы найдете множество функций для расчета стержней и поверхностей из алюминия. Некоторые из этих функций мы выбрали для вас и подробно описали здесь.

    Расчёт алюминиевого профиля по предельным состояниям  по деформациям в RFEM 6 с детальным видом деформаций.
    Subnavigation
    01
    Обзор
    02
    Несущая способность и устойчивость
    03
    Пригодность к эксплуатации
    04
    Нормативы

    Мощные функции в аддоне Расчёт алюминиевых конструкций

    С помощью надстройки Aluminiumbemessung вы можете эффективно проверять несущую способность, устойчивость и пригодность к эксплуатации алюминиевых конструкций.

    Интуитивный расчёт алюминиевых конструкций

    Проектирование и проверка алюминиевых конструкций – включая анализ устойчивости стержневых алюминиевых конструкций в предельном состоянии или проектирование по сопротивлению сечения.

    • Смягчение (ЗТВ) из-за поперечных сварных швов

      В дополнительном модуле для проектирования алюминия можно учитывать локальное снижение прочности в зоне термическо-деформационного влияния (ЗТД) из-за поперечных сварных швов при выполнении расчета в соответствии с EN 1999-1-1.

      K пояснительному видео

    • Ручная корректировка опорных длин и сегментации по направлению

      При расчете предела прогиба необходимо учитывать определенные контрольные длины. Вы можете определить эти контрольные длины и сегменты, которые должны проверяться независимо друг от друга, в зависимости от направления. Для этого определите расчетные опоры в промежуточных узлах элемента и назначьте их соответствующему направлению для анализа деформации. Таким образом создаются сегменты, в которых вы можете задать предварительный прогиб для каждого направления и сегмента.

    • Фильтр результатов по стадии предельных состояний

      Вы можете найти проверки проектирования, отображаемые в таблицах в надстройке Aluminum Design. Кроме того, вы можете графически отображать распределение соотношений проектирования. Для вас доступны обширные параметры фильтрации как в таблице, так и в графическом выводе. Таким образом, вы можете специально отображать желаемые проверки проектирования по предельному состоянию или типу проектирования в программе.

    • Несущая способность сечения
      • Проектирование на растяжение, сжатие, изгиб, сдвиг, кручение и комбинированные внутренние силы
      • Проектирование на растяжение с учетом уменьшенной площади сечения (например, ослабление отверстием)
      • Автоматическая классификация сечений для проверки локальной потери устойчивости
      • Внутренние силы из расчета с кручением и изгибом (7 степеней свободы) учитываются с использованием проверки эквивалентных напряжений (в настоящее время недоступно для стандарта проектирования ADM 2020).
      • Проектирование сечений класса 4 с эффективными свойствами сечения согласно EN 1993‑1‑5 (для сечений из RSECTION требуются лицензии на RSECTION и эффективные сечения)
      • Проверка на гибкость сдвига с учетом поперечных ребер жесткости
    Диалоговое окно редактирования поперечного сварного шва в RFEM 6 с опциями для расчёта алюминиевых конструкций по EN 1999-1-1.
    Изображение прогиба и расчётных опор в аддоне Расчёт алюминиевых конструкций. Показаны расчёт по предельным состояниям эксплуатационной пригодности и варианты ввода для набора стержней.
    Графическое изображение распределения напряжений и формул для анализа несущей способности алюминиевых компонентов.
    Диалоговое окно RFEM 6 для редактирования наборов алюминиевых стержней с акцентом на проверки на прочность, устойчивость и сечения.
    Значок "Отзывы пользователей"

    Узнайте, что наши пользователи говорят о продуктах Dlubal!

    Значок опоры

    Откройте для себя Dlubal в прямом эфире и зарезервируйте онлайн-демонстрацию продуктов!

    Скачать иконку

    Попробуйте бесплатную версию для тестирования на 90 дней

    Рекомендуемые функции и сервисы

    Белая векторная иконка, обозначающая символ сообщества на тёмном фоне.

    Сообщество Dlubal

    Присоединяйтесь к динамичному сообществу инженеров и дизайнеров. Задавайте вопросы, делитесь идеями, предлагайте функции и общайтесь с другими, сталкивающимися с аналогичными задачами.

    Значок, символизирующий программный интерфейс приложений, изображенный белой графикой, подходящей для тёмного фона.

    API

    Используйте API Dlubal для автоматизации процессов, интеграции с внешними инструментами и создания пользовательских рабочих процессов, адаптированных к вашим специфическим потребностям проекта.

    Белая иконка учебной платформы на темном фоне, подходит для учебного контента Dlubal.

    Обучение и информационная база

    Быстро начните с пошаговых видеоруководств и полезных руководств. Найдите ответы, советы и обучающий контент для всех уровней опыта.

    Белая иконка облачных вычислений для использования на тёмном фоне.

    Облачные вычисления

    Запустите свои анализы в облаке – без ограничений по оборудованию. Экономьте локальные ресурсы, обрабатывайте сложные модели и работайте в любом месте и в любое время.

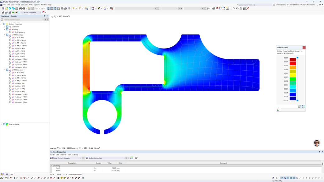
    Расчётные проверки для сечений General RSECTION

    Дополнение для проектирования алюминиевых конструкций предоставляет вам дополнительные возможности. Здесь вы можете также проверять общие сечения, которые не предопределены в библиотеке сечений. Например, создайте сечение с помощью программы RSECTION, а затем импортируйте его в RFEM/RSTAB. В зависимости от используемого стандарта проектирования вы можете выбрать различные форматы проверки. Это включает, например, проверку сравнения напряжений.

    С помощью RSECTION вы можете выполнять проверки, учитывая эффективные значения сечения в соответствии с EN 1999-1-1.

    Подробнее
    Изображение показывает алюминиевое сечение с точными результатами расчёта.

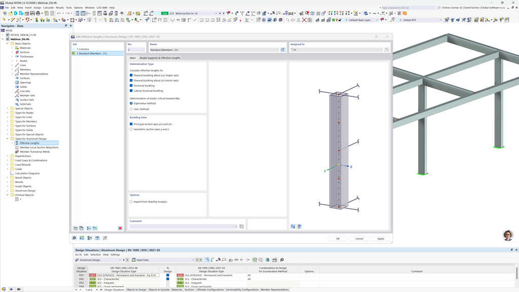
    Узловые опоры и расчётные длины для проверки устойчивости

    Обратите внимание, что определение эффективных длин в надстройке проектирования алюминиевых конструкций является важным требованием для анализа устойчивости. Для этого определите узловые опоры и коэффициенты эффективной длины в диалоговом окне ввода. Хотите ли вы четко задокументировать узловые опоры и полученные сегменты с соответствующими коэффициентами эффективной длины? Для проверки входных данных вам лучше использовать графическое отображение в рабочем окне RFEM/RSTAB. Таким образом, вы можете понять расчет в любое время с минимальными усилиями.

    Подробнее
    Диалоговое окно с настройками расчётных длин для анализа устойчивости алюминиевых стержней в RFEM 6.

    Состояние работоспособности

    • Расчет прогибов и сравнение с нормативными или вручную настроенными предельными значениями
    • Учет предварительного прогиба для анализа прогибов
    • Возможны разные предельные значения в зависимости от типа расчетной ситуации
    • Ручная настройка справочных длин и сегментация по направлению
    • Расчет прогибов относительно начальной структуры или деформированной структуры
    • Дополнительные детализированные проверки в зависимости от выбранного стандарта проектирования (например, расчет вибраций согласно EN 1999‑1‑1, 7.2.3)
    • Графическое отображение результатов, интегрированное в RFEM/RSTAB; например, отношение расчета к предельному значению, деформация или прогиб
    • Полная интеграция результатов в отчет о распечатке RFEM/RSTAB
    Подробнее
    Комплексный анализ расчёта алюминиевых конструкций в RFEM 6 с детальным видом модели, включая прогибы и сравнения предельных значений.

    Какие другие функции вы ожидаете увидеть?

    Дополнение Aluminiumbemessung постоянно развивается и дополняется новыми функциями. Откройте для себя, что еще оно может вам предложить, и поднимите свои проекты на новый уровень!

    Изображение деталей расчета для стержней при расчёте алюминиевых конструкций и пригодности к эксплуатации

    Подробная документация пошаговых расчётов

    Этот надстройка позволяет вам наглядно представить все доказательства соответствия по стандарту. Для каждого доказательства определяется коэффициент использования. Детали проектирования с входными данными, промежуточными и конечными результатами отображаются структурировано – включая ход расчетов, формулы, источники стандартов и результаты в информационном окне.

    Изображение формы собственных значений для определения расчётного критерия. Использование внутреннего решателя собственных значений для критического коэффициента нагрузки.

    Изображение собсвенной формы для расчетов по методу эквивалентных стержней

    После завершения проверки устойчивости в программе можно напрямую отобразить основную собственную форму оцениваемого объекта для дальнейшей оценки.

    Анализ соединений на растяжение в металлических каркасах с учётом эффективных площадей с отверстиями под болты

    Проверка на растяжение с учётом уменьшенной площади сечения (например, ослабление из-за отверстий)

    При проверке несущей способности соединений на болтах необходимо учитывать ослабления сечения из-за отверстий для болтов. В надстройке Aluminiumbemessung можно напрямую ввести локальное уменьшение поперечного сечения стержня в абсолютных значениях или в процентах.

    Откройте для себя все функции аддона Расчёт алюминиевых конструкций

    Расширение Aluminiumbemessung располагает множеством полезных функций, которые помогают вам при статических и динамических расчётах.

    Взгляд изнутри

    Интернет-магазин

    Составьте свой индивидуальный пакет программ и узнайте все цены онлайн!

    • Семейство RFEM 6
    • Семейство RSTAB 9
    Перейти в интернет-магазин

    Рассчитать стоимость

    2 180,00 USD
    +110,00 USD
    Визуальный анализ, показывающий деформацию конструкции алюминиевого здания. Детальное изображение реакции на внешние силы.
    Общая сумма 2 290,00 USD
    Программы для расчёта и проектирования конструкций
    Dlubal Software GmbH

    Am Zellweg 2
    93464 Тифенбах
    Германия

    +49 9673 9203-0 [email protected]
    Dlubal Software s.r.o.

    Anglická 28
    120 00 Прага
    Чешская республика

    +420 227 203 203 [email protected]
    Решения
    • Железобетонные конструкции
    • Стальные конструкции
    • Деревянные конструкции
    • Стальные соединения
    Продукты
    • RFEM 6
    • RSTAB 9
    • RSECTION 1
    • RWIND 3
    Поддержка
    • Часто задаваемые вопросы (FAQ)
    • Задать индивидуальный вопрос
    • Карты снеговых нагрузок, скоростей ветра и сейсмических нагрузок
    • Связаться с отделом продаж
    News
    • Подписаться на новосттгю рассылку
    • Актуальные новости
    • Обзор мероприятий
    • Онлайн-обучение
    Ресурсы
    • Бесплатная полная пробная версия
    • Опубликовать свой проект
    • Проекты заказчиков
    • Онлайн-руководства
    Присоединиться к Dlubal
    Сообщество Dlubal YouTube Facebook Pinterest TikTok Instagram
    © 2001-2026 Dlubal Software GmbH | Все права защищены
    Правовая информация
    О компании
    Карта сайта
    Язык
    • Deutsch
    • English
    • Français
    • Español
    • Português
    • Italiano
    • Česky
    • Polski
    • Pусский
    • 中文(简体)