Community
    Přihlásit se ke svému účtu

    Zaregistrujte se do extranetu Dlubal, abyste získali většinu softwaru a měli exkluzivní přístup k vašim osobním údajům.

    Vytvořit účet
    Přihlášením vyjadřujete souhlas se Všeobecnými obchodními podmínkami společnosti Dlubal Software. Přečtěte si prosím naše Prohlášení o ochraně osobních údajů a naše Prohlášení o používání cookies.
    0
    E-shop
    Kontaktovat prodejní tým
    Jazyk
    • Deutsch
    • English
    • Français
    • Español
    • Português
    • Italiano
    • Česky
    • Polski
    • Pусский
    • 中文(简体)
    • Odvětví
      • Železobetonové konstrukce
      • Předpjaté betonové konstrukce
      • Ocelové konstrukce
      • Dřevěné konstrukce
      • Zděné konstrukce
      • Hliníkové a lehké konstrukce
      • Budovy
      • Průmyslové konstrukce a zařízení
      • Potrubní systémy
      • Mostní konstrukce
      • Jeřáby a jeřábové dráhy
      • Věže a stožáry
      • Skleněné konstrukce
      • Membránové a textilní konstrukce
      • Lanové a napínací konstrukce
      • Laminátové a sendvičové konstrukce
      • Dočasné stavby
      • Lešenářské a regálové konstrukce
      • Příbřežní konstrukce
      • Sila, vodojemy a zásobní nádrže
      • Stavby pro získávání obnovitelných zdrojů energie
      • Solární konstrukce a montážní systémy
      • Lodní konstrukce a plovoucí tělesa
      • Dopravníkové konstrukce
      • Vrtací konstrukce
      • Bazény, aquaparky a koupaliště
      • Kontejnerové stavby
      • Vrtané piloty
      • Schodišťové konstrukce
      • Elektrárny
      • Ocelové vodní stavby
      • Strojní konstrukce
      • Pneumatické konstrukce
      Oblasti použití
      • Statika konstrukcí
      • Výpočty metodou konečných prvků (MKP)
      • Simulace větru a generování zatížení větrem
      • Analýza napětí
      • Nelineární výpočty
      • Posouzení stability
      • Nelineární analýza boulení
      • Analýza vázaného kroucení
      • Dynamická a seizmická analýza
      • Nelineární dynamika
      • Pushover analýza
      • Form-finding a střihové vzory
      • Ocelové přípoje
      • Projektování metodou BIM
      • Profily tvarované za studena
      • Interakce konstrukce s podložím
      • Statika fasádních systémů
      • Základy a základové konstrukce
      • Fáze výstavby
      • Požární odolnost
      Normy
      • Eurokódy (EC)
      • Německé normy (DIN)
      • Britské normy (BS EN, BS)
      • Italské normy (NTC)
      • Americké normy
      • Kanadské normy (CSA)
      • Australské normy (AS)
      • Švýcarské normy (SIA)
      • Čínské normy (GB, HK)
      • Indické normy (IS)
      • Mexické normy (RCDF, CFE Sismo 15)
      • Ruské normy (SP)
      • Jižněafrické normy (SANS)
      • Brazilské normy (NBR)
      Online služby
      • Nástroj pro stanovení oblastí zatížení – ikona horního menu Mapy zatížení sněhem, rychlosti větru a seizmického zatížení
      • Ikona pro výpočet v cloudu Výpočty v cloudu
      • Ikona Statická analýza Wiki Wiki pro statiku
      • Ikona Průřezové charakteristiky ocelových a dřevěných průřezů Průřezové charakteristiky ocelových průřezů
      Statický výpočet konstrukce pro solární systémy

      Dlubal Software vám pomáhá vytvářet a ověřovat různé solární montážní systémy. Pracujte efektivně s ocelovými, hliníkovými a betonovými konstrukcemi v jediné aplikaci.

      Prozkoumat nástroje
      Solární konstrukce Solární konstrukce | Mobilní verze
      Dlubal API

      Nová Dlubal API služba (gRPC) vám poskytuje flexibilní rozhraní pro software pro statickou analýzu založený na Pythonu a C# s přímým přístupem ke kompletnímu sortimentu produktů Dlubal.

      Začněte s API
      Pozadí pro hlavní menu banneru API Pozadí pro hlavní menu banneru API
    • Ikona reprezentující RFEM 6, softwarovou aplikaci pro výpočty pomocí metody konečných prvků. RFEM 6 Jediný program pro statické výpočty, který potřebujete

      RFEM 6 slouží jako základ modulární rodiny programů a používá se k definování konstrukcí, materiálů a účinků pro deskové, stěnové, skořepinové a nosníkové konstrukce, jakož i pro tělesa a kontaktní prvky.

      Více informací
      Ikona přepnutí addonu Addony
      • Doplňkové analýzy
      • Dynamická analýza
      • Speciální řešení
      • Dimenzování
      • Přípoje
      Ikona programu RSTAB 9 bez ohraničení RSTAB 9 Ikonický program pro rámové a příhradové konstrukce

      RSTAB 9 je výkonný program pro analýzu 3D prutových konstrukcí, který statikům pomáhá vyhovět požadavkům moderního stavebního inženýrství a odráží nejnovější trendy v oboru.

      Více informací
      Ikona přepnutí addonu Addony
      • Doplňková analýza
      • Dynamická analýza
      • Speciální řešení
      • Navrhování
      Ikona RSECTION 1 bez ohraničení RSECTION 1 Výpočty uživatelských průřezů

      RSECTION podporuje stavební inženýry tím, že určuje průřezové charakteristiky pro širokou škálu průřezů a umožňuje následnou analýzu napětí.

      Více informací
      Ikona RWIND 3 bez ohraničení RWIND 3 CFD software pro digitální větrné tunely

      RWIND 3 je digitální větrný tunel pro simulaci proudění větru kolem libovolných geometrických tvarů budov a pro výpočet větrných zatížení na jejich povrchy.

      Více informací
      Ikona API Dlubal API Vaše brána do parametrického modelování a automatizace

      Nová Dlubal API služba (gRPC) vám nabízí flexibilní rozhraní pro statický software na bázi Pythonu a C#, s přímým přístupem k celé škále produktů Dlubal. Využijte plynulou a výkonnou integraci do vašeho Dlubal softwaru – ideální pro parametrické modelování a komplexní optimalizační úlohy.

      Objevte API
      Dokumentace API Dokumentace API
      • Index
      • Začínáme
      • Aplikace
      • Objekty modelu
      • Předplatné a ceny
      • Příklady
      MKP pro ocelové spoje

      Navrhujte a analyzujte ocelové spoje pomocí CBFEM, v souladu s EN 1993‑1‑8 a AISC 360, plně integrované v programu RFEM 6 pro rychlejší a přesnější konstrukční pracovní postupy.

      Více informací
      Ocelové spoje Ocelové spoje
      Nástroj Geo-zóny

      Online služba Dlubal poskytuje mapy oblastí pro rychlé stanovení sněhových zatížení, rychlostí větru a seizmických údajů.

      Kontrolovat zatížení zón
      Nástroj Geo-zone vizuálně zobrazuje mapy sněhu, větru a seizmické mapy s ilustracemi pro posouzení zatížení prostředím. Ilustrace map geo-zón sněhu, větru a seizmické aktivity v mobilní verzi zobrazující různé regiony a data.
      Starší produkty
    • Podpora
      • Často kladené dotazy (FAQ)
      • Databáze znalostí
      • Funkce programů
      • Licencování
      • Položit individuální dotaz
      • Náš tým technické podpory
      • Navrhnout novou funkci programu nebo vlastní nápad
      • Řešení problémů s licencováním & autorizací
      • Nahlásit problém nebo chybu
      • Aktualizace programu
      • Problémy v programu
      • Vzorce | Matematika je zábava!
      Školení
      • První kroky s programem RFEM
      • První kroky s programem RSTAB
      • Online školení
      • Školení ve firmě Dlubal
      • Individuální školení
      • Videa
      • E-learningová videa
      • Webináře – Informace a vzdělávání online
      • Online kurzy
      Servis
      • Bezplatná podpora / servis
      • Extranet | Můj účet
      • Servisní smlouva
      • Geo-Zone Tool pro stanovení zatížení
      • Aktualizace a upgrady
      • Starší verze programů
      Prodej
      • E-shop
      • Náš obchodní tým
      • Kontaktovat obchodní oddělení
      • Domluvte si online prezentaci
      • Proč Dlubal Software
      Asistentka podpory s využitím AI
      • Mia – Vaše nonstop AI asistentka
      • Seznamte se se svou osobní AI asistentkou
      Bezplatná podpora a servis

      Potřebujete pomoc? Využijte bezplatné možnosti podpory, včetně 24/7 AI asistence, e-mailové podpory a webinářů.

      Další informace
      Bezplatná podpora a servis Bezplatná podpora a servis
      Rychle najít odpovědi

      Najděte rychlé odpovědi na časté otázky týkající se softwaru Dlubal. Vyhledejte nebo filtrujte stovky často kladených dotazů a vyřešte svůj problém během chvilky.

      Zobrazit FAQ
      Často kladené dotazy (FAQ) FAQ | Mobilní verze
    • Novinky
      • Aktuální novinky
      • Nové funkce v produktech
      • Přihlásit se k odběru novinek
      • Nové programy
      • Dlubal blog
      Školení
      • Online školení
      • Individuální školení
      Události
      • Přehled událostí
      • Veletrhy/Semináře
      • Webinář
      Ovládněte statiku pomocí webinářů

      Připojte se ke špičkám v oboru a objevte řešení v oblasti stavebního inženýrství a softwaru. Rozšiřte své dovednosti díky našim přednáškám naživo!

      Sledujte další webináře
      3D FEA Software RFEM 6 | First Steps Obrázek v záhlaví nabídky | Novinky Webináře | Mobilní verze
      Využijte sílu inovací

      Objevte nejmodernější nástroje a vylepšení pro efektivnější práci v oblasti inženýrství.

      Prozkoumejte nové funkce
      Prozkoumejte nové funkce Obrázek banneru nabídky | Novinky_Vlastnosti produktu | Mobilní verze
    • Stáhnout plnou verzi

      Chcete si vyzkoušet sílu programů Dlubal? Je to vaše příležitost! S bezplatnou 90denní plnou verzí si můžete všechny naše programy plně otestovat.

      Spustit zkušební verzi nyní
      Bezplatná zóna Dlubal

      V bezplatné zóně Dlubal máte přístup k webinářům, článkům a možnostem vyzkoušení softwaru – vše zdarma a přehledně na jednom místě.

      Více informací
      Příklady
      • Statické modely ke stažení
      • Poskytnout statický model
      • Úvodní příklady a tutoriály
      • Verifikační příklady
      • Přehled obrázků
      Dokumenty
      • Online manuály
      • Manuály
      • Letáky, brožury a certifikáty
      Reference
      • Projekty zákazníků
      • Proč u nás zveřejnit svůj projekt?
      • Jak mohu postoupit svůj projekt ke zveřejnění?
      • Zveřejnit projekt
      Modely ke stažení zdarma

      Prozkoumejte tisíce hotových konstrukčních modelů. Stáhněte je, přizpůsobte si je a použijte jako šablony, které urychlí váš proces navrhování.

      Objevte modely
      Statické modely ke stažení Bezplatné modely ke stažení | Mobilní verze
      Bezplatná zóna Dlubal

      Získejte odbornou pomoc, kdykoli ji potřebujete. Využijte bezplatnou podporu pomocí umělé inteligence, e-mailovou podporu, webináře naživo a prémiové služby pro uživatele Servisní smlouvy Pro.

      Získejte podporu
      Bezplatná podpora a servis Bezplatná podpora a servis | Mobilní verze
    • E-learning
      • RFEM 6 pro začátečníky
      • RFEM 6 pro studenty
      • Programování v programu RFEM 6 a Python
      • RFEM 6 s programem Rhino & Grasshopper
      • RFEM 5 pro začátečníky
      • Modelování s programem RFEM 5
      • Videolekce statiky pro studenty
      • Krátké tutoriály k programům Dlubal
      • Nejlepší tipy a triky v programu RFEM
      • Záznamy online Dlubal školení
      • Záznamy Dlubal webinářů
      Studenti a školy
      • Programy pro statické výpočty studentům zdarma
      • Vyžádání nebo prodloužení studentské verze zdarma
      • Žádost o bezplatnou verzi pro pedagogy
      • Zveřejnit diplomovou práci
      • Proč u nás zveřejnit svou diplomovou práci?
      • Závěrečné práce s programem Dlubal Software
      • Software pro statiku školám zdarma
      • Vyžádat nabídku
      • Úvodní školení pro vysoké školy zdarma
      • Zažádat o termín školení
      Platforma znalostí
      • První kroky s programem RFEM
      • Videa
      • Online manuály
      • Wiki pro statiku
      • Databáze znalostí
      • Často kladené dotazy (FAQ)
      Infotainment
      • Podcast
      • Dlubal blog
      • Úvod do statické analýzy
      První kroky s programem RFEM 6

      Udělejte své první kroky s RFEM 6 a zjistěte, jak rychle můžete modelovat a počítat. Přizpůsobte si ho přidáním modulů pro ještě více možností.

      Začít
      3D FEA Software RFEM 6 | First Steps Obrázek v záhlaví nabídky | Novinky Webináře | Mobilní verze
      Programy pro statickou analýzu pro studenty zdarma

      Tisíce studentů po celém světě již těží z Dlubal Software. Využívejte bezplatný přístup, školení a odbornou podporu po celou dobu svých studií.

      Získat bezplatnou licenci
      Software pro statické výpočty zdarma pro studenty Software pro statické výpočty pro studenty zdarma
    • O společnosti
      • Historie a čísla
      • Filozofie naší společnosti
      • Proč Dlubal Software?
      • Srovnání produktů
      • Politika kvality
      • Náš tým
      Kontakt
      • Pobočky Dlubal po celém světě
      • Autorizovaní distributoři produktů Dlubal
      Reference
      • Recenze uživatelů
      • Projekty zákazníků
      • Případové studie
      • Proč u nás zveřejnit svůj projekt?
      • Verifikační příklady
      • Vaše recenze
      • Účast na výzkumných projektech
      Naši zákazníci

      Představujeme naše zákazníky, kteří realizují své projekty s Dlubal Software. Zjistěte, jak naši zákazníci po celém světě implementují inovativní řešení ve stavebnictví a inženýrství pomocí pokročilých nástrojů pro statické a dynamické analýzy.

      Podívejte se na naše zákazníky
      Budujme úspěch společně

      Zjistěte, jak špičkoví inženýři z celého světa důvěřují našim řešením a spolupracují s námi na zdokonalování svých projektů.

      Podívejte se na naše zákazníky
      Zobrazit naše zákazníky Obrázek v záhlaví nabídky | Společnost_Naši zákazníci_Mobilní zařízení
      Sejděte se s odborníky

      Naši specializovaní inženýři jsou vám k dispozici, aby vám pomohli s modelováním, posouzením a technickými výzvami – kdykoli a kdekoli.

      Spojte se s podporou
      Náš tým Obrázek v záhlaví nabidky | Společnost_Náš tým | Mobilní verze
    • Kariéra
      • Pracovní nabídky
      • Týmy
      • Blog zaměstnanců
      • Postřehy
      Pracovní nabídky
      • Všechny pracovní nabídky
      • Vývoj produktů
      • Zákaznická podpora
      • Prodej
      • Marketing
      • Vývoj softwaru
      • Administrativa
      • Stážisté
      • Ostatní
      Týmy
      • Vývoj produktů
      • Zákaznický servis
      • Obchod
      • Marketing
      • Vývoj softwaru
      • Administrativa
      Proč Dlubal?
      • Firemní kultura
      • Zaměstnanecké výhody
      Budujte svou budoucnost s námi

      Zjistěte, jak náš tým utváří budoucnost stavebnictví. Zažijte inovace, růst a zajímavé výzvy.

      Kariéra ve společnosti Dlubal Obrázek v záhlaví nabídky | Kariéra ve společnosti Dlubal Mobile
      Najděte svou vysněnou práci

      Přidejte se k přednímu světovému výrobci softwaru pro statické výpočty a posuňte svou kariéru na novou úroveň.

      Prohlédněte si aktuální nabídky práce
      Všechny pracovní nabídky Obrázek banneru nabídky | Volná pracovní místa Mobilní zařízení
    • E-shop
    Hlavní produkty
    Ikona reprezentující RFEM 6, softwarovou aplikaci pro výpočty pomocí metody konečných prvků.
    RFEM 6
    Ikona programu RSTAB 9 bez ohraničení
    RSTAB 9
    Ikona RWIND 3 bez ohraničení
    RWIND 3
    Ikona RSECTION 1 bez ohraničení
    RSECTION
    Online služby
    Ikona nástroje pro stanovení oblastí zatížení
    Nástroj pro stanovení oblastí zatížení
    Průřezové charakteristiky
    Průřezové charakteristiky
    Ikona API
    API
    Ikona výpočtu v cloudu
    Výpočty v cloudu
    Modely ke stažení
    Modely ke stažení
    Ikona komunity Dlubal
    Komunita Dlubal
    Ikona článků databáze znalostí
    Databáze znalostí
    Online webináře
    Webináře
    Přihlásit se ke svému účtu

    Zaregistrujte se do extranetu Dlubal, abyste získali většinu softwaru a měli exkluzivní přístup k vašim osobním údajům.

    Přihlásit se Vytvořit účet
    Trial verze 90 dní zdarma
    Přihlásit se ke svému účtu

    Zaregistrujte se do extranetu Dlubal, abyste získali většinu softwaru a měli exkluzivní přístup k vašim osobním údajům.

    Přihlásit se Vytvořit účet
    • Produkty
    • Metoda konečných prvků (MKP)
    • Addony pro RFEM 6
    • Dimenzování
    • Posouzení hliníkových konstrukcí pro RFEM 6
    • Základní funkce
    Ikona RFEM 6 | Dlubal Software Posouzení hliníkových konstrukcí
    Online manuály
    • Manuál | Posouzení hliníkových konstrukcí
    • Tutoriál pro RFEM 6
    • RFEM 6 / RSTAB 9 | Začínáme
    }
    calculator icon
    Ceny
    Posouzení hliníkových konstrukcí pro RFEM 6

    Posouzení hliníkových konstrukcí pro RFEM 6

    V addonu Posouzení hliníkových konstrukcí najdete řadu funkcí pro posouzení prutů a ploch z hliníku. Některé z těchto funkcí jsme pro vás vybrali a zde podrobněji popsali.

    Návrh na mezní stav použitelnosti hliníkových profilů v programu RFEM s detailním zobrazením deformací
    Subnavigation
    01
    Přehled
    02
    Únosnost a stabilita
    03
    Použitelnost
    04
    Normy

    Výkonné funkce v addonu Posouzení hliníkových konstrukcí

    S pomocí přídavného modulu pro posouzení hliníkových konstrukcí můžete efektivně kontrolovat únosnost, stabilitu a použitelnost hliníkových konstrukcí.

    Intuitivní design hliníkových konstrukcí

    Navrhujte a ověřujte hliníkové konstrukce – včetně analýzy stability hliníkových prutových konstrukcí při mezním stavu únosnosti nebo návrhu odolnosti průřezu.

    • Snížení pevnosti (HAZ) vlivem příčných svarů

      V addonu Aluminium Design lze při navrhování podle normy EN 1999-1-1 zohlednit lokální snížení pevnosti v oblasti HAZ způsobené příčnými svary.

      K názornému videu

    • Ruční nastavení referenčních délek a segmentace podle směru

      Při výpočtu mezní průhybu musíte zvážit určité referenční délky. Tyto referenční délky a úseky, které mají být kontrolovány, můžete definovat nezávisle na sobě v závislosti na směru. K tomu definujte návrhové podpory v meziuzlech prvku a přiřaďte je příslušnému směru pro analýzu deformací. Tímto způsobem se vytvoří úseky, kde můžete pro každý směr a úsek definovat předehnutí.

    • Filtr výsledků podle stavu mezí

      V doplňku Hliníkový návrh najdete zobrazené návrhové kontroly v tabulkách. Kromě toho můžete graficky zobrazit rozložení návrhových poměrů. V tabulce i v grafickém výstupu jsou pro vás k dispozici rozsáhlé možnosti filtrování. Tak můžete v programu specificky zobrazit požadované návrhové kontroly podle mezního stavu nebo typu návrhu.

    • Únosnost průřezu
      • Návrh na tah, tlak, ohyb, smyk, kroucení a kombinované vnitřní síly
      • Návrh na tah s ohledem na sníženou plochu průřezu (například oslabení otvorem)
      • Automatická klasifikace průřezů pro kontrolu místního boulení
      • Vnitřní síly z výpočtu s kroucením s pokroucením (7 DOF) jsou zohledněny pomocí kontroly ekvivalentního napětí (aktuálně není k dispozici pro návrhovou normu ADM 2020).
      • Návrh průřezů třídy 4 s efektivními vlastnostmi průřezu podle EN 1993‑1‑5 (pro průřezy RSECTION jsou vyžadovány licence pro RSECTION a efektivní průřezy)
      • Kontrola smykového boulení s ohledem na příčné vyztužení
    Dialogové okno zobrazující úpravu příčné svaru v programu RFEM 6 s možnostmi pro posouzení hliníku podle norem EN 1999-1-1.
    Zobrazení průhybu a návrhových podpor v addonu pro posouzení hliníkových konstrukcí. Zobrazení použitelnosti a možností zadání pro sadu prutů.
    Grafické zobrazení rozložení napětí a vzorce pro posouzení únosnosti hliníkových prvků.
    Dialog programu RFEM 6 pro úpravu sad hliníkových prutů se zaměřením na posouzení pevnosti, stability a průřezů.
    Ikona hodnocení zákazníků

    Zjistěte, co říkají naši zákazníci o produktech Dlubal!

    Ikona podpory

    Vyzkoušejte si Dlubal naživo a sjednejte si online demo!

    Ikona ke stažení

    Vyzkoušejte si plnou verzi zdarma po dobu 90 dní

    Doporučené funkce a služby

    Bílá ikona používaná k zobrazení symbolu komunity na tmavém pozadí

    Komunita Dlubal

    Připojte se k aktivní komunitě inženýrů a projektantů. Pokládejte otázky, sdílejte nápady, navrhujte funkce a navazujte kontakty s jinými, kteří čelí podobným výzvám.

    Ikona symbolizující aplikační programové rozhraní, navržená s bílou grafikou vhodnou pro tmavé pozadí

    API

    Používejte Dlubal API k automatizaci procesů, integraci externích nástrojů a vytváření individuálních pracovních postupů přizpůsobených specifickým potřebám vašeho projektu.

    Bílá ikona vzdělávací platformy na tmavém pozadí, vhodná pro obsah školení Dlubal.

    Databáze znalostí

    Učte se rychle s video tutoriály a užitečnými průvodci krok za krokem. Najděte odpovědi, tipy a vzdělávací obsah pro všechny úrovně zkušeností.

    Ikona výpočetního systému White Cloud Computing navržená pro použití na tmavém pozadí

    Výpočty v cloudu

    Spouštějte své analýzy v cloudu – bez hardwarových omezení. Šetřete místní zdroje, zpracovávejte složité modely a pracujte kdekoli a kdykoli.

    Posouzení pro obecné průřezy RSECTION

    Doplněk pro posouzení hliníkových konstrukcí vám nabízí další možnosti. Zde můžete také ověřit obecné průřezy, které nejsou předem definovány v knihovně průřezů. Například vytvořte průřez pomocí programu RSECTION a poté jej importujte do RFEM/RSTAB. V závislosti na použité normě máte k dispozici různé formáty ověření. To zahrnuje například ověření pomocí porovnání napětí.

    Pomocí RSECTION můžete provádět ověření s ohledem na hodnoty efektivního průřezu podle ČSN EN 1999-1-1.

    Více informací
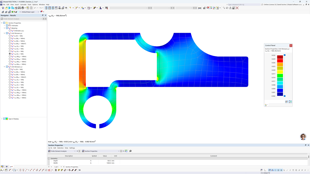
    Obrázek ukazuje hliníkový průřez s přesnými výsledky výpočtu.

    Uzlové podpory a vzpěrné délky pro posouzení stability

    Všimněte si, že definice účinných délek v přídavném modulu pro návrh hliníku je základním požadavkem pro analýzu stability. K tomu definujte uzlové podpory a faktory účinné délky v dialogovém okně pro zadávání. Chcete jasně zdokumentovat uzlové podpory a výsledné segmenty s přidruženými faktory účinné délky? Pro kontrolu vstupních dat je pro vás nejlepší použít grafické zobrazení v pracovním okně RFEM/RSTAB. Tímto způsobem můžete kdykoli s minimálním úsilím pochopit návrh.

    Více informací
    Dialogové okno s nastavením vzpěrných délek pro analýzu stability hliníkových prutů v programu RFEM 6

    Použitelnost

    • Výpočet průhybů a porovnání s normativními nebo ručně upravenými mezními hodnotami
    • Zohlednění předpětí při analýze průhybu
    • Různé mezní hodnoty jsou možné, v závislosti na typu návrhové situace
    • Ruční úprava referenčních délek a segmentace podle směru
    • Výpočet průhybů vztažených k počáteční konstrukci nebo k deformované konstrukci
    • Další podrobné kontroly návrhu v závislosti na vybraném návrhovém standardu (například návrh na vibrace podle EN 1999-1-1, 7.2.3)
    • Grafické zobrazení výsledků integrované v RFEM/RSTAB; například návrhový poměr mezní hodnoty, deformace nebo pokles
    • Kompletní integrace výsledků do tiskové zprávy RFEM/RSTAB
    Více informací
    Komplexní analýza výroby hliníku v programu RFEM 6 s podrobným zobrazením modelu včetně průhybů a porovnání limitních hodnot.

    Které další funkce očekáváte?

    Doplněk Aluminiumbemessung je neustále vyvíjen a rozšiřován o nové funkce. Objevte, co dalšího vám může nabídnout, a posuňte své projekty na novou úroveň!

    Zobrazení detailů posouzení pro pruty v posouzení hliníku a v posouzení použitelnosti.

    Podrobná dokumentace prováděných posouzení

    Tento doplněk vám umožňuje přehledné zobrazení všech posuzovacích důkazů podle normy. Pro každý důkaz je stanoveno kritérium využití. Detaily posuzování se vstupními hodnotami, mezivýsledky a konečnými výsledky jsou strukturovaně zobrazeny – včetně postupu výpočtu, vzorců, normových zdrojů a výsledků v informačním okně.

    Deformace vlastního módu pro stanovení posouzení klopení. Použití vnitřního řešiče vlastních čísel pro kritický součinitel zatížení.

    Grafické zobrazení vlastní podoby pro posouzení klopení

    Po dokončení posouzení stability lze přímo v programu zobrazit vlastní tvar, který je směrodatný pro posuzovaný objekt, pro další hodnocení.

    Analýza šroubových spojů v kovových konstrukcích se zmenšenými průřezy v důsledku otvorů pro šrouby.

    Kontrola tahu se zohledněním redukované plochy průřezu (například oslabení otvorem)

    Při prokazování únosnosti šroubových spojů zatížených tahem musí být zohledněna oslabení průřezu kvůli otvorům pro šrouby. V přídavném modulu Aluminiový návrh lze za tímto účelem lokální redukci průřezu prutu zadat přímo jako absolutní hodnotu nebo procentuální podíl.

    Objevte všechny funkce addonu Posouzení hliníkových konstrukcí

    Doplněk Stanovení hliníku nabízí mnoho užitečných funkcí, které vás podpoří při statickém a dynamickém výpočtu.

    Podívejte se dovnitř

    E-shop

    Sestavte si svůj individuální balíček programů! Veškeré ceny najdete v online přehledu.

    • Rodina RFEM 6
    • Rodina RSTAB 9
    Přejděte do e-shopu

    Spočítejte si cenu

    2 180,00 USD
    +110,00 USD
    Vizualizovaná analýza zobrazující deformaci hliníkové halové konstrukce. Podrobný popis odezvy konstrukce na síly.
    Celková částka 2 290,00 USD
    Software pro navrhování a statické výpočty konstrukcí
    Dlubal Software s.r.o.

    Anglická 28
    120 00 Praha
    Česká republika

    +420 227 203 203 [email protected]
    Dlubal Software GmbH

    Am Zellweg 2
    93464 Tiefenbach
    Německo

    +49 9673 9203-0 [email protected]
    Řešení
    • Železobetonové konstrukce
    • Ocelové konstrukce
    • Dřevěné konstrukce
    • Ocelové přípoje
    Produkty
    • RFEM 6
    • RSTAB 9
    • RSECTION 1
    • RWIND 3
    Podpora
    • Často kladené dotazy (FAQ)
    • Položit individuální dotaz
    • Mapy zatížení sněhem, rychlosti větru a seizmického zatížení
    • Kontaktovat obchodní oddělení
    Novinky
    • Přihlásit se k odběru novinek
    • Aktuální novinky
    • Přehled událostí
    • Online školení
    Zdroje
    • Plná zkušební verze zdarma
    • Zveřejnit projekt
    • Projekty zákazníků
    • Online manuály
    Přidejte se i Vy k Dlubal
    Komunita Dlubal YouTube Facebook Pinterest TikTok Instagram
    © 2001–2026 Dlubal Software GmbH | Všechna práva vyhrazena
    Právní poučení
    O společnosti
    Mapa stránek
    Jazyk
    • Deutsch
    • English
    • Français
    • Español
    • Português
    • Italiano
    • Česky
    • Polski
    • Pусский
    • 中文(简体)