Community
    Connectez-vous à votre compte

    Inscrivez-vous à l’Extranet Dlubal pour tirer le meilleur parti du logiciel et avoir un accès exclusif à vos données personnelles.

    Créer un compte
    En vous connectant à votre compte Dlubal, vous acceptez les conditions générales de vente de Dlubal Software. Veuillez consulter notre Politique de confidentialité et notre Politique de cookies.
    0
    Boutique en ligne
    Contactez l'équipe commerciale
    Langue
    • Deutsch
    • English
    • Français
    • Español
    • Português
    • Italiano
    • Česky
    • Polski
    • Pусский
    • 中文(简体)
    • Secteurs d’activités
      • Structures en béton armé
      • Structures en béton précontraint
      • Structures acier
      • Structures en bois
      • Structures en maçonnerie
      • Structures en aluminium et légères
      • Bâtiments
      • Structures industrielles
      • Systèmes de canalisation
      • Construction de pont
      • Grues et ponts roulants
      • Tours et pylônes
      • Structures en verre
      • Structure en toile tendue et structure textile
      • Structures à câbles et à réseaux de câbles
      • Structures stratifiées et sandwich
      • Structures temporaires
      • Construction d’échafaudages et de rayonnages
      • Structures offshore
      • Silos et réservoirs de stockage
      • Installations d'exploitation des énergies renouvelables
      • Structures solaires et systèmes de montage
      • Construction navale et structures flottantes
      • Structures de convoyage
      • Structures de forage
      • Piscines et parcs aquatiques
      • Structures de conteneurs
      • Fondations sur pieux forés
      • Escaliers
      • Centrales électriques
      • Ingénierie hydraulique acier
      • Génie mécanique
      • Structures à coussins gonflables en ETFE
      Champs d'application
      • Ingénierie structurale
      • Analyse selon la méthode des éléments finis (MEF)
      • Simulation des flux de vent et génération des charges de vent
      • Analyse des contraintes
      • Analyse non linéaire
      • Analyse de stabilité
      • Analyse de flambement non linéaire
      • Analyse de la torsion de gauchissement
      • Analyses dynamiques et sismiques
      • Analyse dynamique non linéaire
      • Analyse pushover
      • Recherche de forme et patrons de coupe
      • Assemblages acier
      • Planification orientée BIM
      • Profilés formés à froid
      • Interaction sol-structure
      • Calcul de façades
      • Fondations et géotechnique
      • Phases de construction
      • Résistance au feu
      Normes
      • Eurocodes (EC)
      • Normes allemandes (DIN)
      • Normes britanniques (BS EN, BS)
      • Normes techniques de construction Italienne (NTC)
      • Normes américaines
      • Normes canadiennes (CSA)
      • Normes australiennes (AS)
      • Normes suisses (SIA)
      • Normes chinoises (GB, HK)
      • Normes indiennes (IS)
      • Normes mexicaines (RCDF, CFE Sismo 15)
      • Normes russes (SP)
      • Normes sud-africaines (SANS)
      • Normes brésiliennes (NBR)
      Services en ligne
      • Icône dans le menu supérieur de l’outil de géolocalisation Carte des charges de neige, des vitesses de vent et des charges sismiques
      • Icône Calcul dans le Cloud Calculs dans le Cloud
      • Icône Wiki calcul de structure Wiki du calcul de structure
      • Icône Propriétés de section des sections acier et bois Propriétés de sections en acier
      Ingénierie des structures pour systèmes solaires

      Dlubal Software vous aide à créer et à vérifier tout système de montage solaire. Travaillez efficacement avec des structures en acier, en aluminium et en béton dans un seul environnement.

      Explorer les outils
      Structures solaires Structures solaires | Version mobile
      API Dlubal

      Le nouveau service API Dlubal (gRPC) vous fournit une interface flexible pour le logiciel d'analyse structurelle basée sur Python et C#, avec un accès direct à l'ensemble de la gamme de produits Dlubal.

      Débuter avec l’API
      Arrière-plan pour la bannière du menu principal API Arrière-plan pour la bannière du menu principal API
    • Une icône RFEM 6 pour application de logiciel de calcul de structure. RFEM 6 Le seul logiciel MEF pour tous vos projets

      RFEM 6 constitue la base de la famille modulaire de programmes et sert à la définition de structures, de matériaux et d'actions pour des systèmes porteurs en plaques, voiles, coques et barres ainsi que pour des solides.

      En savoir plus
      Icône de changement de module complémentaire Modules complémentaires
      • Analyses supplémentaires
      • Analyse dynamique
      • Solutions spéciales
      • Vérification
      • Assemblages
      Icône RSTAB 9 sans bord RSTAB 9 Logiciel de structures filaires emblématique

      Grâce à RSTAB, l'ingénieur structure a accès à un logiciel de structures filaires 3D qui répond aux exigences du calcul de structure moderne et reflète l'état actuel des techniques de construction.

      En savoir plus
      Icône de changement de module complémentaire Modules complémentaires
      • Analyses supplémentaires
      • Analyse dynamique
      • Solutions spéciales
      • Vérification
      Icône RSECTION 1 sans bord RSECTION 1 Calculs de section utilisateurs

      RSECTION aide les ingénieurs en structure en déterminant les caractéristiques des sections transversales pour une grande variété de profils et permet une analyse de contrainte subséquente.

      En savoir plus
      Icône RWIND 3 sans bord RWIND 3 Logiciel CFD pour souffleries numériques

      RWIND 3 est une soufflerie numérique pour la simulation des flux de vent autour de toutes géométries de bâtiments et pour le calcul des charges de vent sur leurs surfaces.

      En savoir plus
      Icône API API Dlubal Votre porte vers la modélisation paramétrique et l’automatisation

      Le nouveau service API de Dlubal (gRPC) vous offre une interface flexible basée sur Python et C# pour le logiciel de calcul de structure, avec un accès direct à toute la gamme de produits Dlubal. Profitez d’une intégration transparente et puissante dans votre logiciel Dlubal – idéal pour la modélisation paramétrique et les tâches d’optimisation complexes.

      Découvrir l’API
      Documentation de l’API Documentation API
      • Index
      • Premiers pas
      • Applications
      • Objets de modèle
      • Abonnements & prix
      • Exemples
      Analyse aux éléments finis pour les assemblages en acier

      Concevez et analysez des connexions en acier en utilisant le CBFEM, conforme aux normes EN 1993‑1‑8 et AISC 360, entièrement intégré dans RFEM 6 pour des flux de travail structurels plus rapides et plus précis.

      En savoir plus
      Assemblages acier Assemblages en acier
      Outil de zone géographique

      Le service en ligne Dlubal fournit des cartes de zones pour la détermination rapide des charges de neige, des vitesses de vent et des données sismiques.

      Zones de charge
      Outil de visualisation de zone géographique affichant des cartes de neige, de vent et sismiques avec des illustrations pour les évaluations des charges environnementales. Illustration des cartes des zones géographiques de neige, de vent et sismiques sur une version mobile montrant différentes régions et données.
      Versions précédentes
    • Support technique
      • Foire aux Questions (FAQ)
      • Base de connaissance
      • Fonctionnalités de produit
      • Licences
      • Poser une question
      • Notre équipe de support
      • Soumettre une fonctionnalité ou une idée
      • Résolution des problèmes de licences et autorisations
      • Signaler un problème ou un bug
      • Mises à jour du logiciel
      • Problèmes de logiciel
      • Formules | Les mathématiques, c'est amusant !
      Formations
      • Premiers pas avec RFEM
      • Premiers pas avec RSTAB
      • Formation en ligne
      • Formation chez Dlubal
      • Catalogue de formation
      • Formation Intra-entreprises
      • Vidéos
      • Vidéos d’e-learning
      • Webinaires Dlubal
      • Cours en ligne
      Service
      • Support / service client gratuit
      • Extranet | Mon compte
      • Contrat de service
      • Outil de géolocalisation pour la détermination des charges
      • Mises à jour et mises à niveau
      • Versions antérieures des logiciels Dlubal
      Vente
      • Boutique en ligne
      • Notre équipe commerciale
      • Contacter notre équipe commerciale
      • Demander une démonstration de produit en ligne
      • Pourquoi choisir Dlubal Software ?
      Assistante IA
      • Mia - Votre assistante IA disponible 24 h/24
      • Découvrez votre assistante IA personnelle
      Support technique et services gratuits

      Besoin d'aide ? Accédez à des options d'assistance gratuites incluant une assistance IA 24h/24 et 7j/7, un support par email et des webinaires.

      En savoir plus
      Support et services gratuits Support et service gratuits
      Trouver rapidement des réponses

      Trouvez des réponses rapides aux questions courantes concernant Dlubal Software. Recherchez ou filtrez des centaines de FAQ pour résoudre les problèmes en un rien de temps.

      Voir la FAQ
      FAQ FAQ | Version mobile
    • Nouveautés
      • Actualités
      • Nouvelles fonctionnalités de produit
      • S’abonner à la newsletter
      • Nouveaux programmes
      • Blog Dlubal
      Formations
      • Formations en ligne
      • Formation individuelle
      Événements
      • Vue d'ensemble des événements Dlubal
      • Conférences et salons
      • Webinaires
      Maîtriser l’ingénierie avec les webinaires

      Rejoignez les leaders de l'industrie et explorez des solutions en génie structurel et logiciel. Améliorez vos compétences avec nos sessions en direct !

      Voir les prochains webinaires
      3D FEA Software RFEM 6 | First Steps Menu Image de bannière | Actualités webinaires | Version mobile
      Libérez le pouvoir de l’innovation

      Découvrez des outils et améliorations de pointe conçus pour optimiser votre flux de travail en ingénierie.

      Découvrir les nouvelles fonctionnalités
      Explore New Features Image de bandeau de menu | Nouveaux_FonctionnalitésProduit | Version mobile
    • Télécharger la version complète

      Souhaitez-vous essayer les logiciels performants de Dlubal Software ? C’est possible ! Grâce à la version d’essai complète gratuite de 90 jours, vous pouvez tester entièrement toutes nos solutions.

      Télécharger la version d’essai
      Espace gratuit Dlubal

      Dans l’espace gratuit de Dlubal, vous avez accès à des webinaires, des articles et des versions d’essai - et ce, sur une seul et même plateforme.

      En savoir plus
      Exemples
      • Modèles de calcul de structure à télécharger
      • Soumettre un modèle de calcul de structure
      • Exemples introductifs et tutoriels
      • Exemples de vérification
      • Vue d'ensemble des figures
      Documentation
      • Manuels en ligne
      • Manuels
      • Dépliants, brochures et certificats
      Références
      • Projets clients
      • Pourquoi soumettre un projet client ?
      • Comment soumettre un projet client ?
      • Soumettre un projet client
      Télécharger des modèles gratuits

      Explorez des milliers de modèles structurels prêts à l'emploi. Téléchargez-les, adaptez-les et utilisez-les comme modèles pour accélérer votre processus de conception.

      Découvrir les modèles
      Modèles de calcul de structure à télécharger Modèles gratuits à télécharger | Version mobile
      Espace Dlubal

      Obtenez de l'aide d'experts quand vous en avez besoin. Profitez de l'assistance IA gratuite, du support par email, des webinaires en direct et des services premium pour les utilisateurs du contrat de service Pro.

      Obtenir de l’assistance
      Support et services gratuits Support et services gratuits | Version mobile - Dlubal Software
    • E-learning
      • RFEM 6 pour débutants
      • RFEM 6 pour les étudiants
      • Programmation avec RFEM 6 et Python
      • RFEM 6 avec Rhino & Grasshopper
      • RFEM 5 pour débutants
      • Modélisation avec RFEM 5
      • Vidéos d'apprentissage pour les étudiants
      • Tutoriels sur les logiciels Dlubal
      • Les meilleurs trucs et astuces pour RFEM
      • Formations en ligne enregistrées
      • Webinaires enregistrés
      Étudiants et établissements scolaires
      • Logiciels de calcul de structure gratuits pour les étudiants
      • Demander ou renouveler la licence étudiante gratuite
      • Demander une licence enseignante gratuite
      • Soumettre un mémoire de fin d’études
      • Pourquoi soumettre votre projet de fin d’études ?
      • Projets de fin d’études avec les logiciels de calcul de structure Dlubal
      • Logiciels de calcul de structure gratuits pour les universités et centres de formation
      • Demander un pack éducation
      • Formation d’introduction gratuite pour les universités
      • Demander une date de formation
      Plateforme de connaissance
      • Premiers pas avec RFEM
      • Vidéos
      • Manuels en ligne
      • Wiki du calcul de structure
      • Base de connaissance
      • Foire aux Questions (FAQ)
      Infodivertissement
      • Podcast
      • Blog Dlubal
      • Introduction au calcul de structure
      Premiers pas avec RFEM 6

      Faites vos premiers pas avec RFEM 6 et découvrez à quelle vitesse vous pouvez modéliser et calculer. Personnalisez avec des modules complémentaires pour encore plus de possibilités.

      Premiers pas
      3D FEA Software RFEM 6 | First Steps Menu Image de bannière | Actualités webinaires | Version mobile
      Logiciel de calcul de structure gratuit pour les étudiants

      Des milliers d'étudiants dans le monde bénéficient déjà des logiciels Dlubal. Profitez d'un accès gratuit, de formations et du soutien d'experts tout au long de vos études.

      Obtenir une version gratuite
      Logiciel de calcul de structures gratuit pour les étudiants Logiciel de calcul de structures gratuit pour étudiants
    • À propos
      • Historique et chiffres
      • Philosophie de la société
      • Pourquoi choisir Dlubal Software ?
      • Comparaison de produits
      • Politique de qualité
      • Notre équipe
      Contact
      • Sites de Dlubal Software dans le monde
      • Revendeur Dlubal agréés
      Références
      • Retours d'expérience
      • Projets clients
      • Études de cas
      • Pourquoi soumettre un projet client ?
      • Exemples de vérification
      • Votre avis
      • Participation à des projets de recherche
      Nos clients

      Nous présentons nos clients qui réalisent leurs projets avec les logiciels Dlubal. Découvrez comment nos clients du monde entier mettent en œuvre des solutions innovantes dans le domaine de la construction et de l’ingénierie à l’aide d’outils avancés pour les analyses statiques et dynamiques.

      Voir nos clients
      Réussir ensemble

      Découvrez comment les ingénieurs de premier plan à travers le monde font confiance à nos solutions pour élever leurs projets avec nous.

      Voir nos clients
      See Our Customers Image de bannière du menu | Entreprise_NosClients_Mobile
      Rencontrez les experts

      Nos ingénieurs dédiés sont là pour vous aider avec la modélisation, la conception et les défis techniques—à tout moment, n'importe où.

      Contacter le support
      Our Team Image de bannière de menu | Société_Notre équipe | Version mobile
    • Carrière
      • Offres d’emploi
      • Équipes
      • Blog des collègues
      • Informations
      Offres d’emploi
      • Toutes les offres d’emploi
      • Développement de produit
      • Support client
      • Vente
      • Marketing
      • Développement logiciel
      • Administration
      • Stagiaires
      • Autres
      Équipes
      • Développement de produits
      • Support client
      • Ventes
      • Marketing
      • Développement de logiciels
      • Administration
      Pourquoi choisir Dlubal ?
      • Culture d’entreprise
      • Avantages pour les employés
      Construisez votre avenir avec nous

      Découvrez comment notre équipe façonne l'avenir de l'ingénierie. Expérimentez l'innovation, la croissance et des défis passionnants.

      Carrière chez Dlubal Image de bannière de menu | Carrière chez Dlubal Mobile
      Trouvez l’emploi de vos rêves

      Rejoignez un leader mondial des logiciels d'ingénierie et faites passer votre carrière à un niveau supérieur.

      Découvrir les offres d’emploi
      All Open Positions Image de menu | Postes vacants sur mobile
    • Boutique en ligne
    Produits principaux
    Une icône RFEM 6 pour application de logiciel de calcul de structure.
    RFEM 6
    Icône RSTAB 9 sans bord
    RSTAB 9
    Icône RWIND 3 sans bord
    RWIND 3
    Icône RSECTION 1 sans bord
    RSECTION
    Services en ligne
    Icône de l’outil Geo-Zone Tool
    Outil de géolocalisation
    Propriétés de section
    Propriétés de section
    Icône API
    API
    Icône « Calcul dans le Cloud »
    Calcul dans le Cloud
    Modèles téléchargeables
    Télécharger le modèle
    Icône Communauté Dlubal
    Communauté Dlubal
    Icône Articles de la base de connaissances
    Base de connaissances
    Webinaires en ligne
    Webinaires
    Connectez-vous à votre compte

    Inscrivez-vous à l’Extranet Dlubal pour tirer le meilleur parti du logiciel et avoir un accès exclusif à vos données personnelles.

    Se connecter Créer un compte
    Essai gratuit de 90 jours
    Connectez-vous à votre compte

    Inscrivez-vous à l’Extranet Dlubal pour tirer le meilleur parti du logiciel et avoir un accès exclusif à vos données personnelles.

    Se connecter Créer un compte
    • Produits
    • Analyse aux éléments finis (AEF)
    • Modules complémentaires pour RFEM 6
    • Vérification
    • Vérification de l'aluminium pour RFEM 6
    • Fonctionnalités
    Icône pour RFEM 6 | Dlubal Software Vérification de l'aluminium
    Manuels en ligne
    • Manuel d'utilisation | Vérification de l'aluminium
    • Tutoriel pour RFEM 6
    • RFEM 6 / RSTAB 9 | Vos premiers pas
    }
    calculator icon
    Nos prix
    Vérification de l’aluminium pour RFEM 6

    Vérification de l’aluminium pour RFEM 6

    Le module complémentaire Vérification de l’aluminium comporte de nombreuses fonctionnalités pour la vérification des barres et des surfaces en aluminium. Nous avons sélectionné certaines de ces fonctionnalités pour vous et les détaillons ici.

    Vérification de section en aluminium dans RFEM 6 pour l’ELU avec vue détaillée des déformations
    Subnavigation
    01
    Vue d’ensemble
    02
    Résistance et stabilité
    03
    État limite de service
    04
    Normes

    Fonctionnalités puissantes dans le module complémentaire Vérification de l’aluminium

    Avec l'add-on Calcul de l'aluminium, vous pouvez vérifier efficacement la capacité portante, la stabilité et l'aptitude au service des structures en aluminium.

    Vérification intuitive des structures en aluminium

    Concevoir et vérifier des structures en aluminium - y compris l'analyse de stabilité des structures en profilés d'aluminium à l'état limite ultime ou la conception de la résistance des sections transversales.

    • Assouplissement (HAZ) à cause des assemblages avec soudure transversale

      Dans l'extension de conception en aluminium, vous pouvez prendre en compte la réduction de résistance localisée dans la ZAT due aux soudures transversales lors de la réalisation de la conception selon l'EN 1999-1-1.

      Accéder à la vidéo explicative

    • Ajustement manuel des longueurs de référence et de la segmentation par direction

      Lors du calcul de la limite de flèche, vous devez prendre en compte certaines longueurs de référence. Vous pouvez définir ces longueurs de référence et les segments à vérifier indépendamment les uns des autres, en fonction de la direction. Pour cela, définissez des appuis de conception aux nœuds intermédiaires d'un barre et assignez-les à la direction respective pour l'analyse de déformation. Ainsi, les segments sont créés, où vous pouvez définir une contre-flèche pour chaque direction et segment.

    • Filtre de résultats par état limite

      Vous pouvez trouver les vérifications de conception affichées dans les tableaux de l'add-on Aluminium Design. De plus, vous pouvez afficher graphiquement la répartition des ratios de conception. Des options de filtrage étendues sont disponibles dans le tableau ainsi que dans la sortie graphique. Vous pouvez ainsi afficher spécifiquement les vérifications de conception souhaitées par état limite ou type de conception dans le programme.

    • Résistance de section
      • Conception de la tension, de la compression, de la flexion, du cisaillement, de la torsion et des forces internes combinées
      • Conception en traction avec prise en compte d'une surface de section réduite (par exemple, affaiblissement par des trous)
      • Classification automatique des sections pour vérifier le flambement local
      • Les forces internes issues du calcul avec le gauchissement par torsion (7 degrés de liberté) sont prises en compte à l'aide de la vérification de contrainte équivalente (actuellement non disponible pour la norme de conception ADM 2020).
      • Conception des sections de classe 4 avec les propriétés de la section efficace selon l'EN 1993‑1‑5 (les licences pour RSECTION et Sections Efficaces sont requises pour les sections RSECTION)
      • Vérification du flambement au cisaillement avec prise en compte des raidisseurs transversaux
    Boîte de dialogue affichant la modification d’une soudure transversale dans RFEM 6 avec des options pour la vérification de l'aluminium selon les normes EN 1999-1-1.
    Affichage de la flèche et des appuis de calcul dans le module complémentaire Vérification aluminium. Montre les options de service et d'entrée pour l’ensemble de barres.
    Affichage graphique des distributions de contrainte et des formules pour l’analyse de la capacité portante des composants en aluminium.
    Boite de dialogue RFEM 6 pour la modification des ensembles de barres en aluminium, concentrée sur la résistance, la stabilité et les vérifications de section.
    Icône des retours d'expérience des clients

    Découvrez ce que nos clients disent des produits Dlubal !

    Icône d'appui

    Découvrez Dlubal en direct et organisez une démonstration de produit en ligne !

    Icône de téléchargement

    Testez la version complète gratuitement pendant 90 jours

    Fonctionnalités et services recommandés

    Icône vectorielle blanche représentant un symbole de communauté sur un fond sombre.

    Communauté Dlubal

    Rejoignez une communauté dynamique d'ingénieurs et de designers. Posez des questions, partagez des idées, proposez des fonctionnalités et connectez-vous avec d'autres personnes confrontées à des défis similaires.

    Icône représentant l’interface de programmation d’applications, dessinée avec des graphiques blancs adaptés aux arrière-plans sombres.

    API

    Utilisez l'API Dlubal pour automatiser les processus, intégrer des outils externes et créer des flux de travail personnalisés adaptés aux besoins spécifiques de votre projet.

    Icône blanche d’une plateforme d’apprentissage sur un fond sombre, convenant pour le contenu de formation Dlubal.

    Apprentissage et base de connaissance

    Commencez rapidement avec des didacticiels vidéo étape par étape et des guides utiles. Trouvez des réponses, des conseils et des contenus d'apprentissage pour tous les niveaux d'expérience.

    Icône de cloud computing blanc pour utilisation sur fond sombre.

    Calculs dans le Cloud

    Exécutez vos analyses dans le cloud – sans limites matérielles. Économisez des ressources locales, traitez des modèles complexes et travaillez n'importe où, à tout moment.

    Vérifications pour les sections RSECTION

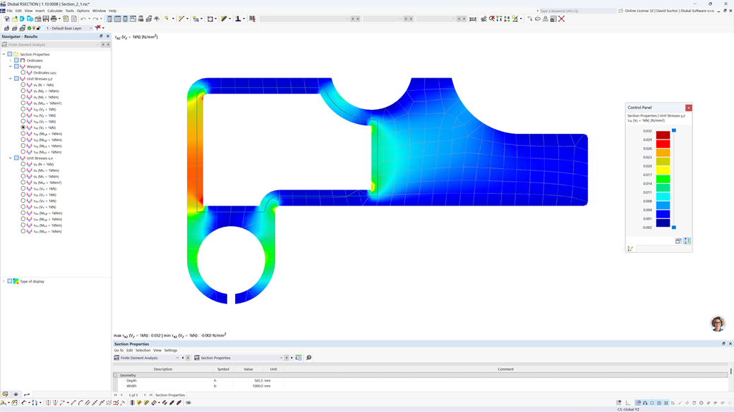
    Le module complémentaire Vérification de l’aluminum vous offre des possibilités supplémentaires. Ici, vous pouvez également vérifier des sections générales qui ne sont pas prédéfinies dans la bibliothèque de sections. Par exemple, créez une section avec RSECTION, puis importez-la dans RFEM/RSTAB. Selon la norme utilisée, vous avez divers formats de vérification à choisir. Cela inclut, par exemple, la vérification de la comparaison des contraintes.

    Avec le RSECTION, vous pouvez effectuer les vérifications en tenant compte des valeurs de section efficace selon EN 1999-1-1.

    En savoir plus
    L’image montre une section en aluminium avec des résultats de calcul précis.

    Appuis nodaux et longueurs efficaces pour l’analyse de stabilité

    Notez que la définition des longueurs efficaces dans le module complémentaire Vérification de l’aluminium est une exigence essentielle pour l'analyse de stabilité. Pour cela, définissez les appuis nodaux et les facteurs de longueur efficace dans la boîte de dialogue de saisie. Souhaitez-vous documenter clairement les appuis nodaux et les segments résultants avec les facteurs de longueur efficace associés ? Pour vérifier les données de saisie, il est préférable d'utiliser l’affichage graphique dans la fenêtre de travail RFEM/RSTAB. Ainsi, vous pouvez comprendre la conception à tout moment avec un minimum d'effort.

    En savoir plus
    Boîte de dialogue indiquant les paramètres de longueur efficace pour l’analyse de stabilité des barres en aluminium dans RFEM 6.

    État limite de service

    • Calcul des flèches et comparaison avec les valeurs limites normatives ou ajustées manuellement
    • Considération d’une contre-flèche pour l’analyse des déformations
    • Différentes valeurs limites sont possibles, selon le type de situation de projet
    • Ajustement manuel des longueurs de référence et segmentation par direction
    • Calcul des flèches par rapport à la structure initiale ou à la structure déformée
    • Vérifications détaillées supplémentaires en fonction de la norme de conception sélectionnée (par exemple, analyse vibratoire selon l’EN 1999-1-1, 7.2.3)
    • Affichage graphique des résultats intégré dans RFEM/RSTAB ; par exemple, le ratio de vériifcation par rapport à une valeur limite, la déformation ou la flexion
    • Intégration complète des résultats au rapport d’impression RFEM/RSTAB
    En savoir plus
    Analyse complète de la vérification de l’aluminium dans RFEM 6 avec vue détaillée du modèle comprenant flèches et comparaison des valeurs limites.

    Quelles fonctionnalités attendez-vous ?

    Le module complémentaire Vérification de l’aluminium est développé et amélioré avec de nouvelles fonctions en continu. Découvrez tout ce qu’il peut encore vous offrir et faites passer vos projets à un niveau supérieur !

    Affichage des détails de vérification pour les barres dans la vérification de l’aluminium à l’ELS.

    Documentation détaillée de la vérification

    Cet add-on vous permet de présenter de manière claire toutes les vérifications de dimensionnement selon la norme. Pour chaque vérification, un critère d'utilisation est déterminé. Les détails de dimensionnement avec les valeurs d'entrée, les résultats intermédiaires et finaux sont affichés de manière structurée - y compris le chemin de calcul, les formules, les sources normatives et les résultats dans la fenêtre d'information.

    Graphique du mode propre pour la vérification de déversement. Utilisation du solveur de valeurs propres interne pour le facteur de charge critique.

    Représentation graphique de la mode de flambement dans l’analyse du flambement par torsion

    Après avoir complété la vérification de la stabilité, la forme propre critique de l'objet à dimensionner peut être affichée directement dans le programme pour une évaluation supplémentaire.

    Analyse des assemblages métalliques soumis à une traction en présence de surfaces de section réduites par des trous de boulons

    Vérification de la traction avec une section réduite (par exemple à cause des trous)

    Lors de la vérification de la capacité portante des assemblages boulonnés soumis à traction, les réductions de section dues aux trous de boulons doivent être prises en compte. Dans le module additionnel Dimensionnement Aluminium, une réduction locale de la section de la barre peut être saisie directement comme une valeur absolue ou un pourcentage.

    Découvrez toutes les fonctionnalités du module complémentaire Vérification de l’aluminium

    L'extension de dimensionnement de l'aluminium dispose de nombreuses fonctionnalités utiles qui vous assistent dans le calcul statique et dynamique.

    Un aperçu de l’intérieur

    Boutique en ligne

    Configurez votre propre package de logiciels et trouvez les prix en ligne !

    • Famille de programmes RFEM 6
    • Famille de programmes RSTAB 9
    Accéder à la boutique en ligne

    Calculez votre prix

    2 180,00 USD
    +110,00 USD
    Analyse visuelle montrant la déformation d'une structure de halle en aluminium. Représentation détaillée de la réponse structurelle aux forces.
    Montant total 2 290,00 USD
    Logiciels de calcul de structures
    Dlubal Software SARL

    32, rue de Cambrai
    75019 Paris
    France

    +33 9 80 40 58 20 [email protected]
    Dlubal Software GmbH

    Am Zellweg 2
    93464 Tiefenbach
    Allemagne

    +49 9673 9203-0 [email protected]
    Solutions
    • Structures en béton armé
    • Structures acier
    • Structures en bois
    • Assemblages acier
    Produits
    • RFEM 6
    • RSTAB 9
    • RSECTION 1
    • RWIND 3
    Support technique
    • Foire aux Questions (FAQ)
    • Poser une question
    • Carte des charges de neige, des vitesses de vent et des charges sismiques
    • Contacter notre équipe commerciale
    Actualités
    • S’abonner à la newsletter
    • Actualités
    • Vue d'ensemble des événements Dlubal
    • Formations en ligne
    Ressources
    • Télécharger la version d’essai complète
    • Soumettre un projet client
    • Projets clients
    • Manuels en ligne
    Rejoindre l'équipe Dlubal
    Communauté Dlubal YouTube Facebook Pinterest TikTok Instagram
    © 2001-2026 Dlubal Software GmbH | Tous droits réservés
    Mentions légales
    À propos
    Plan du site
    Langue
    • Deutsch
    • English
    • Français
    • Español
    • Português
    • Italiano
    • Česky
    • Polski
    • Pусский
    • 中文(简体)