Community
    Bei Ihrem Konto anmelden

    Registrieren Sie sich für das Dlubal-Extranet, um die Software optimal zu nutzen und exklusiven Zugang zu Ihren persönlichen Daten zu erhalten.

    Konto erstellen
    Mit der Anmeldung erklären Sie sich mit den Nutzungs- und Kaufbestimmungen von Dlubal einverstanden. Bitte beachten Sie unsere Datenschutzerklärung und unseren Cookie-Hinweis.
    0
    Webshop
    Vertriebsteam kontaktieren
    Sprache
    • Deutsch
    • English
    • Français
    • Español
    • Português
    • Italiano
    • Česky
    • Polski
    • Pусский
    • 中文(简体)
    • Branchen
      • Stahlbetonbau
      • Spannbetonbau
      • Stahlbau
      • Holzbau
      • Mauerwerksbau
      • Aluminium- und Leichtbau
      • Gebäude
      • Industriebauten und Anlagenbau
      • Rohrleitungen
      • Brückenbau
      • Krane und Kranbahnen
      • Türme und Masten
      • Glasbau
      • Membranbau und Textilbau
      • Seil- und Seilnetzstrukturen
      • Laminat- und Sandwichtragwerke
      • Fliegende Bauten
      • Gerüst- und Regalbau
      • Offshore-Strukturen
      • Silos und Speicherbehälter
      • Erneuerbare-Energien-Anlagen
      • Solaranlagen & Montagesysteme
      • Schiffbau und Schwimmkörper
      • Fördertechnik
      • Bohrtechnik
      • Schwimmbäder, Spaßbäder und Freibäder
      • Containerbau
      • Bohrpfahlgründungen
      • Treppenkonstruktionen
      • Kraftwerksanlagen
      • Stahlwasserbau
      • Maschinenbau
      • Pneumatische Tragwerke
      Anwendungsbereiche
      • Tragwerksplanung
      • Finite-Elemente-Berechnungen (FEM)
      • Windsimulation & Windlastgenerierung
      • Spannungsberechnungen
      • Nichtlineare Berechnungen
      • Stabilitätsanalysen
      • Nichtlineare Beulanalysen
      • Wölbkrafttorsionsanalysen
      • Dynamische und seismische Analysen
      • Nichtlineare Dynamik
      • Pushover-Analysen
      • Formfindung und Zuschnitt
      • Stahlanschlüsse
      • BIM-orientierte Planung
      • Kaltgeformte Profile
      • Boden-Bauwerk-Interaktion
      • Fassadenstatik
      • Fundamente und Grundbau
      • Bauzustände
      • Brandschutz
      Normen
      • Eurocodes (EC)
      • Deutsche Normen (DIN)
      • Britische Normen (BS EN, BS)
      • Italienische Normen (NTC)
      • US-Normen
      • Kanadische Normen (CSA)
      • Australische Normen (AS)
      • Schweizer Normen (SIA)
      • Chinesische Normen (GB, HK)
      • Indische Normen (IS)
      • Mexikanische Normen (RCDF, CFE Sismo 15)
      • Russische Normen (SP)
      • Südafrikanische Normen (SANS)
      • Brasilianische Normen (NBR)
      Online-Dienste
      • Symbol für das Geo-Zonen-Tool im oberen Menü Schneelastzonen, Windzonen und Erdbebenzonen
      • Symbol für Cloud-Berechnung Cloud-Berechnungen
      • Symbol für Statik-Wiki Statik-Wiki
      • Symbol für Querschnittswerte von Stahl- und Holzprofilen Querschnittswerte von Stahlprofilen und Querschnitten
      Tragwerksplanung für Solaranlagen

      Dlubal Software unterstützt Sie bei der Erstellung und Überprüfung beliebiger Solar-Montagesysteme. Arbeiten Sie effizient mit Stahl-, Aluminium- und Betonkonstruktionen in einer einzigen Umgebung.

      Tools erkunden
      Solaranlagen Solaranlagen | Mobile Version
      Dlubal API

      Der neue Dlubal API-Dienst (gRPC) bietet Ihnen eine flexible Schnittstelle zur Statiksoftware auf Basis von Python und C# mit direktem Zugriff auf die gesamte Dlubal-Produktpalette.

      Einstieg mit API
      Hintergrund für die Hauptmenü-Banner-API Hintergrund für die Hauptmenü-Banner-API
    • Symbol für RFEM 6, eine Softwareanwendung zur Finite-Elemente-Analyse. RFEM 6 Die einzige FEA-Software, die Sie für Ihre Projekte brauchen

      RFEM 6 bildet die Basis der modularen Programmfamilie und dient zur Definition von Strukturen, Materialien und Einwirkungen für Platten-, Scheiben-, Schalen- und Stabtragwerke sowie für Volumen- und Kontaktelemente.

      Weitere Infos
      Add-On-Schaltersymbol Add-Ons
      • Zusätzliche Analysen
      • Dynamische Analysen
      • Sonderlösungen
      • Bemessung
      • Anschlüsse
      RSTAB 9-Symbol ohne Ränder RSTAB 9 Das ikonische Stabwerksprogramm

      Mit RSTAB 9 steht dem anspruchsvollen Tragwerksplaner eine 3D-Stabwerkssoftware zur Verfügung, die den Anforderungen im modernen Ingenieurbau gerecht wird und die den aktuellen Stand der Technik widerspiegelt.

      Weitere Infos
      Add-On-Schaltersymbol Add-Ons
      • Zusätzliche Analysen
      • Dynamische Analysen
      • Sonderlösungen
      • Bemessung
      RSECTION 1-Symbol ohne Ränder RSECTION 1 Benutzerdefinierte Querschnittsberechnungen

      RSECTION unterstützt Tragwerksplaner, indem es Profilkennwerte für unterschiedlichste Querschnitte ermittelt und eine anschließende Spannungsanalyse ermöglicht.

      Weitere Infos
      RWIND 3-Symbol ohne Ränder RWIND 3 CFD-Software für digitale Windkanäle

      RWIND 3 ist ein digitaler Windkanal zur Simulation von Windströmungen um beliebige Gebäudegeometrien und zur Berechnung der Windlasten auf deren Oberflächen.

      Weitere Infos
      API-Symbol Dlubal API Ihr Tor zur parametrischen Modellierung und Automatisierung

      Der neue Dlubal API-Service (gRPC) bietet Ihnen eine flexible Schnittstelle zur Statiksoftware auf Basis von Python und C#, mit direktem Zugriff auf die gesamte Dlubal-Produktpalette. Profitieren Sie von einer nahtlosen und leistungsstarken Integration in Ihre Dlubal-Software – ideal für parametrische Modellierung und komplexe Optimierungsaufgaben.

      API entdecken
      API-Dokumentation API Dokumentation
      • Index
      • Erste Schritte
      • Anwendungen
      • Modellobjekte
      • Abos & Preise
      • Beispiele
      FEM für Stahlverbindungen

      Entwerfen und analysieren Sie Stahlverbindungen mit CBFEM gemäß EN 1993-1-8 und AISC 360, vollständig integriert in RFEM 6 für schnellere und genauere Arbeitsabläufe in der Tragwerksplanung.

      Mehr erfahren
      Stahlverbindungen Stahlverbindungen
      Geo-Zonen-Tool

      Der Dlubal-Online-Dienst stellt Zonenpläne für die schnelle Ermittlung von Schneelasten, Windgeschwindigkeiten und seismischen Daten bereit.

      Lastzonen prüfen
      Geo-Zonen-Tool mit visueller Darstellung von Schnee-, Wind- und Erdbebenkarten mit Illustrationen für Umweltlastbewertungen. Illustration von Schnee-, Wind- und seismischen Geo-Zonen-Karten in einer mobilen Version, die verschiedene Regionen und Daten zeigt.
      Überholte Produkte
    • Support
      • Häufig gestellte Fragen (FAQs)
      • Knowledge Base
      • Produkt-Features
      • Lizenzierung
      • Individuelle Frage stellen
      • Unser Team für den Support
      • Gewünschte Funktion oder Idee einreichen
      • Problemlösungen zur Lizenzierung & Autorisierung
      • Problem oder Fehler melden
      • Programmaktualisierungen
      • Programmprobleme
      • Formeln | Mathematik macht Spaß!
      Schulungen
      • Erste Schritte mit RFEM
      • Erste Schritte mit RSTAB
      • Online Schulungen
      • Ausbildung in Dlubal
      • Individualschulungen
      • Videos
      • E-Learning-Videos
      • Webinare - online informieren und lernen
      • Online Kurse
      Service
      • Kostenloser Support / Service
      • Extranet | Mein Konto
      • Projektsupport
      • Servicevertrag
      • Geo-Zonen-Tool für Lastermittlung
      • Updates und Upgrades
      • Ältere Programmversionen
      Verkauf
      • Webshop
      • Unser Team für den Verkauf
      • Vertriebsteam kontaktieren
      • Online-Produktdemo vereinbaren
      • Warum Dlubal software
      KI Support Assistentin
      • Mia – Ihre KI-Assistentin rund um die Uhr
      • Entdecken Sie Ihre persönliche KI-Assistentin
      Kostenloser Support und Service

      Brauchen Sie Hilfe? Nutzen Sie unsere kostenlosen Support-Optionen, darunter KI-Unterstützung rund um die Uhr, E-Mail-Support und Webinare.

      Mehr erfahren
      Kostenloser Support und Service Kostenloser Support und Service
      Schnell Antworten finden

      Finden Sie schnelle Antworten auf häufig gestellte Fragen zu Dlubal Software. Durchsuchen oder filtern Sie Hunderte von FAQs, um Probleme im Handumdrehen zu lösen.

      FAQ anzeigen
      Häufig gestellte Fragen (FAQ) FAQ | Mobile Version
    • Neuigkeiten
      • Aktuelle Nachrichten
      • Neue Produkt-Features
      • Newsletter abonnieren
      • Neue Programme
      • Dlubal Blog
      Schulungen
      • Online-Schulungen
      • Individualschulungen
      Events
      • Veranstaltungsübersicht
      • Messen/Seminare
      • Webinare
      Meistern Sie das Ingenieurwesen mit Webinaren

      Schließen Sie sich Branchenführern an und entdecken Sie Lösungen im Bereich Tragwerksplanung und Software. Erweitern Sie Ihre Kenntnisse mit unseren Live-Veranstaltungen!

      Nächste Webinare anzeigen
      3D FEA Software RFEM 6 | First Steps Banner-Bild in Menü | News-Webinare | Mobile Version
      Entfesseln Sie die Kraft der Innovation

      Entdecken Sie innovative Tools und Verbesserungen, die Ihren technischen Arbeitsablauf optimieren.

      Neue Features entdecken
      Neue Features entdecken Menü-Bannerbild | News_ProductFeatures | Mobile Version
    • Vollversion herunterladen

      Möchtest du die Leistungsfähigkeit der Dlubal Software Programme ausprobieren? Du hast die Möglichkeit! Mit der kostenlosen 90-Tage-Vollversion kannst du alle unsere Programme vollständig testen.

      Jetzt Testversion starten
      Dlubal Gratisbereich

      Im Dlubal-Gratisbereich erhältst du Zugang zu Webinaren, Artikeln und Testmöglichkeiten der Software – alles kostenfrei und übersichtlich an einem Ort vereint.

      Weitere Infos
      Beispiele
      • Statikmodelle zum Herunterladen
      • Statikmodell einreichen
      • Einführungs- und Übungsbeispiele
      • Verifikationsbeispiele
      • Bilderübersicht
      Dokumente
      • Online-Handbücher
      • Handbücher
      • Prospekte, Broschüren und Zertifikate
      Referenzen
      • Kundenprojekte
      • Warum Kundenprojekt einreichen?
      • Wie Kundenprojekt einreichen?
      • Kundenprojekt einreichen
      Kostenlose Modelle zum Download

      Entdecken Sie Tausende gebrauchsfertige Strukturmodelle. Um Ihren Bemessungsprozess zu beschleunigen, können Sie diese herunterladen, anpassen und als Vorlagen verwenden.

      Modelle entdecken
      Statikmodelle zum Herunterladen Kostenlose Modelle zum Download - Mobile Version
      Kostenfreie Zone von Dlubal Software

      Sie können sich jederzeit fachkundig helfen lassen. Als Benutzer von Service Contract Pro profitieren Sie von kostenloser KI-Unterstützung, E-Mail-Support, Live-Webinaren und Premium-Diensten.

      Support erhalten
      Kostenloser Support & Service Kostenloser Support & Service | Mobile Version
    • E-Learning
      • RFEM 6 für Einsteiger
      • RFEM 6 für Studenten
      • Programmieren mit RFEM 6 und Python
      • RFEM 6 mit Rhino & Grasshopper
      • RFEM 5 für Einsteiger
      • Modellieren mit RFEM 5
      • Statik-Lernvideos für Studenten
      • Schnelle Tutorials für die Dlubal-Programme
      • Die besten Tipps und Tricks in RFEM
      • Aufzeichnungnen zu Dlubal-Online-Schulungen
      • Aufgezeichnete Dlubal-Webinare
      Studenten und Schulen
      • Statiksoftware für Studenten kostenlos
      • Kostenlose Studentenversion anfordern bzw. verlängern
      • Antrag auf kostenlose Version für Lehrkräfte
      • Abschlussarbeit einreichen
      • Warum Abschlussarbeit einreichen?
      • Abschlussarbeiten mit Dlubal-Statiksoftware
      • Statiksoftware für Hochschulen kostenlos
      • Schulpaket anfordern
      • Gratis-Einführungsschulung für Hochschulen
      • Schulungstermin anfordern
      Knowledge Platform
      • Erste Schritte mit RFEM
      • Videos
      • Online-Handbücher
      • Statik-Wiki
      • Knowledge Base
      • Häufig gestellte Fragen (FAQs)
      Infotainment
      • Podcast
      • Dlubal Blog
      • Einführung in die Tragwerksplanung
      Erste Schritte mit RFEM 6

      Machen Sie Ihre ersten Schritte mit RFEM 6 und entdecken Sie, wie schnell Sie Modelle erstellen und Berechnungen durchführen können. Passen Sie das Programm mit Add-Ons an, um noch mehr Funktionen zu nutzen.

      Erste Schritte
      3D FEA Software RFEM 6 | First Steps Banner-Bild in Menü | News-Webinare | Mobile Version
      Statiksoftware für Studenten gratis

      Tausende Studenten weltweit profitieren bereits von Dlubal Software. Genießen Sie während Ihres gesamten Studiums kostenlosen Zugang, Schulungen und kompetenten Support.

      Kostenlose Lizenz erhalten
      Statiksoftware für Studenten gratis Statiksoftware für Studenten gratis
    • Über uns
      • Historie und Zahlen
      • Firmenphilosophie
      • Warum Dlubal Software?
      • Produktvergleich
      • Qualitätspolitik
      • Unser Team
      Kontakt
      • Dlubal-Standorte weltweit
      • Autorisierte Dlubal-Reseller
      Referenzen
      • Kundenrezensionen
      • Kundenprojekte
      • Erfolgsgeschichten
      • Warum Kundenprojekt einreichen?
      • Verifikationsbeispiele
      • Ihre Rezension
      • Beteiligung an Forschungsprojekten
      Unsere Kunden

      Wir präsentieren unsere Kunden, die ihre Projekte mit Dlubal Software realisieren. Erfahren Sie, wie unsere Kunden weltweit innovative Lösungen im Bauwesen und Ingenieurwesen mithilfe fortschrittlicher Werkzeuge für statische und dynamische Analysen umsetzen.

      Unsere Kunden ansehen
      Gemeinsam Erfolg schaffen

      Entdecken Sie, wie führende Ingenieure weltweit auf unsere Lösungen vertrauen, um ihre Projekte gemeinsam mit uns voranzubringen.

      Unsere Kunden
      Unsere Kunden Menü-Bannerbild | Company_OurCustomers_Mobile
      Treffen Sie die Experten

      Unsere engagierten Ingenieure stehen Ihnen jederzeit und überall bei der Modellierung, Bemessung und bei technischen Herausforderungen zur Seite.

      Mit dem Support in Verbindung treten
      Unser Team Menü-Bannerbild | Unternehmen_Über-uns | Mobile Version
    • Karriere
      • Jobs
      • Teams
      • Mitarbeiter-Blog
      • Einblicke
      Jobs
      • Alle Offene Stellen
      • Produktentwicklung
      • Kundensupport
      • Vertrieb
      • Marketing
      • Softwareentwicklung
      • Administration
      • Praktikanten
      • Andere
      Teams
      • Produktentwicklung
      • Kundenservice
      • Vertrieb
      • Marketing
      • Softwareentwicklung
      • Administration
      Warum zu Dlubal?
      • Unternehmenskultur
      • Mitarbeitervorteile
      Gestalten Sie Ihre Zukunft mit uns

      Entdecken Sie, wie unser Team die Zukunft des Ingenieurwesens gestaltet. Erleben Sie Innovation, Wachstum und spannende Herausforderungen.

      Karriere bei Dlubal Menü-Bannerbild | Karriere bei Dlubal - Mobilversion
      Finden Sie Ihren Traumjob

      Werden Sie Teil eines weltweit führenden Anbieters von Ingenieursoftware und bringen Sie Ihre Karriere auf ein neues Niveau.

      Offene Stellen entdecken
      Alle offenen Stellen Menü-Bannerbild | Offene Stellen - Mobilversion
    • Webshop
    Hauptprodukte
    Symbol für RFEM 6, eine Softwareanwendung zur Finite-Elemente-Analyse.
    RFEM 6
    RSTAB 9-Symbol ohne Ränder
    RSTAB 9
    RWIND 3-Symbol ohne Ränder
    RWIND 3
    RSECTION 1-Symbol ohne Ränder
    RSECTION
    Online-Dienste
    Symbol für Geo-Zonen-Tool
    Geo-Zonen-Tool
    Querschnittswerte
    Querschnittswerte
    API-Symbol
    API
    Symbol für Cloud-Berechnung
    Cloud-Berechnung
    Herunterladbare Modelle
    Herunterladbare Modelle
    Symbol für Dlubal Community
    Dlubal Community
    Symbol für Knowledge Base-Artikel
    Knowledge Base
    Online-Webinare
    Webinare
    Bei Ihrem Konto anmelden

    Registrieren Sie sich für das Dlubal-Extranet, um die Software optimal zu nutzen und exklusiven Zugang zu Ihren persönlichen Daten zu erhalten.

    Anmelden Konto erstellen
    90 Tage kostenlos testen
    Bei Ihrem Konto anmelden

    Registrieren Sie sich für das Dlubal-Extranet, um die Software optimal zu nutzen und exklusiven Zugang zu Ihren persönlichen Daten zu erhalten.

    Anmelden Konto erstellen
    • Produkte
    • Finite-Element-Analyse (FEA)
    • Add-Ons für RFEM 6
    • Bemessung
    • Aluminiumbemessung für RFEM 6
    • Features
    RFEM 6-Symbol | Dlubal Software Aluminiumbemessung
    Online-Handbücher
    • Handbuch | Aluminiumbemessung
    • Übungsbeispiel für RFEM 6
    • RFEM 6 / RSTAB 9 | Erste Schritte
    }
    calculator icon
    Preise
    Aluminiumbemessung für RFEM 6

    Aluminiumbemessung für RFEM 6

    Im Add-On Aluminiumbemessung finden Sie eine Vielzahl an Features für die Bemessung von Stäben und Flächen aus Aluminium. Einige dieser Features haben wir für Sie ausgewählt und hier näher beschrieben.

    Aluminiumprofil-Bemessung in RFEM 6 für Gebrauchstauglichkeit mit Detailansicht von Verformungen.
    Subnavigation
    01
    Überblick
    02
    Tragfähigkeit und Stabilität
    03
    Gebrauchs-tauglichkeit
    04
    Normen

    Leistungsstarke Funktionen im Add-On Aluminiumbemessung

    Mit dem Add-On Aluminiumbemessung können Sie die Tragfähigkeit, Stabilität und Gebrauchstauglichkeit von Aluminiumkonstruktionen effizient überprüfen.

    Intuitiver Nachweis von Aluminiumstrukturen

    Bemessung und Überprüfung von Aluminiumstrukturen, einschließlich der Stabilitätsanalyse von Stabstrukturen aus Aluminium im Grenzzustand sowie der Bemessung der Querschnittstragfähigkeit.

    • Festigkeitsreduktion in der Wärmeeinflusszone (WEZ) infolge der Querschweißnähte

      Mit dem Add-On Aluminiumbemessung können bei der Bemessung gemäß EN 1999-1-1 die lokalen Festigkeitsreduktionen in der Wärmeeinflusszone (WEZ) aufgrund von Querschweißnähten berücksichtigt werden.

      Zum Erklärvideo

    • Manuelle Anpassung der Bezugslängen und Segmentation nach Richtung

      Bei der Berechnung der Grenzdurchbiegung müssen bestimmte Referenzlängen berücksichtigt werden. Diese Referenzlängen sowie die zu prüfenden Segmente können Sie je nach Richtung unabhängig voneinander definieren. Hierzu definieren Sie Konstruktionsstützen an den Zwischenknoten eines Stabs und weisen diese der jeweiligen Richtung zur Verformungsanalyse zu. Somit werden die Segmente erstellt, in denen für jede Richtung und jedes Segment eine Vorkrümmung definiert werden kann.

    • Ergebnisfilter nach Grenzzustand

      Die Nachweise sind in Tabellen im Add-On Aluminiumbemessung zu finden. Darüber hinaus besteht die Möglichkeit, die Verteilung der Ausnutzungen grafisch darzustellen. Umfangreiche Filtermöglichkeiten werden sowohl in der Tabelle als auch in der grafischen Ausgabe zur Verfügung gestellt. So können im Programm gezielt die gewünschten Nachweise nach Grenzzustand oder Bemessungstyp angezeigt werden.

    • Querschnittstragfähigkeit
      • Bemessung von Zug, Druck, Biegung, Schub, Torsion und kombinierten inneren Kräften
      • Zugbemessung unter Berücksichtigung einer reduzierten Querschnittsfläche (zum Beispiel durch Lochschwächung)
      • Automatische Klassifizierung von Querschnitten zur Überprüfung des lokalen Beulens
      • Innere Kräfte aus der Berechnung mit Verdrillungsscherung (7 DOF) werden durch den äquivalenten Spannungsnachweis berücksichtigt (derzeit nicht verfügbar für den Bemessungsstandard ADM 2020).
      • Bemessung von Querschnitten der Klasse 4 mit wirksamen Querschnittseigenschaften gemäß EN 1993‑1‑5 (Lizenzen für RSECTION und Effektive Querschnitte sind für die RSECTION-Querschnitte erforderlich)
      • Überprüfung auf Schubbeulen unter Berücksichtigung von Querversteifungen
    Dialogfenster zur Bearbeitung von Quernähten in RFEM 6 mit Optionen für die Aluminiumbemessung nach EN 1999-1-1.
    Darstellung der Durchbiegung und Bemessungsauflager im Add-On Aluminiumbemessung. Zeigt Gebrauchstauglichkeits- und Eingabemöglichkeiten für den Stabsatz.
    Grafische Darstellung der Spannungsverteilungen und Formeln zur Analyse der Tragfähigkeit von Aluminiumbauteilen.
    RFEM 6-Dialog zum Bearbeiten von Aluminiumstabsätzen mit Schwerpunkt auf Festigkeits-, Stabilitäts- und Querschnittsnachweisen.
    Symbol für Kundenrezensionen

    Erfahren Sie, was unsere Kunden über Dlubal-Produkte sagen!

    Symbol für Kundensupport

    Erleben Sie Dlubal live und vereinbaren Sie eine Online-Produktdemo!

    Symbol für Download

    Testen Sie die Vollversion 90 Tage lang kostenfrei

    Empfohlene Features und Services

    Weißes Vektorsymbol zur Darstellung eines Community-Symbols auf dunklem Hintergrund.

    Dlubal Community

    Werden Sie Teil einer lebhaften Community von Ingenieuren und Konstrukteuren. Stellen Sie Fragen, tauschen Sie Ideen aus, schlagen Sie Funktionen vor, und knüpfen Sie Kontakte mit anderen, die vor ähnlichen Herausforderungen wie Sie stehen.

    Symbol für eine Anwendungsprogrammierschnittstelle, gestaltet mit weißen Grafiken, die sich für dunkle Hintergründe eignen.

    API

    Nutzen Sie die Dlubal API, um Prozesse zu automatisieren, externe Tools zu integrieren und individuelle Workflows zu erstellen, die auf Ihre spezifischen Projektanforderungen zugeschnitten sind.

    Weißes Symbol einer Lernplattform auf dunklem Hintergrund, geeignet für Dlubal-Schulungsinhalte.

    Lernen & Knowledge Base

    Starten Sie schnell mit Schritt-für-Schritt-Videotutorials und hilfreichen Anleitungen. Finden Sie Antworten, Tipps und Lerninhalte für alle Erfahrungsstufen.

    Weißes Cloud-Computing-Symbol zur Verwendung auf dunklem Hintergrund.

    Cloud-Berechnungen

    Führen Sie Ihre Analysen in der Cloud durch – ohne Hardwarebeschränkungen. Sparen Sie lokale Ressourcen, verarbeiten Sie komplexe Modelle und arbeiten Sie jederzeit und überall.

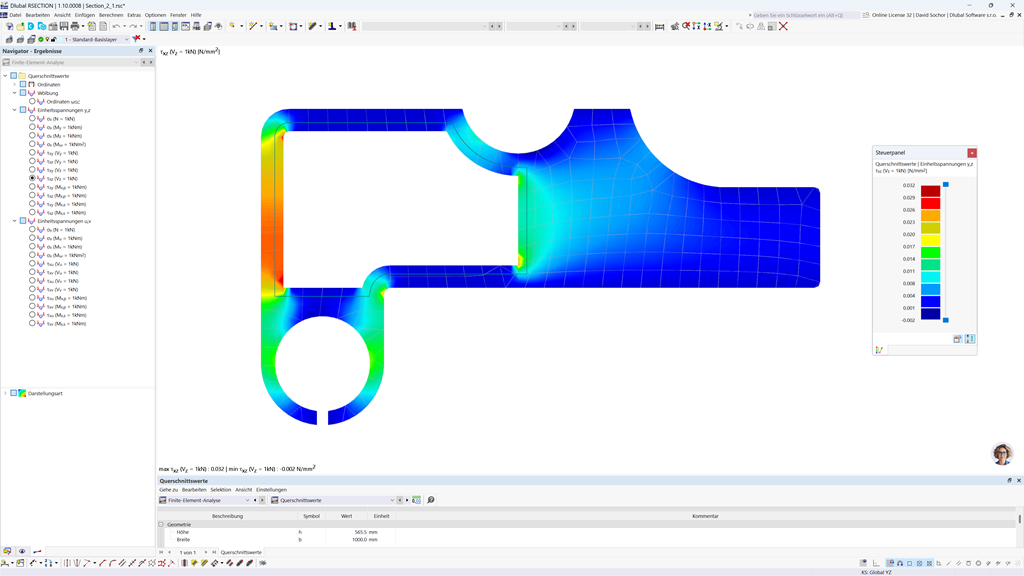
    Nachweise für allgemeine RSECTION-Querschnitte

    Das Add-On Aluminiumbemessung bietet Ihnen zusätzliche Möglichkeiten. So können Sie beispielsweise auch Querschnitte überprüfen, die nicht in der Querschnittsbibliothek vordefiniert sind. Erstellen Sie beispielsweise einen Querschnitt mit dem Programm RSECTION und importieren Sie ihn anschließend in RFEM/RSTAB. Je nach verwendeter Bemessungsnorm stehen Ihnen verschiedene Nachweisformate zur Auswahl. Dazu gehört beispielsweise der Nachweis der Spannungsvergleichs.

    Mit RSECTION können die Nachweise unter Berücksichtigung der effektiven Querschnittswerte gemäß EN 1999-1-1 durchgeführt werden.

    Mehr Infos
    Das Bild zeigt einen Aluminiumquerschnitt mit genauen Berechnungsergebnissen.

    Knotenlager und Knicklängen für Stabilitätsanalyse

    Bitte beachten Sie, dass die Definition der Knicklängen im Add-On Aluminiumbemessung eine wichtige Voraussetzung für die Stabilitätsanalyse darstellt. Dazu müssen die Knotenlager und Knicklängenbeiwerte im Eingabedialog definiert werden. Möchten Sie die Knotenlager und die daraus resultierenden Segmente mit den zugehörigen Knicklängenbeiwerten übersichtlich dokumentieren? Zur Überprüfung der Eingabedaten nutzen Sie am besten die grafische Darstellung im Arbeitsfenster von RFEM/RSTAB, um so eine bessere Übersicht zu erhalten. So kann die Bemessung von Ihnen jederzeit mit minimalem Aufwand nachvollzogen werden.

    Mehr Infos
    Dialogfenster mit den Einstellungen für die Knicklänge zur Stabilitätsanalyse von Aluminiumstäben in RFEM 6.

    Gebrauchstauglichkeit

    • Berechnung von Durchbiegungen und Vergleich mit normativen oder manuell angepassten Grenzwerten
    • Berücksichtigung einer Vorkrümmung beim Verformungsnachweis
    • Je nach Art der Bemessungssituation sind unterschiedliche Grenzwerte möglich
    • Manuelle Anpassung von Bezugslängen und Segmentierung nach Richtung
    • Berechnung von Durchbiegungen bezogen auf die ursprüngliche Struktur oder die verformte Struktur
    • Weitere detaillierte Nachweise je nach ausgewählter Bemessungsnorm (z. B. Schwingungsnachweis gemäß EN 1999‑1‑1, 7.2.3)
    • Anzeige des grafischen Ergebnisses, z. B. das Ausnutzung eines Grenzwertes, die Verformung oder der Durchhang, integriert in RFEM/RSTAB
    • Vollständige Integration der Ergebnisse in das Ausdruckprotokoll von RFEM/RSTAB
    Mehr Infos
    Umfassende Analyse der Aluminiumbemessung in RFEM 6 mit detaillierter Modellansicht, einschließlich Durchbiegungen und Grenzwertvergleichen.

    Welche weiteren Funktionen erwarten Sie?

    Das Add-On Aluminiumbemessung wird ständig weiterentwickelt und um neue Funktionen erweitert. Entdecken Sie, was es Ihnen noch alles bieten kann, und heben Sie Ihre Projekte auf ein neues Niveau!

    Darstellung von Nachweisdetails für Stäbe in der Aluminiumbemessung und Gebrauchstauglichkeit.

    Detaillierte Dokumentation der geführten Nachweise

    Dieses Add-On ermöglicht Ihnen eine übersichtliche Darstellung aller Bemessungsnachweise gemäß Norm. Für jeden Nachweis wird ein Ausnutzungskriterium ermittelt. Die Bemessungsdetails mit Eingabewerten, Zwischen- und Endergebnissen werden strukturiert angezeigt – inklusive Rechenweg, Formeln, Normquellen und Resultaten im Infofenster.

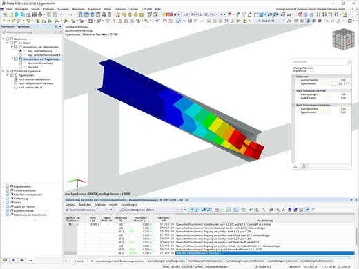
    Eigenformgrafik zur Biegedrillknicknachweisbestimmung. Nutzung interner Eigenwertlöser für kritischen Lastfaktor.

    Grafische Darstellung der Eigenform für Biegedrillknicknachweise

    Nach Abschluss des Stabilitätsnachweises kann die maßgebende Eigenform des zu bemessenden Objekts direkt im Programm zur weiteren Beurteilung angezeigt werden.

    Analyse von Zugverbindungen in Metalltragwerken bei reduzierten Querschnittsflächen durch Schraubenlöcher.

    Zugnachweis unter Berücksichtigung einer reduzierten Querschnittsfläche (z. B. Lochschwächung)

    Beim Tragfähigkeitsnachweis zugbeanspruchter Schraubverbindungen müssen Querschnittsschwächungen durch Schraubenlöcher berücksichtigt werden. Im Add-On Aluminiumbemessung lässt sich dafür eine lokale Reduzierung des Stabquerschnitts als Absolutwert oder prozentualer Anteil direkt eingeben.

    Entdecken Sie alle Funktionen des Add-Ons Aluminiumbemessung

    Das Add-On Aluminiumbemessung verfügt über zahlreiche hilfreiche Features, die Sie bei der statischen und dynamischen Berechnung unterstützen.

    Werfen Sie einen Blick ins Innere

    Webshop

    Konfigurieren Sie Ihr individuelles Programmpaket und erfahren Sie alle Preise online!

    • RFEM-6-Familie
    • RSTAB-9-Familie
    Gehen Sie zum Webshop

    Berechnen Sie Ihren Preis

    2.180,00 USD
    +110,00 USD
    Visuelle Analyse mit Darstellung der Verformung in einer Aluminiumhallenstruktur. Detaillierte Darstellung der strukturellen Reaktion auf Kräfte.
    Gesamtbetrag 2.290,00 USD
    Statik-Software für Statiker und Tragwerksplaner
    Dlubal Software GmbH

    Am Zellweg 2
    93464 Tiefenbach
    Deutschland

    Dlubal-Standorte
    Kontakt
    +49 9673 9203-0 [email protected]
    Lösungen
    • Stahlbetonbau
    • Stahlbau
    • Holzbau
    • Stahlanschlüsse
    Produkte
    • RFEM 6
    • RSTAB 9
    • RSECTION 1
    • RWIND 3
    Support
    • Häufig gestellte Fragen (FAQs)
    • Individuelle Frage stellen
    • Schneelastzonen, Windzonen und Erdbebenzonen
    • Vertriebsteam kontaktieren
    News
    • Newsletter abonnieren
    • Aktuelle Nachrichten
    • Veranstaltungsübersicht
    • Online-Schulungen
    Ressourcen
    • Vollversion zum Testen herunterladen
    • Kundenprojekt einreichen
    • Kundenprojekte
    • Online-Handbücher
    Werde auch Du Teil des Dlubal-Teams
    Dlubal Community YouTube Facebook Twitter LinkedIn Pinterest TikTok Instagram
    © 2001-2026 Dlubal Software GmbH | Alle Rechte vorbehalten
    Rechtliche Hinweise
    Über uns
    Sitemap
    Sprache
    • Deutsch
    • English
    • Français
    • Español
    • Português
    • Italiano
    • Česky
    • Polski
    • Pусский
    • 中文(简体)