Community
    登录到您的帐户

    注册成为 Dlubal 软件公司外部网用户,畅享软件资源,独享个性化数据。

    创建账户
    登录即表示您同意Dlubal 使用和销售条件。请参阅我们的数据保护声明、Cookies 声明。
    0
    网店
    联系我们销售团队
    语言
    • Deutsch
    • English
    • Français
    • Español
    • Português
    • Italiano
    • Česky
    • Polski
    • Pусский
    • 中文(简体)
    • 行业
      • 钢筋混凝土结构
      • 预应力混凝土结构
      • 钢结构
      • 木结构
      • 砌体结构
      • 铝合金和轻型结构
      • 建筑物
      • 工业建筑与设施建设
      • 管道
      • 桥梁结构
      • 吊车与吊车梁
      • 塔架/桅杆
      • 玻璃结构
      • 张拉膜结构
      • 索结构与索网结构
      • 层压板和夹心板结构
      • 临时结构
      • 脚手架与台架结构
      • 海洋工程
      • 筒仓与仓储结构
      • 再生能源结构
      • 光伏支架系统与安装结构
      • 船舶结构
      • 输送技术
      • 钻井技术
      • 游泳池和水上乐园
      • 集装箱建筑
      • 钻孔灌注桩
      • 楼梯结构
      • 发电厂
      • 水工钢结构
      • 机械工程
      • 充气膜结构
      应用领域
      • 结构工程
      • 有限元分析(FEA)
      • 风洞模拟与风荷载生成
      • 应力计算
      • 非线性计算
      • 稳定性分析
      • 非线性屈曲分析
      • 翘曲扭转分析
      • 动力和地震分析
      • 非线性动力分析
      • 静力弹塑性分析(Pushover)
      • 结构找形分析和裁剪设计
      • 钢结构节点
      • 基于 BIM 的设计
      • 冷弯型钢
      • 土与结构的相互作用
      • 幕墙结构
      • 基础和土木工程
      • 施工阶段
      • 防火
      规范
      • 欧洲规范 (EC)
      • 德国规范 (DIN)
      • 英国规范(BS EN, BS)
      • 意大利规范 (NTC)
      • 美国规范
      • 加拿大规范 (CSA)
      • 澳大利亚标准 (AS)
      • 瑞士规范 (SIA)
      • 中国规范 (GB, HK)
      • 印度规范 (IS)
      • 墨西哥规范(RCDF, CFE Sismo 15)
      • 俄罗斯规范 (SP)
      • 南非标准 (SANS)
      • 巴西规范 (NBR)
      在线服务
      • Geo-Zone Tool 顶部菜单图标 雪荷载、风速和地震荷载地图
      • 云计算图标 云计算
      • 结构分析百科图标 结构设计百科
      • 钢和木截面的截面属性图标 钢型材与截面的截面属性
      光伏支架的结构设计

      Dlubal Software 帮助您创建和验证任何太阳能安装系统。在单一环境中高效地处理钢、铝和混凝土结构。

      探索工具
      光伏支架结构 光伏支架结构 | 移动版
      Dlubal API

      Dlubal 的新 API 服务 (gRPC) 为您提供了一个基于 Python 和 C# 的结构分析软件灵活接口,可以直接访问整个 Dlubal 产品系列。

      使用 API 开始
      主菜单横幅 API 的背景 主菜单横幅 API 的背景
    • 图标表示有限元分析软件 RFEM 6。 RFEM 6 满足您所有项目需求的有限元分析软件

      RFEM 6 是模块化程序家族的基础,用于定义板、壁、壳和杆结构以及体积和接触元件的结构、材料和作用。

      更多信息
      模块启动图标 模块
      • 附加分析
      • 动力分析
      • 特殊解决方案
      • 设计
      • 连接
      没有边框的 RSTAB 9 图标 RSTAB 9 标志性杆件软件

      使用RSTAB 9,严谨的结构工程师可以使用一款3D杆件软件,它满足现代工程建设的要求,并反映当前的技术水平。

      更多信息
      模块启动图标 模块
      • 附加分析
      • 动力分析
      • 特殊解决方案
      • 设计
      无边框截面 1 图标 RSECTION 1 用户自定义截面计算

      RSECTION 支持结构工程师,通过计算各种截面的型钢特性,并进行后续应力分析。

      更多信息
      RWIND 3 图标无边框 RWIND 3 数值风洞 CFD 软件

      RWIND 3 是一个数字风洞,用于模拟任意建筑几何形状周围的风流并计算其表面的风荷载。

      更多信息
      API 图标 Dlubal API 通向参数化建模和自动化的大门

      新的Dlubal API服务(gRPC)为您提供了一个基于Python和C#的静力学软件灵活接口,直接访问整个Dlubal产品系列。利用无缝且强大的集成,可理想地应用于您的Dlubal软件中,适用于参数化建模和复杂的优化任务。

      了解 API
      API 文档 API 文档
      • 索引
      • 开始使用
      • 应用
      • 模型对象
      • 订阅与价格
      • 示例
      钢节点有限元分析

      使用CBFEM设计和分析钢连接,符合EN 1993‑1‑8和AISC 360标准,完全集成在RFEM 6中,以加快和提高结构工作的准确性。

      了解更多
      钢连接 钢节点
      Dlubal 社区

      该平台提供一个空间用于技术咨询、结构分析和设计的深入讨论、功能建议以及与Dlubal团队和其他用户的直接互动。

      立即注册
      Dlubal 社区主菜单横幅背景 Dlubal 社区主菜单横幅背景
      停产产品
    • 支持
      • 常见问题 (FAQ)
      • 知识库
      • 产品特点
      • 授权
      • 提问
      • 我们的支持团队
      • 提交期望的功能或想法
      • 许可和授权常见问题解答
      • 报告问题或错误
      • 程序更新
      • 程序问题
      • 公式 | 数学很有趣!
      培训
      • RFEM 初学者
      • RSTAB 初学者
      • 在线培训
      • Dlubal 软件培训课程
      • 个别培训
      • 视频
      • B 站视频主页
      • Dlubal 软件线上直播公开课
      • 在线课程
      服务
      • 免费支持/服务
      • 外部网 | 我的账户
      • 服务合同
      • 用于荷载计算的在线荷载查询工具
      • 更新和升级
      • 较早版本的软件
      销售
      • 网店
      • 我们的销售团队
      • 联系销售团队
      • 安排在线产品演示
      • 为什么选择 Dlubal 软件
      AI 支持助理
      • 米娅 – 您的全天候 AI 助手
      • 探索您的 AI 私人助手
      免费支持与服务

      需要帮助吗?访问免费的支持选项,包括全天候人工智能协助、电子邮件支持和网络研讨会。

      了解更多
      免费支持与服务 免费支持与服务
      快速找到答案

      找到有关Dlubal软件的常见问题的快速答案。搜索或筛选数百个常见问题以快速解决问题。

      查看常见问题
      常见问题 (FAQ) 常见问题 | 手机版
    • 最新消息
      • 最新资讯
      • 新的产品功能
      • 订阅新闻简报
      • 新一代产品
      • Dlubal 博客
      培训
      • 在线培训
      • 个人培训
      活动
      • 活动汇总
      • 展会/研讨会
      • 网络课堂
      通过网课深入掌握工程技巧

      加入行业领导者,探索结构工程和软件的解决方案。通过我们的现场课程提升您的技能!

      查看下场网课
      3D FEA Software RFEM 6 | First Steps 菜单横幅图片|新闻网络研讨会|移动版
      释放创新力量

      探索旨在提升您的工程工作流程的尖端工具和增强功能。

      探索新功能
      Explore New Features 菜单横幅图片 | 新闻_产品功能 | 移动版本
    • 完整版下载

      您想体验一下 Dlubal 软件的强大功能吗? 机会就摆在眼前! 使用我们的 90 天免费完整版,您可以全面测试我们的所有程序。

      现在开始试用
      Dlubal 免费专区

      在Dlubal免费区域,您可以访问网络研讨会、文章和软件测试机会——所有内容均免费且在一个地方清晰整合。

      更多信息
      示例
      • 下载结构分析模型(完整列表)
      • 提交结构分析模型
      • 入门示例与练习示例
      • 验算示例
      • 图片概览
      文档
      • 在线手册
      • 产品手册
      参考
      • 用户项目
      • 为什么要提交您的客户项目?
      • 如何提交客户项目?
      • 上传客户项目
      免费下载模型

      探索数以千计的现成结构模型。下载、调整并用作模板,以加速设计流程。

      发现模型
      下载结构分析模型 免费下载模型 | 移动版
      Dlubal 自由区

      随时获得专家帮助。享受免费的 AI 协助、电子邮件支持、在线研讨会,以及针对服务合同专业用户的高级服务。

      获取支持
      免费支持与服务 免费支持与服务 | 手机版
    • 在线学习
      • RFEM 6 初学者入门
      • RFEM 6 学生版
      • 使用 RFEM 6 和 Python 进行编程
      • RFEM 6 与 Rhino & Grasshopper
      • RFEM 6 入门教程
      • 使用 RFEM 5 建模
      • 学生结构分析培训视频
      • Dlubal 软件快速教程
      • RFEM 中的最佳提示和技巧
      • Dlubal 在线培训录像
      • Dlubal 网课录像
      学生与学校
      • 免费面向学生的结构分析软件
      • 申请或延长免费学生版
      • 申请教师版
      • 提交论文
      • 为何提交毕业论文?
      • 使用 Dlubal 结构分析软件完成的毕业论文
      • 为高校优惠提供结构分析软件
      • 索取学校软件套餐
      • 面向高校的免费入门培训
      • 申请培训日期
      知识平台
      • RFEM 初学者
      • 视频
      • 用户使用手册
      • 结构分析百科
      • 知识库
      • 常见问题与解答
      信息娱乐
      • 播客
      • 德儒巴博客
      • 结构分析与设计简介
      RFEM 6 初学者入门

      借助 RFEM 6 开始您的第一步,发现您可以多快进行建模和计算。通过附加组件进行自定义,以获得更多可能性。

      开始使用
      3D FEA Software RFEM 6 | First Steps 菜单横幅图片|新闻网络研讨会|移动版
      面向学生的免费结构分析软件

      全球已有数千名学生受益于Dlubal软件。在整个学习过程中,享受免费访问、培训和专家支持。

      免费获取许可证书
      面向学生的免费结构分析软件 面向学生的免费结构分析软件
    • 关于我们
      • 历史与数据
      • 公司理念
      • 为什么选择 Dlubal 软件?
      • 产品比较
      • 质量政策
      • 公司团队
      联系我们
      • 全球办公地点
      • Dlubal 授权代理商
      参考
      • 用户评论
      • 客户项目
      • 为什么要提交您的客户项目?
      • 验算示例
      • 您的评论
      • 参与的研究项目
      我们的客户

      我们向您介绍使用 Dlubal 软件实现其项目的客户。了解我们的全球客户如何利用先进的静力和动力分析工具,在建筑和工程领域实施创新解决方案。

      查看客户
      合作共赢

      了解世界各地的顶尖工程师如何信任我们的解决方案,以提升他们的项目。

      查看客户项目
      See Our Customers 菜单横幅图片 | 公司_我们的客户_移动端
      认识专家

      我们的专职工程师随时随地为您提供建模、设计和技术挑战方面的帮助。

      联系支持
      Our Team 菜单横幅图片 | 公司_我们的团队 | Mobile 版本
    • 职业生涯
      • 职位
      • 团队
      • 员工博客
      • 洞察
      职位
      • 所有职位空缺
      • 产品开发
      • 客户支持
      • 销售
      • 市场营销
      • 软件开发
      • 行政管理
      • 实习生
      • 其他
      团队
      • 产品开发
      • 客户服务
      • 销售
      • 市场营销
      • 软件开发
      • 管理
      为什么选择 Dlubal?
      • 员工福利
      与我们共创未来

      揭示我们的团队如何塑造工程的未来。体验创新、成长和激动人心的挑战。

      Dlubal 职业生涯 菜单横幅图| Dlubal 的职业机会 - 移动端
      寻找理想工作

      加入工程软件的全球领导者,将您的职业生涯提升到新的高度。

      查看职位空缺
      All Open Positions 菜单横幅图片 | 移动端开放职位
    • 网店
    主要产品
    图标表示有限元分析软件 RFEM 6。
    RFEM 6
    没有边框的 RSTAB 9 图标
    RSTAB 9
    RWIND 3 图标无边框
    RWIND 3
    无边框截面 1 图标
    RSECTION
    在线服务
    Geo-Zone Tool 图标
    在线荷载查询工具
    截面属性
    截面属性
    API 图标
    API
    云计算图标
    云计算
    下载模型
    可下载模型
    Dlubal 社区图标
    Dlubal 社区
    知识库文章图标
    知识库
    在线网课
    网课
    登录到您的帐户

    注册成为 Dlubal 软件公司外部网用户,畅享软件资源,独享个性化数据。

    登录 创建账户
    90天免费试用
    登录到您的帐户

    注册成为 Dlubal 软件公司外部网用户,畅享软件资源,独享个性化数据。

    登录 创建账户
    • 产品
    • 有限元分析(FEA)
    • RFEM 6 模块
    • 设计
    • RFEM 6 玻璃设计
    RFEM 6 图标 | Dlubal Software 玻璃结构设计模块
    在线手册
    • RFEM 6 用户手册
    • RFEM 6 入门教程
    • RFEM 6 / RSTAB 9 | 第一步
    }
    calculator icon
    价格
    Glass Design
    RFEM 6 Add-on
    • Glass Design
    • Add-on

    Glass Design
    RFEM 6 Add-on

    使用 RFEM 6 插件在玻璃工程中解锁一个全新的精度和效率水平。这个强大的工具简化了从单一面板到复杂层压系统的玻璃结构尺寸设计,确保您可以轻松应对任何设计挑战。

    借助一个直观的界面以便轻松输入和可视化层结构,外加符合最新标准的自动应力计算,它为建筑师、工程师和设计师而设计。

    在保持结构完整性的同时,实现您的创意愿景!

    图标 (Download Icon)。 Download the Trial Version Now
    显示玻璃幕墙和楼梯的图片,带有RFEM 6界面 位于美国亚利桑那州塞多纳的别墅“月亮门”(Moongate)中的悬浮玻璃楼梯
    Subnavigation
    01
    RFEM 6 玻璃设计

    提升玻璃工程

    RFEM模块革新了玻璃结构的设计与尺寸测量。无论是简单的玻璃面板还是复杂的夹层玻璃系统,这款直观的工具可以无缝集成到您的工作流程中,确保精准与高效。

    该模块具备符合行业标准的功能,轻松验证结构完整性,让您在设计中更具信心。

    激活 RFEM 6 的玻璃结构设计模块后出现的可以调整玻璃层构造厚度的对话框
    RFEM 6 对话框通过玻璃设计插件显示调整玻璃层厚的控件
    客户评论图标

    听听我们的客户对 Dlubal 产品的评价!

    支座图标

    联系在线产品演示,体验德儒巴软件!

    图标 (Download Icon)。

    免费试用完整版90天

    开启玻璃设计附加模块的关键功能

    体验尖端工具,简化玻璃构件设计,提高精度,助力轻松创造出色设计。

    • 自动记录荷载系数

      自动捕捉不同玻璃结构的荷载持续时间系数,确保满足设计特定需求的准确应力计算。

    • 多功能玻璃应用

      从单片玻璃到复杂的夹层结构,此附加模块适用于各种玻璃设计校核,为建筑师和工程师提供了灵活性。

    • 全面的验证输出

      生成详细的输出,包括每个玻璃结构的验算公式,提供透明度并最大限度减少设计错误。

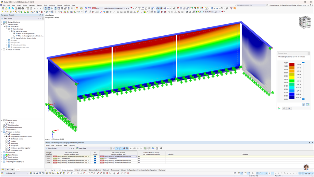
    展示了使用玻璃结构设计模块对平面和曲面玻璃面板进行荷载分析的结果。
    通过曲面玻璃板呈现 RFEM 先进的自由曲面几何建模模块
    玻璃幕墙设计的 RFEM 6 模型输出结果

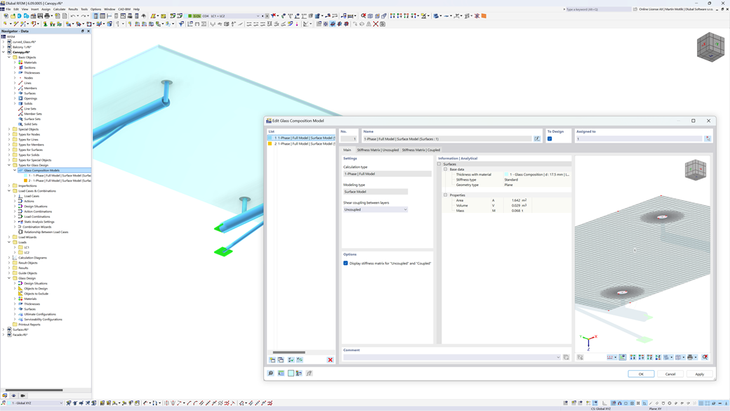
    发现玻璃组合模型

    玻璃组合模型允许您精确定义玻璃设计的层结构。您可以指定不同的层,如玻璃或薄膜,以满足项目要求。

    当使用具有玻璃组合的表面时,会自动生成“玻璃组合模型”,提供额外的自定义选项。例如,您可以决定是否启用层之间的剪切耦合或将其置于非耦合状态,这为设计玻璃结构的机械行为提供了灵活性。

    了解更多
    RFEM 6 模块中显示带有点支撑的玻璃结构模型的对话框界面
    设计附加模块中编辑玻璃组合模型对话框的界面

    基于国际规范的玻璃设计

    使用玻璃设计附加模块,您可以根据 ASTM E1300 和 DIN 18008 执行单片或夹层玻璃的结构分析和设计,或者不依赖任何特定标准。

    夹层玻璃是一个典型的例子,它在结合结构和美学要求的结构项目中使用。与传统玻璃相比,它提供了增强的稳定性和改进的失效行为。

    了解更多
    RFEM 中的夹层玻璃栏杆模型,展示设计规范的结构分析。
    使用玻璃结构设计模块在 RFEM 6 中进行夹层玻璃栏杆分析

    探索玻璃设计的主要优势

    基于 RFEM 5 的可靠功能,RFEM 6 的玻璃设计附加模块提供了增强的应力计算、平板和曲面玻璃的支持以及高级可视化工具——提供了现代玻璃工程的综合解决方案。

    深蓝色矢量对勾图标,表示验证或批准状态。

    自动化

    自动记录每个荷载工况的荷载持续时间系数,确保根据DIN 18008标准进行精确的应力计算。

    深蓝色矢量对勾图标,表示验证或批准状态。

    夹层玻璃

    允许对单片玻璃和夹层玻璃板进行尺寸测量,以满足各种项目需求。

    深蓝色矢量对勾图标,表示验证或批准状态。

    双重验算

    提供计算有或没有剪力连接的层压板的可能性,同时对这两种情况进行验证。

    深蓝色矢量对勾图标,表示验证或批准状态。

    平面与曲面玻璃

    支持平板及曲面玻璃板的设计和尺寸计算,能够进行先进的玻璃结构设计。

    深蓝色矢量对勾图标,表示验证或批准状态。

    层视图

    直接在横截面中可视化玻璃层,使复杂的层合结构更易于评估和调整。

    深蓝色矢量对勾图标,表示验证或批准状态。

    应力验证

    提供无需应用标准即可进行应力验证的选项,为定制计算提供灵活性。

    准备好改变您的玻璃设计了吗?

    RFEM 6 加强模块为您提供尖端工具,不仅简化工作流程,还显著提升设计能力。 加入已经体验过我们先进设计解决方案优势的专业人士行列。

    不要错过—立即注册免费试用!

    完整版试用版下载

    网店

    在线配置您的个性化套餐,并了解所有价格!

    • RFEM 6 软件家族
    • RSTAB 9 软件家族
    前往网上商店

    计算价格

    2,070.00 USD
    +0.00 USD
    RFEM 6 中的玻璃幕墙模型
    总金额 2,070.00 USD
    结构分析与设计软件
    Dlubal Software (Shanghai) Co., Ltd.

    Building C, No. 555, Dongchuan Road
    Minhang District
    200240 上海
    中国

    (+86)18389356559 [email protected]
    Dlubal Software GmbH

    Am Zellweg 2
    93464 Tiefenbach
    德国

    +49 9673 9203-0 [email protected]
    解决方案
    • 钢筋混凝土结构
    • 钢结构
    • 木结构
    • 钢结构节点
    产品
    • RFEM 6
    • RSTAB 9
    • RSECTION 1
    • RWIND 3
    支持
    • 常见问题 (FAQ)
    • 提问
    • 用于荷载计算的在线荷载查询工具
    • 联系销售团队
    新闻
    • 订阅新闻简报
    • 最新资讯
    • 活动汇总
    • 在线培训
    资源
    • 下载完整版试用
    • 上传客户项目
    • 客户项目
    • 在线手册
    加入Dlubal
    Dlubal 社区 YouTube 脸书 Xing Pinterest TikTok Instagram 微信公众号 哔哩哔哩
    © 2001-2026 Dlubal 软件有限责任公司 | 版权所有
    法律声明
    关于我们
    网站地图
    语言
    • Deutsch
    • English
    • Français
    • Español
    • Português
    • Italiano
    • Česky
    • Polski
    • Pусский
    • 中文(简体)