Community
    Přihlásit se ke svému účtu

    Zaregistrujte se do extranetu Dlubal, abyste získali většinu softwaru a měli exkluzivní přístup k vašim osobním údajům.

    Vytvořit účet
    Přihlášením vyjadřujete souhlas se Všeobecnými obchodními podmínkami společnosti Dlubal Software. Přečtěte si prosím naše Prohlášení o ochraně osobních údajů a naše Prohlášení o používání cookies.
    0
    E-shop
    Kontaktovat prodejní tým
    Jazyk
    • Deutsch
    • English
    • Français
    • Español
    • Português
    • Italiano
    • Česky
    • Polski
    • Pусский
    • 中文(简体)
    • Odvětví
      • Železobetonové konstrukce
      • Předpjaté betonové konstrukce
      • Ocelové konstrukce
      • Dřevěné konstrukce
      • Zděné konstrukce
      • Hliníkové a lehké konstrukce
      • Budovy
      • Průmyslové konstrukce a zařízení
      • Potrubní systémy
      • Mostní konstrukce
      • Jeřáby a jeřábové dráhy
      • Věže a stožáry
      • Skleněné konstrukce
      • Membránové a textilní konstrukce
      • Lanové a napínací konstrukce
      • Laminátové a sendvičové konstrukce
      • Dočasné stavby
      • Lešenářské a regálové konstrukce
      • Příbřežní konstrukce
      • Sila, vodojemy a zásobní nádrže
      • Stavby pro získávání obnovitelných zdrojů energie
      • Solární konstrukce a montážní systémy
      • Lodní konstrukce a plovoucí tělesa
      • Dopravníkové konstrukce
      • Vrtací konstrukce
      • Bazény, aquaparky a koupaliště
      • Kontejnerové stavby
      • Vrtané piloty
      • Schodišťové konstrukce
      • Elektrárny
      • Ocelové vodní stavby
      • Strojní konstrukce
      • Pneumatické konstrukce
      Oblasti použití
      • Statika konstrukcí
      • Výpočty metodou konečných prvků (MKP)
      • Simulace větru a generování zatížení větrem
      • Analýza napětí
      • Nelineární výpočty
      • Posouzení stability
      • Nelineární analýza boulení
      • Analýza vázaného kroucení
      • Dynamická a seizmická analýza
      • Nelineární dynamika
      • Pushover analýza
      • Form-finding a střihové vzory
      • Ocelové přípoje
      • Projektování metodou BIM
      • Profily tvarované za studena
      • Interakce konstrukce s podložím
      • Statika fasádních systémů
      • Základy a základové konstrukce
      • Fáze výstavby
      • Požární odolnost
      Normy
      • Eurokódy (EC)
      • Německé normy (DIN)
      • Britské normy (BS EN, BS)
      • Italské normy (NTC)
      • Americké normy
      • Kanadské normy (CSA)
      • Australské normy (AS)
      • Švýcarské normy (SIA)
      • Čínské normy (GB, HK)
      • Indické normy (IS)
      • Mexické normy (RCDF, CFE Sismo 15)
      • Ruské normy (SP)
      • Jižněafrické normy (SANS)
      • Brazilské normy (NBR)
      Online služby
      • Nástroj pro stanovení oblastí zatížení – ikona horního menu Mapy zatížení sněhem, rychlosti větru a seizmického zatížení
      • Ikona pro výpočet v cloudu Výpočty v cloudu
      • Ikona Statická analýza Wiki Wiki pro statiku
      • Ikona Průřezové charakteristiky ocelových a dřevěných průřezů Průřezové charakteristiky ocelových průřezů
      Statický výpočet konstrukce pro solární systémy

      Dlubal Software vám pomáhá vytvářet a ověřovat různé solární montážní systémy. Pracujte efektivně s ocelovými, hliníkovými a betonovými konstrukcemi v jediné aplikaci.

      Prozkoumat nástroje
      Solární konstrukce Solární konstrukce | Mobilní verze
      Dlubal API

      Nová Dlubal API služba (gRPC) vám poskytuje flexibilní rozhraní pro software pro statickou analýzu založený na Pythonu a C# s přímým přístupem ke kompletnímu sortimentu produktů Dlubal.

      Začněte s API
      Pozadí pro hlavní menu banneru API Pozadí pro hlavní menu banneru API
    • Ikona reprezentující RFEM 6, softwarovou aplikaci pro výpočty pomocí metody konečných prvků. RFEM 6 Jediný program pro statické výpočty, který potřebujete

      RFEM 6 slouží jako základ modulární rodiny programů a používá se k definování konstrukcí, materiálů a účinků pro deskové, stěnové, skořepinové a nosníkové konstrukce, jakož i pro tělesa a kontaktní prvky.

      Více informací
      Ikona přepnutí addonu Addony
      • Doplňkové analýzy
      • Dynamická analýza
      • Speciální řešení
      • Dimenzování
      • Přípoje
      Ikona programu RSTAB 9 bez ohraničení RSTAB 9 Ikonický program pro rámové a příhradové konstrukce

      RSTAB 9 je výkonný program pro analýzu 3D prutových konstrukcí, který statikům pomáhá vyhovět požadavkům moderního stavebního inženýrství a odráží nejnovější trendy v oboru.

      Více informací
      Ikona přepnutí addonu Addony
      • Doplňková analýza
      • Dynamická analýza
      • Speciální řešení
      • Navrhování
      Ikona RSECTION 1 bez ohraničení RSECTION 1 Výpočty uživatelských průřezů

      RSECTION podporuje stavební inženýry tím, že určuje průřezové charakteristiky pro širokou škálu průřezů a umožňuje následnou analýzu napětí.

      Více informací
      Ikona RWIND 3 bez ohraničení RWIND 3 CFD software pro digitální větrné tunely

      RWIND 3 je digitální větrný tunel pro simulaci proudění větru kolem libovolných geometrických tvarů budov a pro výpočet větrných zatížení na jejich povrchy.

      Více informací
      Ikona API Dlubal API Vaše brána do parametrického modelování a automatizace

      Nová Dlubal API služba (gRPC) vám nabízí flexibilní rozhraní pro statický software na bázi Pythonu a C#, s přímým přístupem k celé škále produktů Dlubal. Využijte plynulou a výkonnou integraci do vašeho Dlubal softwaru – ideální pro parametrické modelování a komplexní optimalizační úlohy.

      Objevte API
      Dokumentace API Dokumentace API
      • Index
      • Začínáme
      • Aplikace
      • Objekty modelu
      • Předplatné a ceny
      • Příklady
      MKP pro ocelové spoje

      Navrhujte a analyzujte ocelové spoje pomocí CBFEM, v souladu s EN 1993‑1‑8 a AISC 360, plně integrované v programu RFEM 6 pro rychlejší a přesnější konstrukční pracovní postupy.

      Více informací
      Ocelové spoje Ocelové spoje
      Nástroj Geo-zóny

      Online služba Dlubal poskytuje mapy oblastí pro rychlé stanovení sněhových zatížení, rychlostí větru a seizmických údajů.

      Kontrolovat zatížení zón
      Nástroj Geo-zone vizuálně zobrazuje mapy sněhu, větru a seizmické mapy s ilustracemi pro posouzení zatížení prostředím. Ilustrace map geo-zón sněhu, větru a seizmické aktivity v mobilní verzi zobrazující různé regiony a data.
      Starší produkty
    • Podpora
      • Často kladené dotazy (FAQ)
      • Databáze znalostí
      • Funkce programů
      • Licencování
      • Položit individuální dotaz
      • Náš tým technické podpory
      • Navrhnout novou funkci programu nebo vlastní nápad
      • Řešení problémů s licencováním & autorizací
      • Nahlásit problém nebo chybu
      • Aktualizace programu
      • Problémy v programu
      • Vzorce | Matematika je zábava!
      Školení
      • První kroky s programem RFEM
      • První kroky s programem RSTAB
      • Online školení
      • Školení ve firmě Dlubal
      • Individuální školení
      • Videa
      • E-learningová videa
      • Webináře – Informace a vzdělávání online
      • Online kurzy
      Servis
      • Bezplatná podpora / servis
      • Extranet | Můj účet
      • Servisní smlouva
      • Geo-Zone Tool pro stanovení zatížení
      • Aktualizace a upgrady
      • Starší verze programů
      Prodej
      • E-shop
      • Náš obchodní tým
      • Kontaktovat obchodní oddělení
      • Domluvte si online prezentaci
      • Proč Dlubal Software
      Asistentka podpory s využitím AI
      • Mia – Vaše nonstop AI asistentka
      • Seznamte se se svou osobní AI asistentkou
      Bezplatná podpora a servis

      Potřebujete pomoc? Využijte bezplatné možnosti podpory, včetně 24/7 AI asistence, e-mailové podpory a webinářů.

      Další informace
      Bezplatná podpora a servis Bezplatná podpora a servis
      Rychle najít odpovědi

      Najděte rychlé odpovědi na časté otázky týkající se softwaru Dlubal. Vyhledejte nebo filtrujte stovky často kladených dotazů a vyřešte svůj problém během chvilky.

      Zobrazit FAQ
      Často kladené dotazy (FAQ) FAQ | Mobilní verze
    • Novinky
      • Aktuální novinky
      • Nové funkce v produktech
      • Přihlásit se k odběru novinek
      • Nové programy
      • Dlubal blog
      Školení
      • Online školení
      • Individuální školení
      Události
      • Přehled událostí
      • Veletrhy/Semináře
      • Webinář
      Ovládněte statiku pomocí webinářů

      Připojte se ke špičkám v oboru a objevte řešení v oblasti stavebního inženýrství a softwaru. Rozšiřte své dovednosti díky našim přednáškám naživo!

      Sledujte další webináře
      3D FEA Software RFEM 6 | First Steps Obrázek v záhlaví nabídky | Novinky Webináře | Mobilní verze
      Využijte sílu inovací

      Objevte nejmodernější nástroje a vylepšení pro efektivnější práci v oblasti inženýrství.

      Prozkoumejte nové funkce
      Prozkoumejte nové funkce Obrázek banneru nabídky | Novinky_Vlastnosti produktu | Mobilní verze
    • Stáhnout plnou verzi

      Chcete si vyzkoušet sílu programů Dlubal? Je to vaše příležitost! S bezplatnou 90denní plnou verzí si můžete všechny naše programy plně otestovat.

      Spustit zkušební verzi nyní
      Bezplatná zóna Dlubal

      V bezplatné zóně Dlubal máte přístup k webinářům, článkům a možnostem vyzkoušení softwaru – vše zdarma a přehledně na jednom místě.

      Více informací
      Příklady
      • Statické modely ke stažení
      • Poskytnout statický model
      • Úvodní příklady a tutoriály
      • Verifikační příklady
      • Přehled obrázků
      Dokumenty
      • Online manuály
      • Manuály
      • Letáky, brožury a certifikáty
      Reference
      • Projekty zákazníků
      • Proč u nás zveřejnit svůj projekt?
      • Jak mohu postoupit svůj projekt ke zveřejnění?
      • Zveřejnit projekt
      Modely ke stažení zdarma

      Prozkoumejte tisíce hotových konstrukčních modelů. Stáhněte je, přizpůsobte si je a použijte jako šablony, které urychlí váš proces navrhování.

      Objevte modely
      Statické modely ke stažení Bezplatné modely ke stažení | Mobilní verze
      Bezplatná zóna Dlubal

      Získejte odbornou pomoc, kdykoli ji potřebujete. Využijte bezplatnou podporu pomocí umělé inteligence, e-mailovou podporu, webináře naživo a prémiové služby pro uživatele Servisní smlouvy Pro.

      Získejte podporu
      Bezplatná podpora a servis Bezplatná podpora a servis | Mobilní verze
    • E-learning
      • RFEM 6 pro začátečníky
      • RFEM 6 pro studenty
      • Programování v programu RFEM 6 a Python
      • RFEM 6 s programem Rhino & Grasshopper
      • RFEM 5 pro začátečníky
      • Modelování s programem RFEM 5
      • Videolekce statiky pro studenty
      • Krátké tutoriály k programům Dlubal
      • Nejlepší tipy a triky v programu RFEM
      • Záznamy online Dlubal školení
      • Záznamy Dlubal webinářů
      Studenti a školy
      • Programy pro statické výpočty studentům zdarma
      • Vyžádání nebo prodloužení studentské verze zdarma
      • Žádost o bezplatnou verzi pro pedagogy
      • Zveřejnit diplomovou práci
      • Proč u nás zveřejnit svou diplomovou práci?
      • Závěrečné práce s programem Dlubal Software
      • Software pro statiku školám zdarma
      • Vyžádat nabídku
      • Úvodní školení pro vysoké školy zdarma
      • Zažádat o termín školení
      Platforma znalostí
      • První kroky s programem RFEM
      • Videa
      • Online manuály
      • Wiki pro statiku
      • Databáze znalostí
      • Často kladené dotazy (FAQ)
      Infotainment
      • Podcast
      • Dlubal blog
      • Úvod do statické analýzy
      První kroky s programem RFEM 6

      Udělejte své první kroky s RFEM 6 a zjistěte, jak rychle můžete modelovat a počítat. Přizpůsobte si ho přidáním modulů pro ještě více možností.

      Začít
      3D FEA Software RFEM 6 | First Steps Obrázek v záhlaví nabídky | Novinky Webináře | Mobilní verze
      Programy pro statickou analýzu pro studenty zdarma

      Tisíce studentů po celém světě již těží z Dlubal Software. Využívejte bezplatný přístup, školení a odbornou podporu po celou dobu svých studií.

      Získat bezplatnou licenci
      Software pro statické výpočty zdarma pro studenty Software pro statické výpočty pro studenty zdarma
    • O společnosti
      • Historie a čísla
      • Filozofie naší společnosti
      • Proč Dlubal Software?
      • Srovnání produktů
      • Politika kvality
      • Náš tým
      Kontakt
      • Pobočky Dlubal po celém světě
      • Autorizovaní distributoři produktů Dlubal
      Reference
      • Recenze uživatelů
      • Projekty zákazníků
      • Případové studie
      • Proč u nás zveřejnit svůj projekt?
      • Verifikační příklady
      • Vaše recenze
      • Účast na výzkumných projektech
      Naši zákazníci

      Představujeme naše zákazníky, kteří realizují své projekty s Dlubal Software. Zjistěte, jak naši zákazníci po celém světě implementují inovativní řešení ve stavebnictví a inženýrství pomocí pokročilých nástrojů pro statické a dynamické analýzy.

      Podívejte se na naše zákazníky
      Budujme úspěch společně

      Zjistěte, jak špičkoví inženýři z celého světa důvěřují našim řešením a spolupracují s námi na zdokonalování svých projektů.

      Podívejte se na naše zákazníky
      Zobrazit naše zákazníky Obrázek v záhlaví nabídky | Společnost_Naši zákazníci_Mobilní zařízení
      Sejděte se s odborníky

      Naši specializovaní inženýři jsou vám k dispozici, aby vám pomohli s modelováním, posouzením a technickými výzvami – kdykoli a kdekoli.

      Spojte se s podporou
      Náš tým Obrázek v záhlaví nabidky | Společnost_Náš tým | Mobilní verze
    • Kariéra
      • Pracovní nabídky
      • Týmy
      • Blog zaměstnanců
      • Postřehy
      Pracovní nabídky
      • Všechny pracovní nabídky
      • Vývoj produktů
      • Zákaznická podpora
      • Prodej
      • Marketing
      • Vývoj softwaru
      • Administrativa
      • Stážisté
      • Ostatní
      Týmy
      • Vývoj produktů
      • Zákaznický servis
      • Obchod
      • Marketing
      • Vývoj softwaru
      • Administrativa
      Proč Dlubal?
      • Firemní kultura
      • Zaměstnanecké výhody
      Budujte svou budoucnost s námi

      Zjistěte, jak náš tým utváří budoucnost stavebnictví. Zažijte inovace, růst a zajímavé výzvy.

      Kariéra ve společnosti Dlubal Obrázek v záhlaví nabídky | Kariéra ve společnosti Dlubal Mobile
      Najděte svou vysněnou práci

      Přidejte se k přednímu světovému výrobci softwaru pro statické výpočty a posuňte svou kariéru na novou úroveň.

      Prohlédněte si aktuální nabídky práce
      Všechny pracovní nabídky Obrázek banneru nabídky | Volná pracovní místa Mobilní zařízení
    • E-shop
    Hlavní produkty
    Ikona reprezentující RFEM 6, softwarovou aplikaci pro výpočty pomocí metody konečných prvků.
    RFEM 6
    Ikona programu RSTAB 9 bez ohraničení
    RSTAB 9
    Ikona RWIND 3 bez ohraničení
    RWIND 3
    Ikona RSECTION 1 bez ohraničení
    RSECTION
    Online služby
    Ikona nástroje pro stanovení oblastí zatížení
    Nástroj pro stanovení oblastí zatížení
    Průřezové charakteristiky
    Průřezové charakteristiky
    Ikona API
    API
    Ikona výpočtu v cloudu
    Výpočty v cloudu
    Modely ke stažení
    Modely ke stažení
    Ikona komunity Dlubal
    Komunita Dlubal
    Ikona článků databáze znalostí
    Databáze znalostí
    Online webináře
    Webináře
    Přihlásit se ke svému účtu

    Zaregistrujte se do extranetu Dlubal, abyste získali většinu softwaru a měli exkluzivní přístup k vašim osobním údajům.

    Přihlásit se Vytvořit účet
    Trial verze 90 dní zdarma
    Přihlásit se ke svému účtu

    Zaregistrujte se do extranetu Dlubal, abyste získali většinu softwaru a měli exkluzivní přístup k vašim osobním údajům.

    Přihlásit se Vytvořit účet
    • Produkty
    • Metoda konečných prvků (MKP)
    • Addony pro RFEM 6
    • Dimenzování
    • Posouzení skleněných konstrukcí pro RFEM 6
    Ikona RFEM 6 | Dlubal Software Addon Posouzení skleněných konstrukcí
    Online manuály
    • Manuál RFEM 6
    • Tutoriál pro RFEM 6
    • RFEM 6 / RSTAB 9 | Začínáme
    }
    calculator icon
    Ceny
    Navrhování skleněných konstrukcí
    Addon programu RFEM 6
    • Navrhování skleněných konstrukcí
    • addon

    Navrhování skleněných konstrukcí
    Addon programu RFEM 6

    Odemkněte novou úroveň přesnosti a účinnosti ve sklářském inženýrství s addonem programu RFEM 6. Tento výkonný nástroj zjednodušuje kótování skleněných konstrukcí, od jednotlivých panelů až po složité laminátové systémy, a zajišťuje, že snadno zvládnete jakýkoli návrh.

    Díky intuitivnímu rozhraní pro snadný vstup a vizualizaci vrstevnatých konstrukcí a automatizovaným výpočtům napětí podle nejnovějších norem je tento modul navržen pro architekty, inženýry i projektanty.

    Realizujte své kreativní vize při zachování integrity konstrukce!

    Ikona pro stažení Stáhněte si zkušební verzi nyní
    Posuvný obrázek zobrazující skleněnou fasádu a schodiště s rozhraním RFEM 6. Zavěšené skleněné schodiště v rezidenci Moongate v Sedoně, Arizona, USA (© SWABACK pllc)
    Subnavigation
    01
    Posouzení skleněných konstrukcí pro RFEM 6

    Zlepšete svůj návrh skleněných konstrukcí

    Addon programu RFEM přináší revoluci v návrhu a posouzení skleněných konstrukcí. Ať už pracujete s tabulemi z jednoduchého skla nebo složitými systémy z vrstveného skla, tento intuitivní nástroj se hladce začlení do vašeho pracovního postupu a zajistí vám přesnost a efektivitu.

    Díky funkcím, které odpovídají průmyslovým normám, tento addon vám umožní bez námahy ověřit integritu konstrukce a umožní vám posouvat hranice při svých návrzích.

    Dialog programu RFEM s prvky pro úpravu tloušťky vrstev skla v addonu Posouzení skleněných konstrukcí
    Dialog programu RFEM 6 s prvky pro úpravu tloušťky skleněné vrstvy pomocí addonu Posouzení skleněných konstrukcí
    Ikona hodnocení zákazníků

    Zjistěte, co říkají naši zákazníci o produktech Dlubal!

    Ikona podpory

    Vyzkoušejte si Dlubal naživo a sjednejte si online demo!

    Ikona ke stažení

    Vyzkoušejte si plnou verzi zdarma po dobu 90 dní

    Odhalte klíčové funkce addonu Posouzení skleněných konstrukcí

    Vyzkoušejte špičkové nástroje, které usnadňují návrh skleněných konstrukcí, zvyšují přesnost a umožňují vám bez námahy vytvářet působivé a spolehlivé návrhy.

    • Automatické zohlednění součinitele zatížení

      Automatické zohlednění součinitelů zatížení pro různé skleněné konstrukce zajišťuje přesné výpočty napětí, které splňují specifické nároky vašeho návrhu.

    • Mnohostranné použití

      Tento addon pokrývá různá posouzení od tabulí z jednoduchého skla po složité konstrukce z vrstveného skla a poskytuje architektům i statikům flexibilitu.

    • Komplexní výsledky posouzení

      Generujte podrobný výstup, včetně vzorců pro posouzení každé skleněné konstrukce pro zajištění transparentnosti a omezení výpočetních chyb.

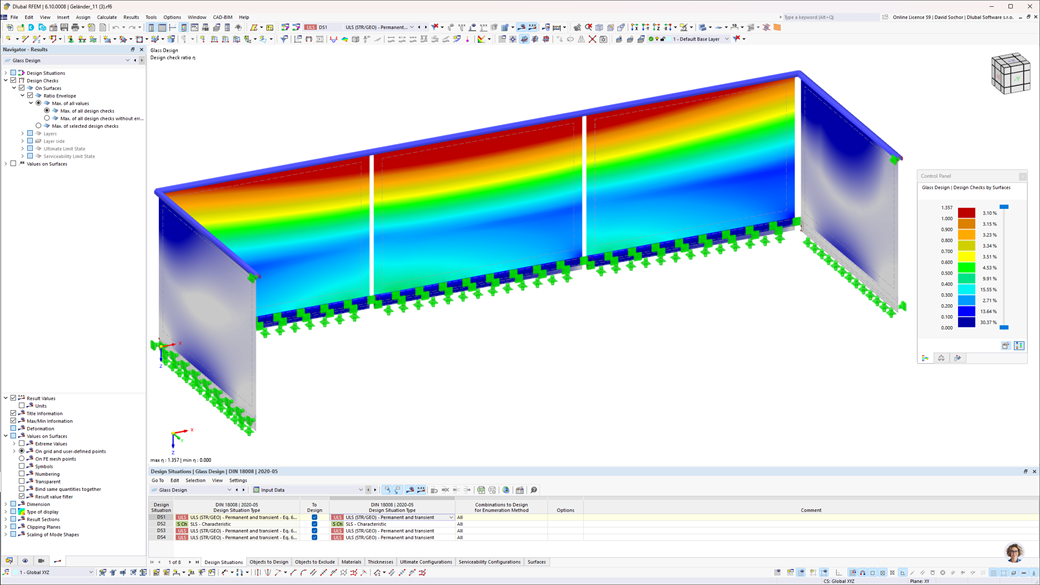
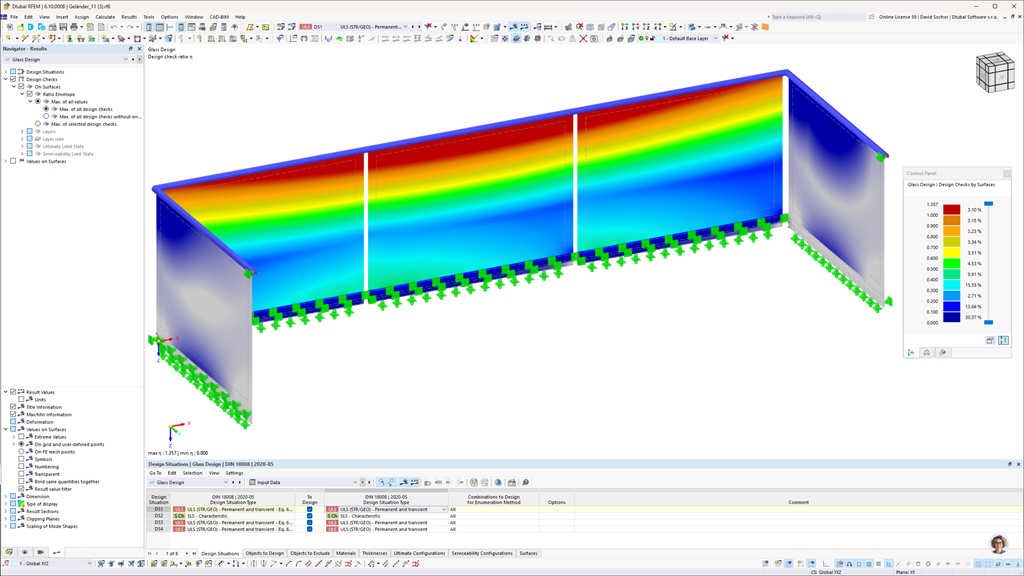
    Ploché a zakřivené skleněné plochy zobrazující výsledky analýzy zatížení pomocí specializovaného modulu pro navrhování skla.
    Zakřivená skleněná plocha demonstrující pokročilé modelování volných tvarů v addonu programu RFEM 6.
    Tisk výstupu modelu RFEM 6 pro návrh skleněné fasády s detaily analýzy v modulu

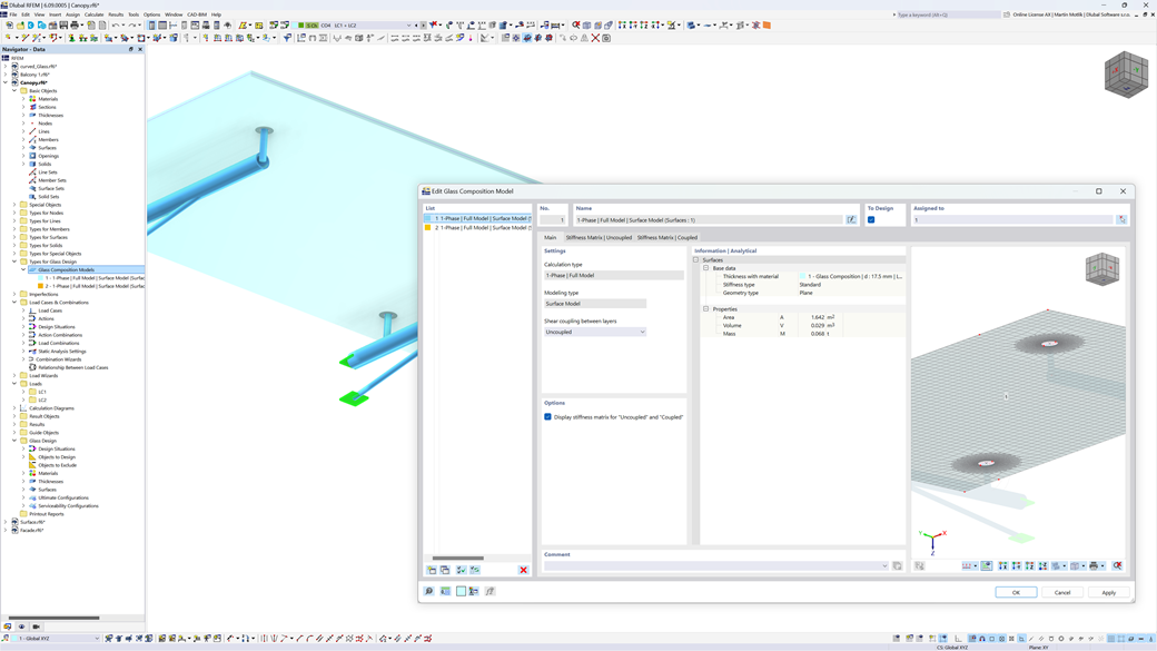
    Pracujte s modelem skladby skla

    Model skladby skla vám umožňuje přesně zadat skladbu vrstev u vaší skleněné konstrukce. V souladu s projektovými požadavky můžete zadávat specifické údaje u různých vrstev, jako například, zda se jedná o sklo nebo fólii.

    Pokud se použije plocha se skladbou skla, automaticky se generuje "Model skladby skla" s možností dalších úprav. Můžete se například rozhodnout, zda zadat smykové spřažení mezi vrstvami či nikoli. Při posouzení mechanického chování vaší skleněné konstrukce tak máte plnou flexibilitu.

    Zjistit více
    Dialog pro zadání modelu skladby skleněné konstrukce s bodovými podporami v addonu programu RFEM 6
    Dialog pro úpravu modelu skladby skla v addonu pro posouzení

    Posouzení skleněných konstrukcí podle mezinárodních norem

    S addonem Posouzení skleněných konstrukcí můžete provádět analýzu konstrukce a návrh jednoduchého nebo vrstveného skla podle norem ASTM E1300 a DIN 18008 nebo bez použití konkrétní normy.

    Vrstvené sklo je typickým příkladem použití skla v konstrukčních projektech, které kombinují konstrukční a estetické požadavky. Ve srovnání s běžným sklem nabízí zvýšenou stabilitu a lepší chování při neúčinnosti.

    Další informace
    Podrobný model vrstveného skleněného zábradlí v programu RFEM ilustrující statickou analýzu pro návrhové normy.
    Analýza vrstveného skleněného zábradlí v programu RFEM 6 s add-onem Posouzení skleněných konstrukcí

    Poznejte hlavní výhody navrhování skleněných konstrukcí

    Addon programu RFEM 6 pro návrh skleněných konstrukcí, který vychází z osvědčené funkčnosti programu RFEM 5, nabízí vylepšené výpočty napětí, podporu plochých a zakřivených skel a pokročilé vizualizační nástroje.

    Tmavě modrá ikona pro kontrolu vektoru zaškrtnutí, která podporuje stav ověření nebo schválení.

    Automatizace

    Automaticky zaznamenává koeficienty trvání zatížení pro každý zátěžový případ, zajišťuje přesné výpočty napětí podle normy DIN 18008.

    Tmavě modrá ikona pro kontrolu vektoru zaškrtnutí, která podporuje stav ověření nebo schválení.

    Laminované sklo

    Umožňuje dimenzovat jak jednotlivé skleněné tabule, tak vrstvené skleněné panely, aby vyhověl různým potřebám projektu.

    Tmavě modrá ikona pro kontrolu vektoru zaškrtnutí, která podporuje stav ověření nebo schválení.

    Dvojité ověření

    Nabízí možnost výpočtu laminátů s nebo bez smykového spojení spolu se současným ověřením obou situací.

    Tmavě modrá ikona pro kontrolu vektoru zaškrtnutí, která podporuje stav ověření nebo schválení.

    Plochá a zakřivená skla

    Podporuje návrh a dimenzování plochých i zakřivených skleněných panelů, což umožňuje pokročilý návrh skleněných konstrukcí.

    Tmavě modrá ikona pro kontrolu vektoru zaškrtnutí, která podporuje stav ověření nebo schválení.

    Vizualizace vrstev

    Vizualizuje skleněné vrstvy přímo v průřezu, což usnadňuje posouzení a úpravu složitých laminátových struktur.

    Tmavě modrá ikona pro kontrolu vektoru zaškrtnutí, která podporuje stav ověření nebo schválení.

    Posouzení napětí

    Nabízí možnost provést ověření napětí i bez použití normy, což poskytuje flexibilitu pro přizpůsobené výpočty.

    Jste připraveni zásadně přeměnit svůj návrh skleněných konstrukcí?

    V tomto addonu pro RFEM 6 získáte nejmodernější nástroje, které nejen zracionalizují vaše pracovní postupy, ale také výrazně zlepší vaše možnosti v oblasti návrhu. Připojte se k rostoucí komunitě profesionálů, kteří již poznali výhody našich pokročilých řešení.

    Neváhejte a zaregistrujte se ještě dnes pro obdržení bezplatné zkušební verze!

    Stáhnout plnou zkušební verzi

    E-shop

    Sestavte si svůj individuální balíček programů! Veškeré ceny najdete v online přehledu.

    • Rodina RFEM 6
    • Rodina RSTAB 9
    Přejít do e-shopu

    Spočítejte si cenu

    2 070,00 USD
    +110,00 USD
    Model skleněné fasády v programu RFEM 6
    Celková částka 2 180,00 USD
    Software pro navrhování a statické výpočty konstrukcí
    Dlubal Software s.r.o.

    Anglická 28
    120 00 Praha
    Česká republika

    +420 227 203 203 [email protected]
    Dlubal Software GmbH

    Am Zellweg 2
    93464 Tiefenbach
    Německo

    +49 9673 9203-0 [email protected]
    Řešení
    • Železobetonové konstrukce
    • Ocelové konstrukce
    • Dřevěné konstrukce
    • Ocelové přípoje
    Produkty
    • RFEM 6
    • RSTAB 9
    • RSECTION 1
    • RWIND 3
    Podpora
    • Často kladené dotazy (FAQ)
    • Položit individuální dotaz
    • Mapy zatížení sněhem, rychlosti větru a seizmického zatížení
    • Kontaktovat obchodní oddělení
    Novinky
    • Přihlásit se k odběru novinek
    • Aktuální novinky
    • Přehled událostí
    • Online školení
    Zdroje
    • Plná zkušební verze zdarma
    • Zveřejnit projekt
    • Projekty zákazníků
    • Online manuály
    Přidejte se i Vy k Dlubal
    Komunita Dlubal YouTube Facebook Pinterest TikTok Instagram
    © 2001–2026 Dlubal Software GmbH | Všechna práva vyhrazena
    Právní poučení
    O společnosti
    Mapa stránek
    Jazyk
    • Deutsch
    • English
    • Français
    • Español
    • Português
    • Italiano
    • Česky
    • Polski
    • Pусский
    • 中文(简体)