6956x
001568
2019-04-17

Abordagens de modelação para ligações de corte / esmagamento através do MEF

Para análises mais detalhadas de ligações de corte / esmagamento ou do ambiente imediato, a definição do problema de contacto não linear desempenha um papel importante. Este artigo utiliza um modelo sólido para procurar modelos de superfície comparáveis e simplificados.

Para ligações de chapas de extremidade rígidas que são predominantemente sujeitas a tensões de flexão, pode assumir-se que nenhuma distorção (elíptica parcial) da perfuração ocorre na área dos parafusos. Por esta razão, os buracos de perfuração são muitas vezes fechados com superfícies rígidas ou através de uma roda com raios (feita de barras rígidas) para a modelação. Os parafusos estão ligados a vigas, uma vez que é principalmente necessária a rigidez axial.

No entanto, é uma situação diferente com ligações de corte / esmagamento. A transmissão de força ocorre através de uma força de corte do parafuso e uma força de contacto atuando apenas numa parte do furo de perfuração da chapa. A seguir, o objetivo é encontrar uma abordagem de modelação para uma chapa solicitada de forma cêntrica.

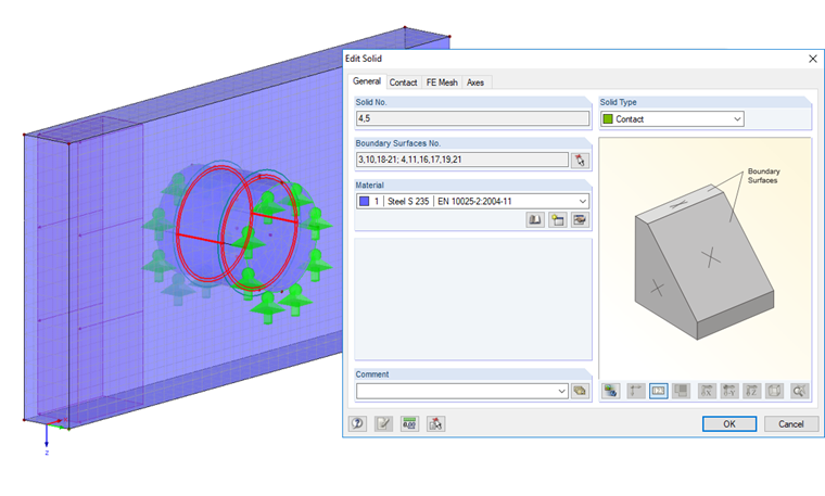
No modelo de referência inicial, tanto a chapa como o parafuso foram representados como um sólido. Para o problema de contacto não linear entre o corpo do parafuso e a superfície de perfuração interior da chapa, foram definidos sólidos de contacto finos com rotura para tração.

Modelo de comparação 1: modelo de superfície com roda com raios feita de barras rígidas

No seu eixo longitudinal, o parafuso é representado através de uma viga e o diâmetro por meio de barras rígidas. Aqui é importante gerar uma roda com raios esbeltos para captar a alteração entre o contacto de pressão e a ligação de abertura quase exactamente. Uma articulação de momento é atribuída às barras no furo de perfuração. A propriedade de contacto não linear é realizada com a não-linearidade de barra "Rotura para tração". Também é possível atribuir a não-linearidade "Fixo se N negativo" à articulação de barra local. Para que as barras rígidas transfiram a menor carga possível por meio da força de corte, e para assegurar que o sistema ainda permaneça estável, é utilizado um coeficiente de atrito (como no modelo sólido) de 0,01.

Modelo de comparação 2: modelo de superfície com uma roda de vigas raiada

A modelação é idêntica à do modelo de comparação 1, sendo que a única diferença é que a roda com raios é dimensionada com vigas. De forma a aplicar uma rigidez quase correta, assume-se que as dimensões da secção da barra sejam a espessura da superfície e o espaçamento das barras no buraco de perfuração.

Modelo de comparação 3: modelo de superfície com tipo de superfície "sem tensão de membrana"

Em vez da roda com raios, agora é aplicada uma superfície. Uma vez que temos aqui um modelo relativamente sólido, à nova área é atribuída o dobro da espessura da superfície. Escolhemos o tipo de superfície com a rigidez "sem tensão da membrana". Apenas forças e momentos de compressão podem então ser transferidos. Quando ocorrem forças de tração na membrana, os correspondentes elementos de EF falham.

Modelo de comparação 4: modelo de superfície com libertação de linha

A perfuração também é fechada por meio de uma superfície para este modelo. Para a transmissão de força não linear, é agora utilizada uma libertação de linha com a não linearidade "Fixo se vz negativo". Também aqui é atribuída uma baixa fricção aos outros graus de liberdade de translação.

Comparação e conclusão

É preferível utilizar os modelos de superfície em vez do modelo sólido porque isso significa menos trabalho de modelação, bem como um tempo de cálculo muito mais curto.

Quando comparamos os resultados, apercebemo-nos de que devido à rigidez sobrestimada, o primeiro modelo de comparação tem as deformações mais baixas. A aplicação da rigidez aproximada através das secções bem como a utilização da libertação de linha apenas resultam em deslocamentos ligeiramente maiores do que para o modelo sólido.

O modelo com a propriedade "sem tensão da membrana" tem as maiores deformações, mas é o método de modelação mais rápido. Por defeito, ao selecionar esta propriedade, são utilizados cinco níveis de carga o que resulta num tempo de cálculo mais longo.

Comparando a tensão equivalente dos quatro modelos de superfície, as tensões são quase as mesmas e comparáveis com as tensões sólidas.


Autor

O Eng. Fröhlich presta apoio técnico aos clientes e é responsável pelo desenvolvimento de produtos para estruturas de aço.

Ligações
Referências
Downloads


;