6956x
001568
2019-04-17

Approcci di modellazione per collegamenti di cuscinetti a taglio / foro per mezzo di FEA

Für detailliertere Untersuchungen von Scher-Lochleibungs-Verbindungen beziehungsweise deren unmittelbarer Umgebung spielt die Vorgabe der nichtlinearen Kontaktproblematik eine wichtige Rolle. In diesem Beitrag wird mithilfe eines Volumenmodells nach vergleichbaren und vereinfachten Flächenmodellen gesucht.

Per collegamenti di piastre terminali rigidi che sono prevalentemente soggetti a sollecitazioni di flessione, si può presumere che nessuna distorsione (parziale ellittica) della perforazione si verifichi nell'area delle viti. Per questo motivo, i fori di perforazione sono spesso chiusi con superfici rigide o per mezzo di una ruota a raggi (fatta di aste rigide) per la modellazione. I bulloni sono collegati come travi, poiché è necessaria principalmente la rigidezza assiale.

Tuttavia, si tratta di una situazione diversa con collegamenti a taglio / fori. La trasmissione della forza avviene tramite una forza di taglio del bullone e una forza di contatto agisce solo su una parte del foro di perforazione della lamiera. Di seguito, l'obiettivo è quello di trovare un approccio di modellazione per un foglio caricato centralmente.

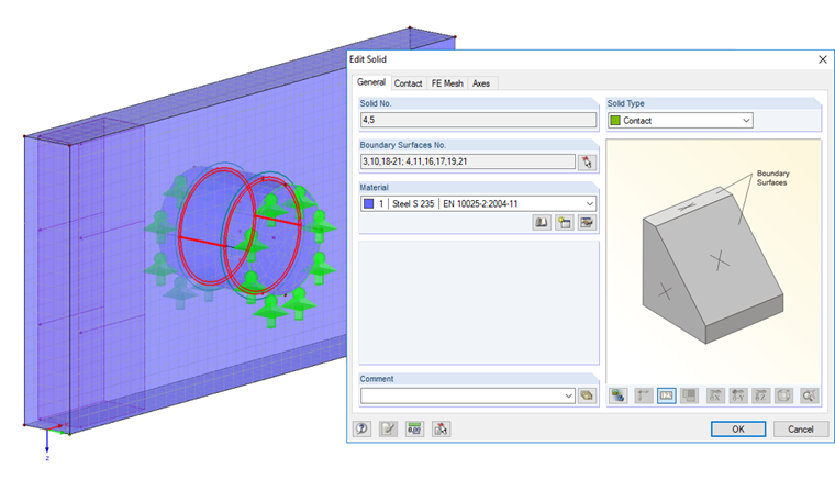
Nel modello di riferimento iniziale, sia il foglio che il bullone sono stati visualizzati come un solido. Per il problema di contatto non lineare tra il corpo del bullone e la superficie interna di perforazione della lamiera, sono stati definiti i solidi sottili con il cedimento in trazione.

Modello di confronto 1: Modello di superficie con ruota a raggiera costituita da aste rigide

Nel suo asse longitudinale, il bullone è rappresentato per mezzo di una trave e il diametro per mezzo di aste rigide. In questo caso è importante generare una ruota a raggi snella per catturare il cambiamento tra il contatto di pressione e lo snodo quasi esattamente. Un momento di rilascio è assegnato alle aste nel foro di perforazione. La proprietà di contatto non lineare si realizza con la non linearità dell'asta "Failure Under Tension". È anche possibile assegnare la non linearità "Fissa se N negativa" al rilascio della cerniera dell'asta locale. In modo che le aste rigide trasferiscano il carico il più piccolo possibile per mezzo della forza di taglio e per assicurare che il sistema rimanga stabile, si userà un coefficiente di attrito (come con il modello solido) di 0,01.

Modello di confronto 2: Modello di superficie con una ruota a raggi

La modellazione è la stessa del modello di confronto 1, ma l'unica differenza è che la ruota a raggi è progettata con travi. Per utilizzare le rigidezze quasi corrette, si assume che le dimensioni della sezione trasversale dell'asta siano lo spessore della superficie e la spaziatura delle aste nel foro di perforazione.

Modello di confronto 3: Modello di superficie con tipo di superficie "Senza trazione di membrana"

Al posto della ruota a raggi, ora si applica una superficie. Poiché qui abbiamo un modello relativamente solido, la nuova area sarà assegnata con il doppio dello spessore della superficie. Scegliamo il tipo di superficie con la rigidezza "Senza trazione della membrana". Si possono trasferire solo forze e momenti di compressione. Quando si verificano le forze di trazione della membrana, i corrispondenti elementi FE si guastano.

Modello di confronto 4: Modello di superficie con rilascio lineare

Per questo modello, la perforazione viene chiusa anche tramite una superficie. Per la trasmissione della forza non lineare, si userà ora un rilascio di linea con la non linearità "Fisso se vz Negativo". Un basso attrito è ora nuovamente assegnato agli altri gradi di libertà traslazionali.

Confronto e conclusioni

È preferibile utilizzare i modelli di superficie anziché il modello solido perché significa meno lavori di modellazione e tempi di calcolo molto più brevi.

Quando si confrontano i risultati, si renderà conto che a causa della rigidità sovrastimata, il primo modello di confronto ha le deformazioni più basse. L'applicazione delle rigidezze approssimative attraverso le sezioni trasversali e l'uso del rilascio della linea comporta solo spostamenti leggermente più grandi rispetto al modello solido.

Il modello con la proprietà "Senza trazione della membrana" ha le deformazioni maggiori, ma è il metodo di modellazione più veloce. Per impostazione predefinita, quando si seleziona questa proprietà, si utilizzano cinque livelli di carico che determinano un tempo di calcolo più lungo.

Se si confrontano le sollecitazioni equivalenti dei quattro modelli di superficie, le sollecitazioni saranno pressoché le stesse e comparabili con le sollecitazioni del solido.


Autore

Il Sig. Fröhlich fornisce supporto tecnico ai nostri clienti ed è responsabile dello sviluppo nel settore delle strutture in cemento armato.

Link
Bibliografia
Download


;