6956x
001568
17.4.2019

Modelování spojů namáhaných na střih a otlačení metodou konečných prvků

Pro detailní posouzení spojů namáhaných ve střihu a v otlačení nebo jejich bezprostředního okolí hraje důležitou roli zadání nelineárních kontaktních podmínek. V tomto příspěvku budeme vycházet z modelu spoje jako tělesa a pokusíme se najít pro daný problém srovnatelné zjednodušené plošné modely.

U ohybově tuhých spojení s čelní deskou s převládajícím namáháním v ohybu lze předpokládat, že v oblasti šroubů nedochází k žádné (částečné eliptické) deformaci otvorů. Proto jsou díry při modelování často uzavřeny tuhými plochami nebo paprskovým kolem (z tuhých prutů). Šrouby jsou pak připojeny jako nosníky, protože se vyžaduje především osová tuhost.

Situace je ovšem jiná u spojů namáhaných na střih a otlačení, u nichž se střih přenáší na šroub a tlak pouze na část stěny otvoru. Níže budeme hledat vhodný způsob modelování dostředně namáhaného plechu.

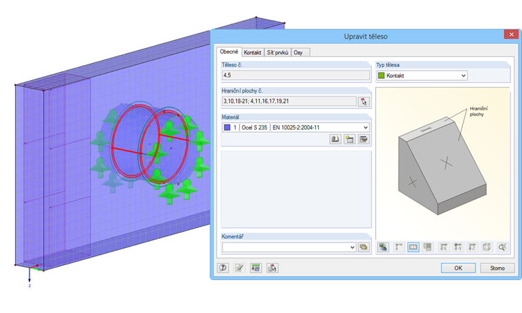
Ve výchozím modelu modelujeme plech i šroub jako tělesa. Pro nelineární kontakt mezi tělem šroubu a vnitřní plochou otvoru jsme zadali tenká kontaktní tělesa s neúčinností v tahu.

Srovnávací model 1: Plošný model s paprskovým kolem z tuhých prutů

Ve své podélné ose je šroub modelován pomocí nosníku a ve svém průměru pomocí tuhých prutů. Je přitom třeba vytvořit paprskové kolo s opravdu jemným členěním, abychom téměř přesně zachytili přechod mezi kontaktem v tlaku a otevřenou mezerou. Prutům přiřadíme u stěny otvoru momentový kloub. Pro zadání nelineárního kontaktu zvolíme nelinearitu prutu „neúčinnost v tahu“. Další možností by bylo zadat lokální kloub na konci prutu s nelinearitou „Pevný, pokud je N záporná“. Mají-li tuhé pruty přenášet co nejmenší zatížení jako posouvající sílu a má-li systém přesto zůstat stabilní, zadáme součinitel tření (jako u modelu tělesa) 0,01.

Srovnávací model 2: Plošný model s paprskovým kolem z nosníků

Model je stejný jako model 1 s tím rozdílem, že paprskové kolo tvoří nosníky. Pro zohlednění správných hodnot tuhostí budeme uvažovat rozměry průřezu prutů s tloušťkou plochy a vzdáleností mezi pruty u stěny otvoru.

Srovnávací model 3: Plošný model s plochou typu „Bez membránového tahu“

Místo paprskového kola zadáme nyní plochu. Model je poměrně masivní, proto u nové plochy zadáme dvojitou tloušťku. Jako tuhost plochy zvolíme „Bez membránového tahu“. Přenášet se přitom mohou pouze tlakové síly a momenty. Při působení membránového tahu budou odpovídající konečné prvky neúčinné.

Srovnávací model 4: Plošný model s liniovým uvolněním

Také v tomto modelu otvor uzavřeme plochou. Pro nelineární přenos sil zadáme pouze liniové uvolnění s nelinearitou „Pevný, je-li vz záporné“. Pro ostatní stupně volnosti v posunu opět zadáme malé tření.

Porovnání a závěr

Výhoda plošných modelů oproti modelování těles spočívá v méně náročném modelování a podstatně kratší době výpočtu.

Při porovnávání výsledků je zřejmé, že v důsledku nadměrné tuhosti jsou u prvního srovnávacího modelu deformace nejmenší. Při použití přibližných hodnot tuhostí po průřezech a také při použití liniového uvolnění jsou výsledné posuny jen mírně větší než u modelu těles.

V případě modelu se zadanou charakteristikou „Bez membránového tahu“ jsou deformace největší, jedná se ovšem o nejrychlejší metodu modelování. V případě této charakteristiky se standardně uvažuje 5 stupňů zatížení, doba výpočtu se tak prodlužuje.

Pokud se u těchto 4 plošných modelů podíváme na srovnávací napětí, jsou téměř shodná a jsou srovnatelná s napětími u modelu těles.


Autor

Pan Fröhlich poskytuje technickou podporu zákazníkům a je odpovědný za vývoj produktů pro ocelové konstrukce.

Odkazy
Reference
Stahování


;