1194x
46x
002598
2021-09-10

O ficheiro a ser descarregado contém o modelo parametrizado guardado como bloco (tipo de ficheiro *.rfs ou *.rf6). Para mais informações sobre modelos e blocos parametrizados, consulte o vídeo tutorial – SVT 010 | Criar e importar blocos – ver ligação abaixo.
O modelo foi criado pela equipa técnica da Dlubal Latam.


(0)
0 de 5 estrelas
5 estrelas 0
4 estrelas 0
3 estrelas 0
2 estrelas 0
1 estrela 0

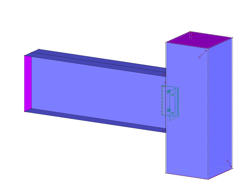
Secção em T dupla de ligação de articulação com secção tubular

Parâmetros de bloco editáveis dinamicamente
Número de nós 74
Número de linhas 107
Número de barras 6
Número de superfícies 57
Número de sólidos 4
Número de casos de carga 0
Número de combinações de cargas 0
Número de combinações de resultados 0
Peso total 0,110 t
Dimensões (métricas) 1,127 x 0,700 x 0,254 m
Dimensões (imperial) 3.7 x 2.3 x 0.83 feet

Pode fazer o download do modelo estrutural para fins de aprendizagem ou para os seus projetos. No entanto, não assumimos qualquer responsabilidade ou garantia pela precisão ou integridade dos modelos.

Reportar este modelo 3D