1203x
46x
002598
2021-09-10

Plik do pobrania zawiera sparametryzowany model zapisany jako blok (plik typu *.rfs lub *.rf6). Więcej informacji na temat sparametryzowanych modeli i bloków można znaleźć w krótkim tutorialu wideo - SVT 010 | Tworzenie i importowanie bloków - patrz link poniżej.
Model został stworzony przez zespół techniczny Dlubal Latam.


(0)
0 na 5 gwiazdek
5 gwiazdek 0
4 gwiazdki 0
3 gwiazdki 0
2 gwiazdki 0
1 gwiazdka 0

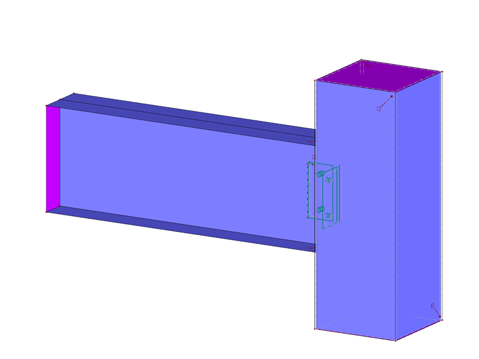
Połączenie przegubowe dwuteownik z profilem rurowym

Parametry bloku mogą być edytowane dynamicznie
Liczba węzłów 74
Liczba linii 107
Liczba prętów 6
Liczba powierzchni 57
Ilość brył 4
Ilość przypadków obciążenia 0
Ilość KO 0
Liczba kombinacji wyników 0
Ciężar całkowity 0,110 t
Wymiary (metryczne) 1,127 x 0,700 x 0,254 m
Wymiary (imperialne) 3.7 x 2.3 x 0.83 feet

Tutaj mogą Państwo pobrać różne modele konstrukcyjne, które można wykorzystać w projektach lub w celach szkoleniowych. Nie udzielamy jednak żadnych gwarancji ani nie ponosimy odpowiedzialności za dokładność i kompletność modeli.

Zgłoś ten model 3D