1194x
46x
002598
2021-09-10

The file to download contains a parametrized model saved as a block (*.rfs or *.rf6 file type). For more information about the parametrized models and blocks, see the Short Video Tutorial - SVT 010 | Creating and Importing Blocks - see the link below.
The model was created by the technical team of Dlubal Latam.


(0)
0 out of 5 stars
5 star 0
4 star 0
3 star 0
2 star 0
1 star 0

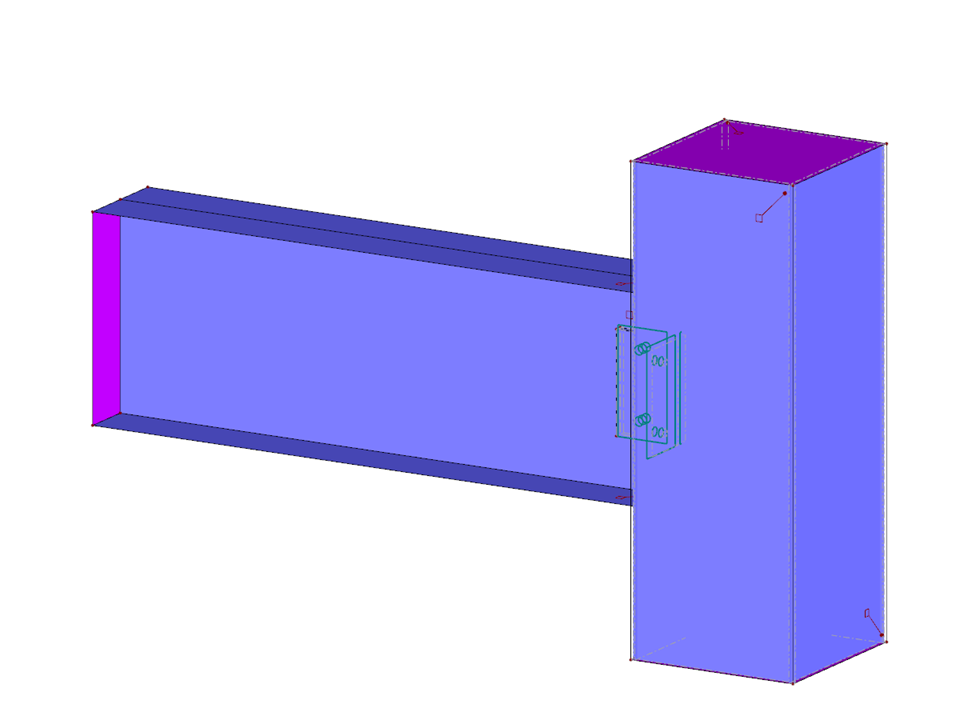
Hinge Connection Double T-Section with Tubular Section

Block parameters editable dynamically
Number of Nodes 74
Number of Lines 107
Number of Members 6
Number of Surfaces 57
Number of Solids 4
Number of Load Cases 0
Number of Load Combinations 0
Number of Result Combinations 0
Total Weight 0.110 tons
Dimensions (Metric) 1.127 x 0.700 x 0.254 m
Dimensions (Imperial) 3.7 x 2.3 x 0.83 feet

You can download this structural model to use it for training purposes or for your projects. However, we do not assume any guarantee or liability for the accuracy or completeness of the model.

Report This 3D Model