1194x
46x
002598
10-09-2021

El archivo para descargar contiene un modelo parametrizado guardado como un bloque (tipo de archivo *.rfs o *.rf6). Para más información sobre los modelos y bloques parametrizados, vea el vídeo tutorial corto - SVT 010 | Creación e importación de bloques - vea el enlace a continuación.
El modelo fue creado por el equipo técnico de Dlubal Latam.


(0)
0 de 5 estrellas
5 estrellas 0
4 estrellas 0
3 estrellas 0
2 estrellas 0
1 estrella 0

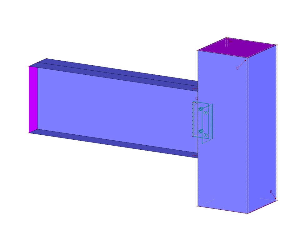
Conexión de bisagra de sección en T doble con sección tubular

Los parámetros de los bloques se pueden editar dinámicamente
Número de nudos 74
Número de líneas 107
Número de barras 6
Número de superficies 57
Número de sólidos 4
Número de casos de carga 0
Número de combinaciones de carga 0
Número de combinaciones de resultados 0
Peso completo 0.110 t
Dimensiones (métricas) 1,127 x 0,700 x 0,254 m
Dimensiones (imperiales) 3.7 x 2.3 x 0.83 feet

Aquí puede descargar varios modelos de estructuras que puede usar para fines de formación o para sus proyectos. Sin embargo, no ofrecemos ninguna garantía u obligación por la precisión o integridad de los modelos.

Informar sobre este modelo en 3D