1194x
46x
002598
10. September 2021

Die herunterzuladende Datei enthält ein parametrisiertes Modell, das als Block gespeichert ist (Dateityp *.rfs bzw. *.rf6). Weitere Informationen zu den parametrisierten Modellen und Blöcken finden Sie im Short Video Tutorial - SVT 010. | Blöcke erzeugen und importieren - siehe Link unten.
Das Modell wurde vom technischen Team von Dlubal Latam erstellt .


(0)
0 von 5 Sternen
5 Sterne 0
4 Sterne 0
3 Sterne 0
2 Sterne 0
1 Stern 0

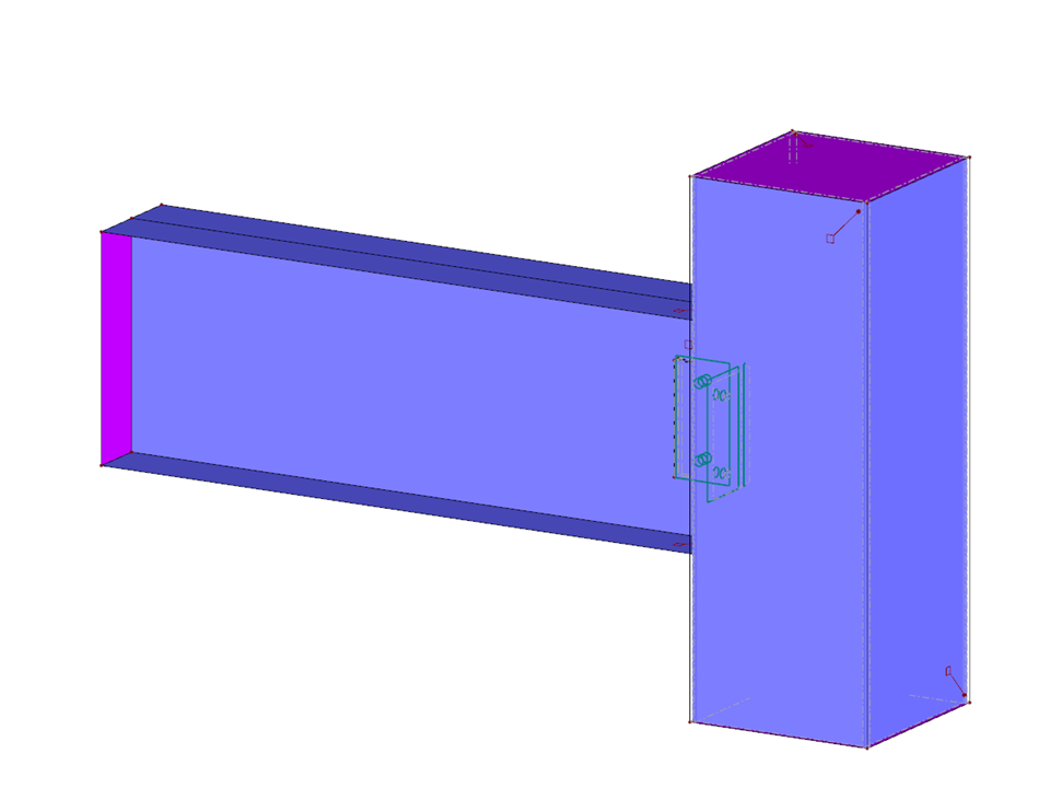
Gelenkverbindung mit H-Profil und Rohrprofil

Blockparameter dynamisch editierbar
Anzahl Knoten 74
Anzahl Linien 107
Anzahl Stäbe 6
Anzahl Flächen 57
Anzahl Volumenkörper 4
Anzahl Lastfälle 0
Anzahl Lastkombinationen 0
Anzahl Ergebniskombinationen 0
Gesamtgewicht 0,110 t
Abmessungen (metrisch) 1,127 x 0,700 x 0,254 m
Abmessungen (imperial) 3.7 x 2.3 x 0.83 feet

Dieses Statikmodell können Sie herunterladen, um es für Übungszwecke oder für Ihre Projekte einzusetzen. Wir übernehmen jedoch keine Garantie und Haftung für die Richtigkeit sowie Vollständigkeit des Modells.

Dieses 3D-Modell melden