4649x
253x
000421
2020-07-03

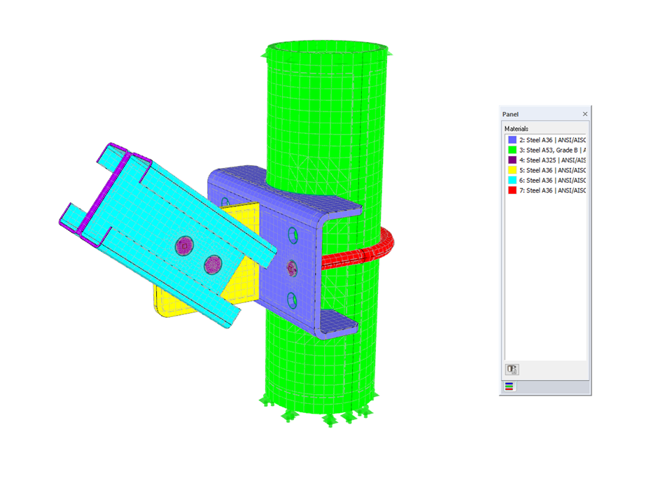
Ligação de aço FEA modelada com elementos sólidos 3D no RFEM. O seminário web no ligação abaixo mostra o fluxo de trabalho para a modelação de sólidos no RFEM.


(0)
0 de 5 estrelas
5 estrelas 0
4 estrelas 0
3 estrelas 0
2 estrelas 0
1 estrela 0

Ligação de aço modelada com elementos sólidos

Número de nós 385
Número de linhas 415
Número de superfícies 178
Número de sólidos 12
Número de casos de carga 3
Peso total 0,658 t
Dimensões (métricas) 1,458 x 0,982 x 1,687 m
Dimensões (imperial) 4.78 x 3.22 x 5.53 feet
Versão do programa 5.23.01

Pode fazer o download do modelo estrutural para fins de aprendizagem ou para os seus projetos. No entanto, não assumimos qualquer responsabilidade ou garantia pela precisão ou integridade dos modelos.

Reportar este modelo 3D