4649x
253x
000421
2020-07-03

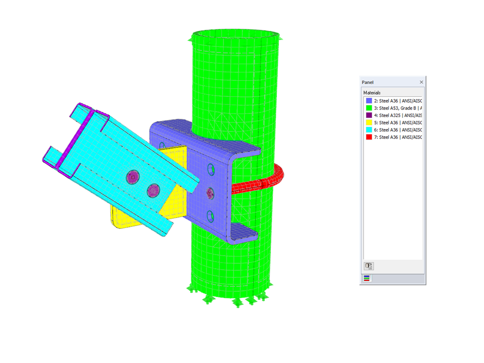
在 RFEM 中使用 3D 实体单元对钢结构节点有限元进行建模。 下面链接中的网络课堂演示了 RFEM 中实体建模的工作流程。


(0)
0(最多 5 颗星)
5 星 0
4 星 0
3 星 0
2 星 0
1 星 0

钢结构节点建模

节点数目: 385
线的数目 415
面的数目: 178
实体数目 12
荷载工况数目 3
总重量 0,658 t
翘曲区域尺寸 1.458 x 0.982 x 1.687 m
软件版本 5.23.01

您可以下载该结构分析模型来进行专业练习,或者用于您的工程项目。 但是我们不保证模型的准确性或完整性,也不承担任何责任。

报告 3D 模型