4649x
253x
000421
3.7.2020

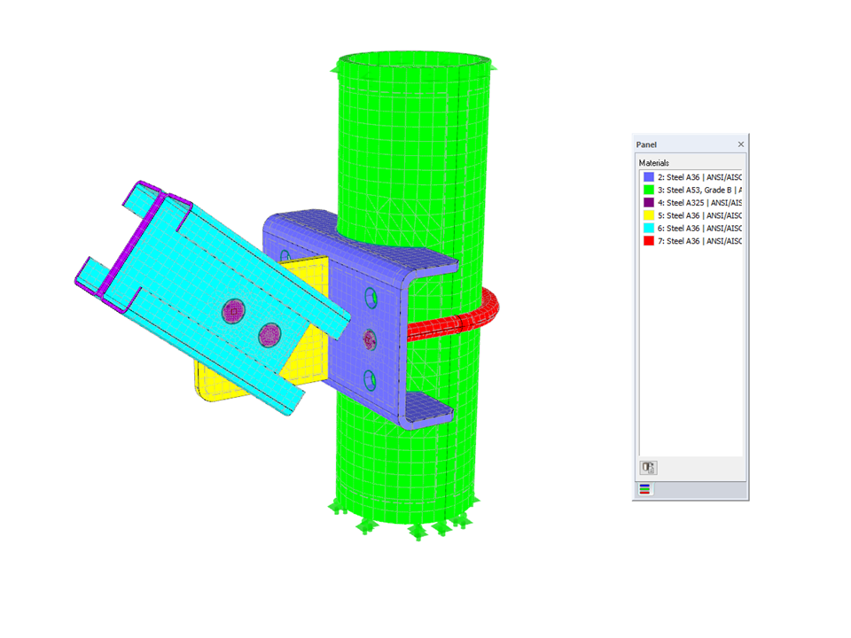
Ocelový spoj modelovaný v MKP 3D prvky - tělesy v programu RFEM. Následující webinář v níže uvedeném odkazu představuje pracovní postup pro modelování pomocí těles v programu RFEM.


(0)
0 z 5 hvězdiček
5 hvězdiček 0
4 hvězdičky 0
3 hvězdičky 0
2 hvězdičky 0
1 hvězdička 0

Ocelový spoj modelovaný pomocí těles

Počet uzlů 385
Počet linií 415
Počet ploch 178
Počet těles 12
Počet zatěžovacích stavů 3
Celková hmotnost 0,658 t
Rozměry (metrické) 1,458 x 0,982 x 1,687 m
Rozměry (imperiální) 4.78 x 3.22 x 5.53 feet
Verze programu 5.23.01

Tento model si můžete stáhnout a využít ho k procvičování nebo pro své projekty. Neodpovídáme a neručíme ovšem za správnost ani úplnost modelu.

Nahlásit tento 3D model