4661x
253x
000421
2020-07-03

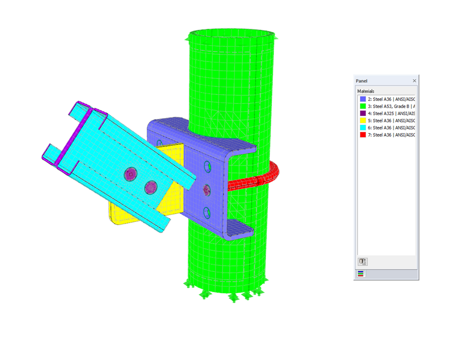
FEA steel connection modeled in RFEM with 3D solid elements. The webinar in the link below demonstrates the workflow when modeling with solids in RFEM.


(0)
0 out of 5 stars
5 star 0
4 star 0
3 star 0
2 star 0
1 star 0

Steel Connection Modeled with Solid Elements

Number of Nodes 385
Number of Lines 415
Number of Surfaces 178
Number of Solids 12
Number of Load Cases 3
Total Weight 0.658 tons
Dimensions (Metric) 1.458 x 0.982 x 1.687 m
Dimensions (Imperial) 4.78 x 3.22 x 5.53 feet
Program Version 5.23.01

You can download this structural model to use it for training purposes or for your projects. However, we do not assume any guarantee or liability for the accuracy or completeness of the model.

Report This 3D Model