173x
005616
18.10.2024

Résultats RWIND discontinus

Les résultats dans RWIND changent ou semblent peu plausibles. Pourquoi ?


Réponse:

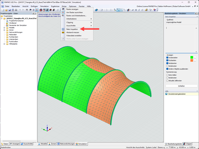
Pour générer un maillage de volumes finis pour l'analyse CFD, le modèle doit être topologiquement correct. Les limites du modèle sont définies dans RWIND 3 par des triangles. Topologiquement correct signifie que ces triangles doivent former un réseau de triangles fermé - chaque arête du maillage a exactement deux triangles adjacents et les triangles ne doivent pas se couper ou se toucher à l’exception des arêtes et des sommets communs.

Des discontinuités dans les résultats peuvent être dues à l’orientation des triangles, qui possèdent une face avant et une face arrière. Vous pouvez facilement vérifier cela dans l’outil de vérification du maillage :

Pour corriger l’orientation des triangles, vous pouvez essayer de désactiver l’option « Orienter les normales pour les résultats de surface » (1). Vous pouvez également essayer de réparer le modèle (2) :


Auteur

Stefan apporte son soutien au support client pour les questions techniques. Même pour des sujets plus complexes, il procède de manière structurée et veille à obtenir des résultats compréhensibles.



;