1042x
002023
20.12.2025

Flux de travail pour la création de diagramme de ventilation basé sur la CFD avec Rhino, RWIND et Snagit

L’article décrit un flux de travail simple permettant de créer des diagrammes de ventilation par modélisation dans Rhino, simulations des flux de vent dans RWIND et amélioration des résultats dans Snagit. Ce processus produit des diagrammes précis et visuellement attrayants qui montrent comment les flux d’air se déplacent autour des bâtiments, ce qui les rend idéaux pour l’analyse architecturale et les présentations.

Les projets modernes de conception architecturale et urbaine s'appuient de plus en plus sur des visualisations claires, intuitives et basées sur des données pour comprendre comment le vent interagit avec les bâtiments, les espaces ouverts et la végétation environnante. À mesure que les défis de conception deviennent plus complexes — dictés par la réactivité climatique, les objectifs de durabilité et les exigences de confort humain — les descriptions qualitatives simples du flux d'air ne sont plus suffisantes.

Les diagrammes de ventilation jouent un rôle crucial en traduisant le comportement complexe des flux d'air en un langage visuel compréhensible. Ils permettent aux ingénieurs, architectes et urbanistes d'évaluer rapidement les schémas de répartition du vent, d'identifier les zones de stagnation ou de vitesses de vent excessives, et d'évaluer l'efficacité des stratégies de ventilation naturelle. En illustrant comment l'air se déplace dans les cours, entre les bâtiments et autour des éléments paysagers, ces diagrammes soutiennent des décisions éclairées à la fois aux stades des concepts préliminaires et aux raffinements ultérieurs de la conception.

Au-delà de la visualisation des flux d'air, les diagrammes de ventilation contribuent également à l'évaluation du confort thermique, du confort éolien des piétons et de la performance environnementale. Ils aident les concepteurs à comprendre comment la géométrie, l'orientation, les ouvertures et la végétation influencent l'efficacité de la ventilation, l'élimination de la chaleur et les conditions microclimatiques. En conséquence, les diagrammes de ventilation sont largement utilisés non seulement pour l'analyse technique, mais aussi pour la communication avec les clients, les parties prenantes et les publics non techniques, comblant le fossé entre les résultats de la CFD et l'intention de conception architecturale.

Ce guide technique selon Ref. [1] démontre un flux de travail rationalisé pour créer un diagramme de ventilation de haute qualité en combinant :

  • Rhino → Création de modèle 3D
  • RWIND → Calcul de flux de vent basé sur CFD
  • Snagit → Post-traitement et export final du diagramme

La méthode est optimisée pour des modèles architecturaux simples tels que des pièces, cours, pavillons et aménagements extérieurs avec des obstacles comme des arbres ou des murs.

1. Aperçu du flux de travail

Le flux de travail complet se compose de six étapes :

  • Créer un modèle 3D dans Rhino
  • Importer le modèle STL dans RWIND
  • Configurer la simulation de vent dans RWIND
  • Visualiser le flux d'air et extraire les résultats CFD
  • Post-traiter le diagramme dans Snagit
  • Produire la mise en page finale de ventilation

Ce processus combine la facilité de modélisation (Rhino), la simulation avancée du vent (RWIND) et des graphiques de haute qualité (Snagit) pour produire des résultats adaptés aux présentations architecturales, aux rapports d'analyse environnementale ou au matériel de marketing.

2. Création du modèle 3D dans Rhino

2.1 Modéliser uniquement les éléments essentiels

Dans Rhino, il est recommandé de modéliser uniquement les éléments essentiels à l'étude de la ventilation, tels que :

  • Enveloppes des bâtiments et murs principaux
  • Ouvertures influençant les chemins du flux d'air et de ventilation
  • Représentations simplifiées de la végétation (par ex., sphères ou cylindres)

Simultanément, les utilisateurs sont libres d'inclure tous les détails géométriques supplémentaires pertinents à leurs objectifs d'analyse spécifiques. Cependant, les éléments inutiles ou purement décoratifs doivent être évités, car une complexité géométrique excessive peut affecter négativement la qualité du maillage, augmenter le coût de calcul et ralentir les calculs CFD.

2.2 Définir les unités correctes

RWIND attend que les unités géométriques soient correctes.

  • Régler les unités du modèle sur mètres (Fichier → Propriétés → Unités)
  • Assurer des solides fermés et des surfaces propres
  • Aligner le modèle avec des axes globaux pour éviter les problèmes d'orientation

2.3 Exportation du modèle

Exporter le modèle en tant que fichier STL :

  • Fichier → Exporter → Modèle 3D
  • Choisir le format STL
  • Confirmer que les unités d'exportation sont réglées sur mètres

Ce fichier STL servira d'entrée géométrique pour RWIND.

3. Importation du modèle dans RWIND

Ouvrir RWIND et importer le fichier STL exporté. Le logiciel reconnaît automatiquement les limites du domaine et génère un environnement de tunnel de vent autour de votre modèle.

Étapes clés après l'importation

  • Vérifier l'orientation et l'échelle du modèle
  • Ajuster la taille de la boîte englobante si vous souhaitez un domaine de flux plus grand
  • Choisir si les objets (arbres, murs) se comporteront comme des obstacles solides ou des éléments poreux

RWIND prend en charge une large gamme de modèles de turbulence et de paramètres de solveur, idéaux pour les études architecturales.

4. Configuration de la simulation dans RWIND

4.1 Définir la direction et la vitesse du vent

Les entrées typiques incluent :

  • Vitesse du vent à la hauteur de référence
  • Catégorie de terrain (urbain, suburbain, champ ouvert, etc.)
  • Angles de direction du vent (par ex., 0°, 45°, 90°)

Plusieurs directions peuvent être simulées pour une analyse comparative.

4.2 Configuration du maillage et du solveur

  • Sélectionner l'automaillage pour une utilisation générale
  • Augmenter la densité du maillage uniquement autour des zones critiques (par ex., végétation, ouvertures des façades)
  • Choisir le mode Statique ou Transitoire selon la complexité

4.3 Lancer la simulation

RWIND génère:

  • Champ de vitesse
  • Répartition de pression
  • Lignes de courant
  • Pressions surfaces pour tous les éléments

Ces ensembles de données sont essentiels pour créer des diagrammes de flux d'air.

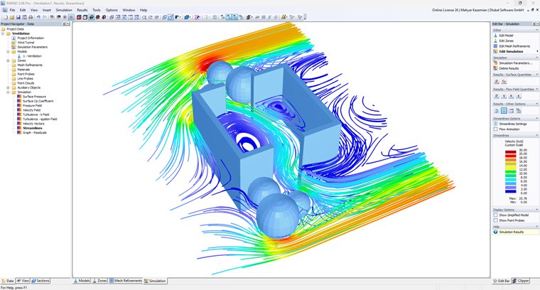
5. Visualisation du flux d'air

RWIND offre plusieurs outils de visualisation :

  • Lignes de courant pour les schémas de flux d'air
  • Tranches isovaleurs de vitesse
  • Champs vectoriels
  • Cartes de couleur de pression du vent

Pour les diagrammes de ventilation, les lignes de courant colorées sont souvent les plus intuitives. Ajuster:

  • Densité des lignes de courant
  • Épaisseur des lignes
  • Gradient de couleur (par ex., bleu → vert → jaune)
  • Transparence pour la clarté architecturale

Exporter la visualisation sous forme de :

  • PNG transparent
  • JPG haute résolution
  • TIFF pour le post-traitement graphique

6. Post-traitement et documentation avec Snagit

Snagit est utilisé pour un post-traitement et une communication efficaces :

  • Capturer des vues de simulation haute résolution
  • Ajouter des flèches, annotations et étiquettes
  • Mettre en évidence les directions du flux d'air et les zones de ventilation
  • Préparer des images pour des rapports, tutoriels ou présentations

Cette étape met l'accent sur la clarté plutôt que sur le rendu artistique, ce qui la rend idéale pour la documentation technique et le partage de connaissances.

7. Diagramme final de ventilation

Le résultat est un diagramme de ventilation professionnel adapté pour :

La sortie finale est un diagramme de ventilation propre et informatif qui combine :

  • Résultats CFD précis de RWIND
  • Géométrie précise de Rhino
  • Annotations visuelles claires de Snagit

De tels diagrammes sont bien adaptés pour des rapports de conception, des études environnementales, du matériel éducatif et du contenu marketing.

8. Principaux avantages de ce flux de travail

  • Rhino : Modélisation 3D précise et flexible
  • RWIND : Analyse CFD rapide et fiable
  • Snagit : Annotation et documentation efficaces
  • Géométrie simplifiée : Réduction des coûts de calcul

Visuels clairs : Amélioration de la communication du comportement des flux d'air

Conclusion

En intégrant Rhino, RWIND et Snagit, les concepteurs et ingénieurs peuvent créer efficacement des diagrammes de ventilation à la fois techniquement précis et faciles à comprendre. Ce flux de travail soutient des décisions de conception éclairées tout en fournissant une documentation visuelle de haute qualité pour une large gamme d'applications architecturales et d'ingénierie.


Auteur

Mahyar est responsable du développement de produits ainsi que du marketing de Dlubal Software, en particulier pour RWIND 2. Il allie le développement technique à l’amélioration de la communication produit.

Références


;