143x
001403
2026-04-16

Stazione di ricarica EV, Svezia

Il cliente Dlubal XYZ Engineering & Consultancy ha sviluppato una struttura standardizzata per tetti destinata alle stazioni di ricarica EV, che riduce le emissioni di CO₂ e diminuisce l’impegno di progettazione. Il design modulare è stato sviluppato con l’ausilio di RFEM per garantire la capacità portante.

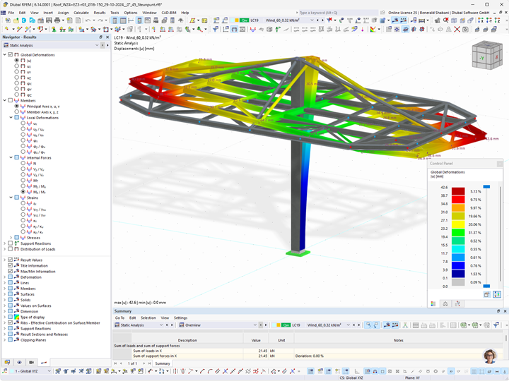
Nel quadro dell’espansione a livello nazionale dell’infrastruttura di ricarica ad alte prestazioni da parte di E.ON, è stata sviluppata una soluzione strutturale modulare e tipizzata per stazioni di ricarica con una potenza fino a 400 kW. Per il sistema è stata redatta una relazione di calcolo tipo e le stazioni di ricarica sono state realizzate con successo in diverse località in Germania e in Svizzera.

La soluzione sviluppata si basa su una metodologia di progettazione parametrica e ripetibile, al fine di garantire un’efficiente standardizzazione. La struttura è stata dimensionata sulla base di carichi del vento di 30,0 m/s (qp = 1,20 kN/m²) e di carichi neve di 2,0 kN/m². Le analisi in RFEM sono state eseguite tenendo conto degli Eurocodici (DIN EN). Tra l’altro, sono state considerate imperfezioni globali ed è stato eseguito il calcolo secondo la teoria del secondo ordine.

L’edificio utilizza SWT Green Steel, un materiale innovativo che consente una riduzione di CO₂ di circa 335 kg per tonnellata. Rispetto all’acciaio convenzionale da altoforno, questo materiale offre un’impressionante riduzione dell’80 % delle emissioni di CO₂.

La struttura è stata sottoposta a verifica indipendente da parte di un ingegnere collaudatore certificato in Germania e la relazione di calcolo tipo è stata approvata.

Committente
Produttore di acciaio
Progettazione strutturale


Specifiche del progetto

Dati modello

Numero di nodi 41
Numero di linee 65
Numero di aste 59
Numero di superfici 0
Numero di solidi 0
Numero di casi di carico 25
Nr. di combinazioni di carico 452
Nr. di combinazioni di risultati 0
Peso totale 7,215 t
Dimensioni (metriche) 12.800 x 10.366 x 6.960 m
Dimensioni (imperiali) 41.99 x 34.01 x 22.83 feet

Hai delle domande?