143x
001403
16-04-2026

Estación de carga para vehículos eléctricos, Suecia

El cliente de Dlubal XYZ Engineering & Consultancy ha desarrollado una estructura de cubierta estandarizada para estaciones de carga de vehículos eléctricos que reduce las emisiones de CO₂ y el esfuerzo del proyecto. El diseño modular se ha desarrollado con la ayuda de RFEM para garantizar la capacidad de carga.

Como parte de la ampliación de la infraestructura de carga de alta potencia a nivel nacional por parte de E.ON, se desarrolló una solución estructural modular y estandarizada para estaciones de carga con una potencia de hasta 400 kW. Para el sistema se elaboró un diseño tipo y las estaciones de carga se construyeron con éxito en varios emplazamientos en Alemania y Suiza.

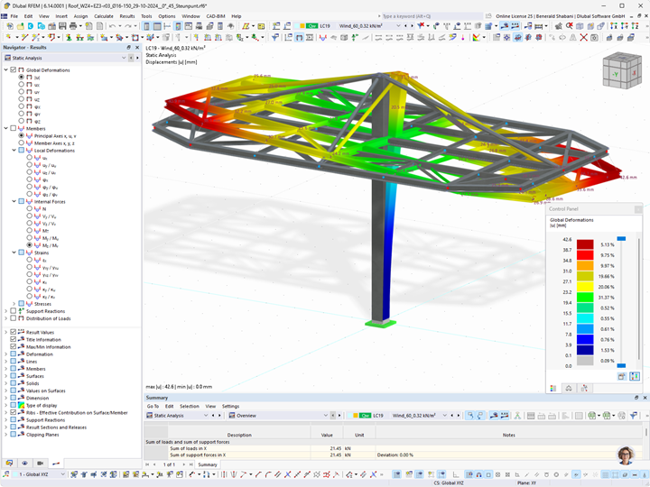
La solución desarrollada está basada en una metodología de diseño paramétrica y repetible para garantizar una estandarización eficiente. La estructura se dimensionó sobre la base de cargas de viento de 30 m/s (qp = 1,20 kN/m²) y cargas de nieve de 2 kN/m². Los análisis en RFEM se realizaron teniendo en cuenta los Eurocódigos (DIN EN). Para ello, entre otras cosas, se consideraron imperfecciones globales y el cálculo se realizó según la teoría de segundo orden.

La construcción utiliza SWT Green Steel, un material innovador que logra una reducción de CO₂ de aproximadamente 335 kg por tonelada. En comparación con el acero convencional de alto horno, este material ofrece una impresionante reducción del 80% de las emisiones de CO₂.

La estructura fue sometida a una revisión independiente por un ingeniero estructural revisor certificado en Alemania y el diseño tipo fue aprobado.

Promotor
Fabricante de acero
Diseño estructural


Especificaciones del proyecto

Datos del modelo

Número de nudos 41
Número de líneas 65
Número de barras 59
Número de superficies 0
Número de sólidos 0
Número de casos de carga 25
Número de combinaciones de carga 452
Número de combinaciones de resultados 0
Peso completo 7.215 t
Dimensiones (métricas) 12,800 x 10,366 x 6,960 m
Dimensiones (imperiales) 41.99 x 34.01 x 22.83 feet

¿Tiene alguna pregunta?