143x
001403
16.4.2026

Dobíjecí stanice pro elektromobily, Švédsko

Náš zákazník, společnost XYZ Engineering & Consultancy vyvinula standardizovanou střešní konstrukci pro nabíjecí stanice elektromobilů, která přispívá ke snížení emisí CO₂ a zjednodušuje fázi návrhu. Modulární konstrukce byla posouzena na únosnost v programu RFEM.

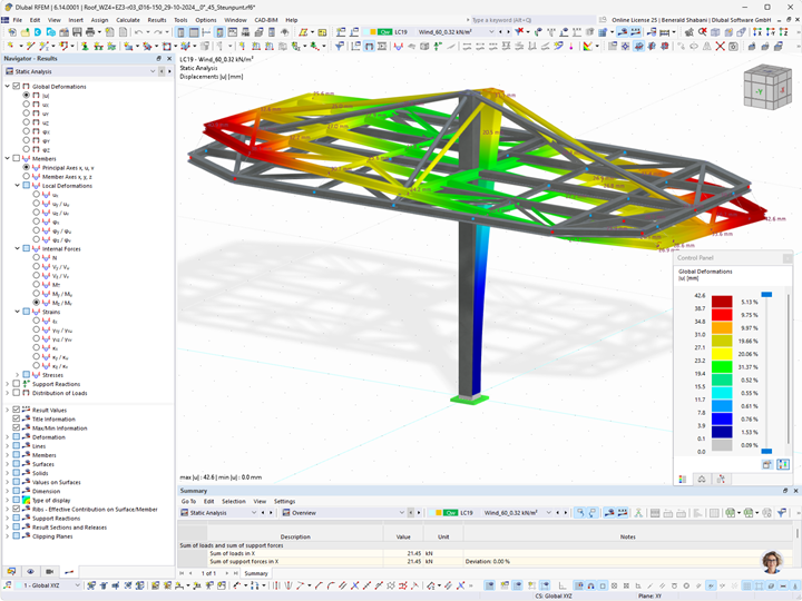
V rámci výstavby vysokovýkonné nabíjecí infrastruktury společnosti E.ON bylo navrženo typizované modulární řešení pro konstrukce nabíjecích stanic o výkonu až 400 kW.Pro daný systém byla zpracována typová statika a příslušné nabíjecí stanice byly úspěšně zřízeny na mnoha místech Německa a Švýcarska.S cílem zajistit účinnou standardizaci bylo navrženo parametrické a opakovaně použitelné řešení. Konstrukce byla dimenzována na zatížení větrem 30,0 m/s (qp = 1,20 kN/m²) a zatížení sněhem 2,0 kN/m². Při analýzách v programu RFEM byly zohledněny Eurokódy (DIN EN). Uvažovaly se přitom mimo jiné globální imperfekce a byl proveden výpočedt druhého řádu.Konstrukce byla vyrobena z oceli SWT Green Steel, inovativního materiálu se sníženými emisemi CO₂ asi 335 kg na tunu. Ve srovnání s běžnou ocelí vyráběnou ve vysokých pecích se tento materiál může pochlubit působivým 80procentním snížením emisí CO₂.Konstrukce byla nezávisle ověřena certifikovaným statikem v Německu a byla schválena typová statika.

Stavebník
Ocel Výrobce
Statika


Specifikace projektu

Údaje o modelu

Počet uzlů 41
Počet linií 65
Počet prutů 59
Počet ploch 0
Počet těles 0
Počet zatěžovacích stavů 25
Počet kombinací zatížení 452
Počet kombinací výsledků 0
Celková hmotnost 7,215 t
Rozměry (metrické) 12,800 x 10,366 x 6,960 m
Rozměry (imperiální) 41.99 x 34.01 x 22.83 feet

Máte nějaké otázky?