11599x
001647
2026-05-06

Потеря устойчивости плоской формы изгиба в деревянных конструкциях | Примеры 1

В статье Потеря устойчивости плоской формы изгиба в деревянных конструкциях | Теория объясняются теоретические основы аналитического определения значения критического изгибающего момента Mcrit или критического изгибающего напряжения σcrit при боковом выпучивании изогнутой балки. В следующей статье мы затем с помощью результата из расчета собственных чисел, проверим правильность аналитического решения прямо на практических примерах.

Используемые обозначения

L длина балки
b ширина балки
h высота балки
E модуль упругости
G модуль сдвига
Iz момент инерции относительно слабой оси
IT момент инерции при кручении
az расстояние точки приложения нагрузки от центра сдвига

Однопролетная балка на вилочных опорах без промежуточного раскрепления

Символ Значение Единица
L 18 м
b 160 мм
h 1.400 мм
az 700 мм
Iz 477.866.667 мм4
IT 1.773.842.967 мм4
E0,05 10.400 Н/мм²
G0,05 540 Н/мм²

Для показанной на рисунке выше однопролетной балки на вилочных опорах без промежуточного раскрепления при приложении нагрузки сверху эквивалентная длина стержня равна:

Факторы a1 и a2 можно взять из рисунка 02 в соответствии с эпюрой моментов.

Критический изгибающий момент затем можно рассчитать следующим образом:

В данном примере не учитывается увеличение произведения 5-%-квантилей характеристик жесткости из-за гомогенизации балок из клееной древесины.

Метод собственных значений для определения критического изгибающего момента

Для более сложных систем может быть целесообразно определять критические нагрузки, моменты или напряжения с помощью решателя собственных значений. Он напрямую реализован в расчете деревянных конструкций и управляется через Длины потери устойчивости. При этом предполагается упругое поведение материала при геометрически нелинейном поведении. Поскольку требуется определить нижний квантиль критического момента, для характеристик жесткости E и G следует использовать 5-%-квантили. Это выполняется автоматически. В результате важным является критический коэффициент нагрузки. Он показывает, во сколько раз можно умножить нагрузку до того, как система потеряет устойчивость.

В этом примере балка нагружена единичной нагрузкой 1 кН/м. Изгибающий момент при этом составляет:

Затем необходимо задать вилочные опоры. Для этого стержню следует назначить тип расчета Длины потери устойчивости и выбрать тип Метод собственных значений.

На вкладке Опорные узлы и длины потери устойчивости по умолчанию задана вилочная опора в начале и в конце стержня. Таким образом, для данного примера никаких дополнительных настроек не требуется.

Для решателя собственных значений нагрузка по умолчанию действует дестабилизирующе, то есть сверху балки. Если это не так, положение нагрузки для решателя собственных значений можно изменить в конфигурации несущей способности.

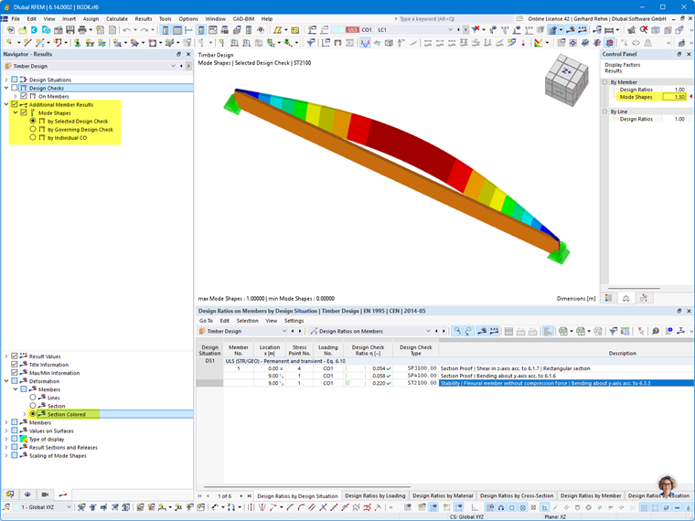
Результаты анализа собственных значений

В результате расчета получается критический коэффициент нагрузки 9,47 (см. следующее изображение).

Для критического момента получаем:

Если теперь нагрузку умножить на этот коэффициент, произойдет выпучивание верхнего пояса, и система станет неустойчивой. Соответствующую собственную форму можно графически вывести в навигаторе результатов:

Результат решателя собственных значений очень хорошо совпадает с результатом аналитического решения.

Символ Значение Единица
Mcrit,analytisch 375,42 кНм
Mcrit,Eigenwert 383,72 кНм

Однопролетная балка на вилочных опорах с промежуточным раскреплением

Теперь балка в третях пролета удерживается в поперечном направлении конструкцией раскрепления. Для этого стержню назначаются два «узла на стержне», в которых действуют боковые закрепления.

Совет

Если стержень разделен на несколько стержней с помощью 'Стандартных узлов', то боковое закрепление (Длина потери устойчивости) следует задавать на участке стержня.

Далее следует назначение боковых закреплений через Длина потери устойчивости:

Положение бокового закрепления не может быть учтено уравнениями, приведенными в нормативе, поэтому для лучшей сопоставимости оно принимается в центре сдвига.
Поскольку эпюра моментов в средней части почти постоянна, для коэффициентов длины потери устойчивости с хорошим приближением принимается постоянная эпюра моментов.

Таким образом, значение a1 равно 1,0, а a2 — 0. При эффективной длине L = 6,0 м получаем

и критический момент

Из решателя собственных значений с учетом промежуточных раскреплений в центре сдвига получается критический коэффициент нагрузки 27,64.

Для критического момента получаем:

Аналитическое приближение и в этом случае очень хорошее.

Символ Значение Единица
Mcrit,analytisch 1142,41 кНм
Mcrit,Eigenwert 1119,46 кНм

Если промежуточное раскрепление действует сверху (см. следующее изображение), критический коэффициент нагрузки увеличивается (36,74), поскольку такое положение более благоприятно влияет на устойчивость балки при потере устойчивости.

Альтернативное исследование на поверхностной модели

Коэффициенты разветвления нагрузки также могут быть рассчитаны в RFEM и с помощью дополнения Структурная устойчивость. Для этого необходимо смоделировать балку как ортотропную поверхность. Результаты дополнения очень хорошо совпадают с расчетом стержня. Первая собственная форма, а также соответствующий коэффициент разветвления нагрузки показаны на следующем изображении.

Система Mcrit,analytisch Mcrit,Eigenwert Mcrit,Fläche
ohne Zwischenabstützung 375,42 kNm 383,72 kNm 377,43 kNm
mit Zwischenabstützung im Schubmittelpunkt 1.142,41 kNm 1119,46 kNm 1079.28 kNm
mit Zwischenabstützung am Obergurt - 1488,05 kNm 1447.20 kNm


Для большинства случаев, вероятно, достаточно определять критический изгибающий момент Mcrit или критическое напряжение изгиба σcrit с помощью аналитических уравнений из литературы. Для особых случаев были показаны два варианта реализации этого с помощью RFEM и RSTAB. В то время как с помощью дополнения 'Расчет деревянных конструкций' расчет выполняется по стержням, с помощью дополнения Структурная устойчивость можно проводить еще более сложные исследования устойчивости. В качестве примера здесь можно привести вилочную опору, расположенную не по всей высоте балки. Это очень удобно исследовать с помощью поверхностной модели.


Автор

Герхард работает в Product Engineering в области деревянного строительства и дополнительно оказывает поддержку в Customer Support. Он использует свой опыт разработки для практичных и реализуемых решений.

Ссылки
Скачивания


;