852x
004080
2024-01-12

Стальное соединение для угловых узлов

Балка рамы должна быть соединена с колоннами с помощью устойчивых к изгибу лобовых плит. Кроме того, внешние балки решетки - стержни № 5 и 6 - должны крепиться к колоннам с помощью ребристых плит.

Чтобы задать новое стальное соединение, откройте категорию « Типы стальных соединений » в «Навигаторе - Данные». Затем щелкните правой кнопкой мыши по записи « Стальные соединения». В открывшемся контекстном меню выберите Новое стальное соединение.

В диалоговом окне «Новое стальное соединение» зададим для расчета предельного состояния по умолчанию конфигурацию. Если конфигурация расчёта жёсткости не задана, выберите {}1 - Начальная жёсткость | Нет взаимодействия в области «Дополнительный расчет», так что соединение будет классифицировано.

Чтобы указать соответствующие узлы соединения графически, нажмите Выбрать индивидуально нажмите кнопку в области 'Придано к узлам №'. Затем выберите два угловых узла № 16 и 17 , щелкнув по ним в рабочем окне.

Нажмите OK , чтобы вернуться в диалоговое окно, в котором теперь задаются номера узлов. В разделе «Придание стержней» программа создала три «Стержня». Они представляют типы стержней для расчета, основанные на топологии выбранных узлов.

Стержни с одинаковыми свойствами и аналогичными позициями в модели группируются.

Перейдите к вкладке Стержни. Выбрав тип стержня в столбце «Статус», можно проверить его расположение на виде модели справа. Для лучшего обзора, можно переименовать типы стержней: Заменить «Стержень 1» на Колонну , «Стержень 2» на Балку- раму , а «Стержень 3» на Балку-решётку.

Один из стержней, сходящихся в узле, должен быть с опертыми концами. В противном случае будет невозможно рассчитать Замещающая модель стального соединения КЭ. Узловая опора колонны будет определена и предустановлена для данного стержня автоматически.

Чтобы классифицировать соединение рамной балки, установите флажок во второй строке столбца 'Расчет жесткости'. Откройте список и затем выберите все внутренние силы ( N , My , Mz ) для расчета.

Кроме того, для расчета жесткости должна быть скорректирована длина рамной балки (ряд стержней был разделен, чтобы применить соединения для балок решетки - см. Adjusting the Model ). Убедитесь, что в области «Стержни» по-прежнему выбрана вторая линия. Затем щелкните по поле Из общей модели в области «Классификация жесткости». Откройте список, в котором вы выбрали опцию Пользовательская.

Далее выберите вариант Одинаково для всех узлов. Наконец зададим длину балки рамы 5 м для параметров Ly и Lz.

Теперь можно приступить к заданию компонентов соединения. Для этого перейдите во вкладку « Компоненты ».

Торцевая пластина (балка рамы к колонне)

Список компонентов пуст. Чтобы создать компонент лобовой пластины рамы, нажмите Вставить компонент в начале в области 'Компоненты'.

В окне «Выбор компонента» выберите тип компонента « Торцевая пластина », щелкнув по нему.

Вы вернетесь во вкладку «Компоненты», где торцевая пластина задана в качестве нового типа компонента.

Затем в области «Параметры компонента» выберите в списке (1) требуемую каркасную балку как «Соединенный стержень 1». В качестве «стержня-ориентира» выберите колонну (2).

Кроме того, задайте следующие параметры для определения торцевой пластины.

Пластина

Материал 2 - S 235
толщина 15 мм
Смещение слева 0 мм
Смещение справа 0 мм

болты

Диаметр M16
Прочность 10,9
Шаг по горизонтали 40 120 40 мм (отдельные значения с пробелами)
Пронумеровать вертикально февраля
Шаг по вертикали 55 100 55 мм
Предварительно напряжённые болты Включено
Плоскость сдвига в резьбе Отключено

Сварные швы

Полка 1 6 мм
Стенка 4 мм
Полка 2 6 мм

Затем настройки компонента должны выглядеть как на следующем рисунке.

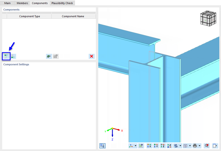
Вырез стержня и ребристая плита (решетчатая балка к колонне)

Следующий компонент, который необходимо задать, соединяет решетчатую балку с колонной с помощью ребристой плиты. Для этого колонна должна быть продолжена до верхнего края решетчатой балки с помощью компонента «вырез стержня». Затем можно применить компонент «ребристая плита».

Вместо определения двух компонентов по отдельности, удобнее использовать один из шаблонов в базе данных компонентов. Щелчок Библиотека компонентов кнопку в области 'Компоненты', чтобы открыть эту базу данных в Центре Dlubal.

Центр Dlubal предлагает большое количество шаблонов. Чтобы найти подходящее предложение, можно воспользоваться фильтром: Выберите тип ребристой плиты в категории 'Соединительный элемент' (1). Поскольку соединяются только два элемента, выберите 2 в категории 'Количество элементов' (2). Теперь в центральной области отображается только один тип. Выберите данную ребристую плиту (3).

Нажмите кнопку OK (4).

Откроется диалоговое окно 'Применить шаблон стального соединения', в котором программа задаст стержни и материалы для применения шаблона. Однако в данном случае требуется настроить данное придание вручную: Для стержня «Колонна» выберите элемент колонны из списка (1). Затем зададим Решетчатую балку для стержня «Балка» (2).

После нажатия кнопки « OK » (3), в список компонентов будут включены два новых типа компонентов: «Вырез стержня» и «Ребристая плита».

Если деактивировать компонент «Вырез стержня», сняв флажок, то в предпросмотре отобразится способ настройки колонны. Однако снова активируйте флажок, чтобы компонент был применен к соединению!

Затем выберите компонент « Ребристая плита » с помощью щелчка на третью линию в области «Компоненты». Для этого подходят значения по умолчанию в области «Параметры компонента». единственное, что вам нужно здесь настроить, это снять флажок Плоскость сдвига в резьбе.

Затем настройки компонента должны выглядеть как на следующем рисунке.

Переключитесь на вкладку Проверка правильности. Соединение задано правильно, так как программа не обнаружила ошибок.

Совет

В предпросмотре соединения можно использовать уже знакомый мыши для поворота, перемещения или увеличения вида.

Нажмите OK , чтобы закрыть диалоговое окно. В рабочем окне соединение отображается в двух угловых узлах в качестве упрощенной модели. При выборе Подробная модель соединения из Список моделей соединений Список элементов на панели инструментов позволяет активировать для компонентов 3D вид.