886x
001311
23-08-2024

Proyecto Tenso CARP en el estadio Monumental, Argentina

El Monumental del Club Atlético River Plate, el estadio de fútbol más grande de Argentina con capacidad para cerca de 85.000 espectadores, ha renovado recientemente parte de su equipamiento. Entre las mejoras realizadas se incluye una cubierta tensada en la zona de la entrada principal del estadio que protege un espacio de uso hostelero.

Estructura

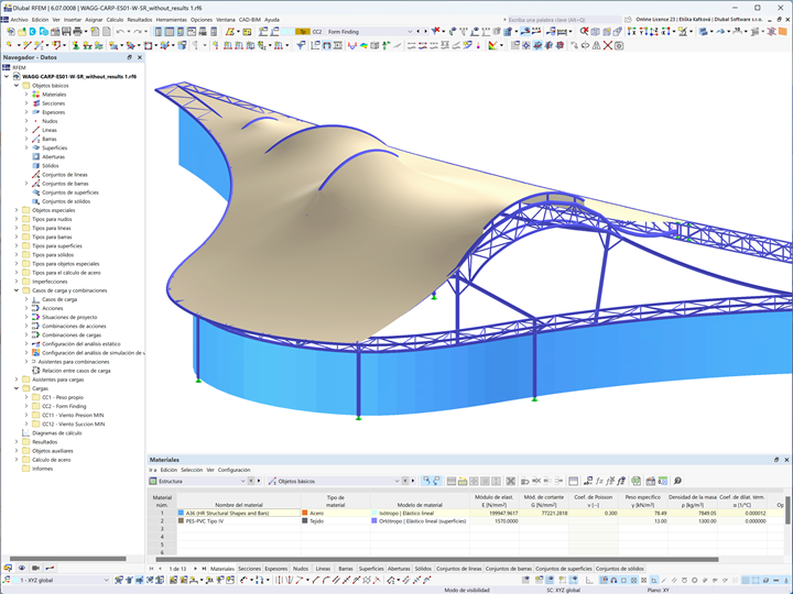
La membrana textil pretensada se encuentra vinculada a una estructura de anclaje perimetral y a otra de suportación central de acero. De esta forma se permite desarrollar una solución geométrica muy creativa tanto en planta como en alzado para resolver la cubrición del espacio que se adereza con la iluminación propia con los colores rojo y blanco del club.

Análisis estructural

Por medio del programa RFEM junto con los módulos de búsqueda de forma, patronaje, estabilidad y diseño en acero, los ingenieros Agustín Alvarez y Daniel Isola han diseñado los aspectos estéticos y resistentes de la geometría de la membrana, incluyendo la obtención de los gajos de patronaje planos abatidos. La estructura de acero perimetral configurada con una celosía metálica plana sirven para la retenida de la membrana y el cerramiento acristalado lateral mientras que los arcos interiores en celosía metálica espacial de perfiles tubulares generan la cumbre sinuosa de la cubierta.

En el diseño resistente y frente a estabilidad se ha empleado un resolución en grandes deformaciones con imperfecciones incluyendo: un estudio de detalle sobre el posible embalsamiento de agua en la misma, así como un análisis de cargas de viento computacional CFD por medio de RWIND.

Lugar Estadio Mâs Monumental (Antonio V. Liberti), Club Atlético River Plate,
Ciudad Autónoma de Buenos Aires, Argentina
Comitente
Proyecto
Ingeniería
Fabricación y montaje


Especificaciones del proyecto

Datos del modelo

Número de nudos 539
Número de líneas 1168
Número de barras 995
Número de superficies 93
Número de sólidos 0
Número de casos de carga 4
Número de combinaciones de carga 10
Número de combinaciones de resultados 0
Peso completo 19.260 t
Dimensiones (métricas) 61,260 x 8,705 x 32,261 m
Dimensiones (imperiales) 200.98 x 28.56 x 105.84 feet

¿Tiene alguna pregunta?