Answer:
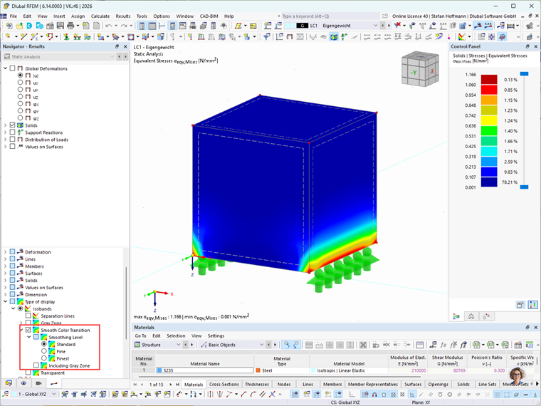
This setting can be found in the Navigator– Results in the lower section under “Display Type” → “Isobands” → “Smooth Color Transitions”.
Sign up for the Dlubal Extranet to get most of the software and have exclusive access to your personal data.
Sign up for the Dlubal Extranet to get most of the software and have exclusive access to your personal data.
Sign up for the Dlubal Extranet to get most of the software and have exclusive access to your personal data.
How can I activate smooth color transitions for isobands in RFEM 6?
This setting can be found in the Navigator– Results in the lower section under “Display Type” → “Isobands” → “Smooth Color Transitions”.
Stefan provides support in Customer Support for technical inquiries. Even when dealing with more complex issues, he takes a structured approach and ensures that the results are easy to understand.