22x
005798
28.04.2026

RFEM 6 - Transitions de couleurs douces des isobandes

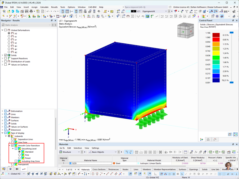
Comment activer des transitions de couleur douces des isobandes dans RFEM 6 ?


Réponse:

Ce changement est possible en bas du Navigateur - Résultats, sous « Type d’affichage » → « Isobandes » → « Transitions de couleurs douces ».


Auteur

Stefan apporte son soutien au support client pour les questions techniques. Même pour des sujets plus complexes, il procède de manière structurée et veille à obtenir des résultats compréhensibles.



;