119x
005783
2026-02-27

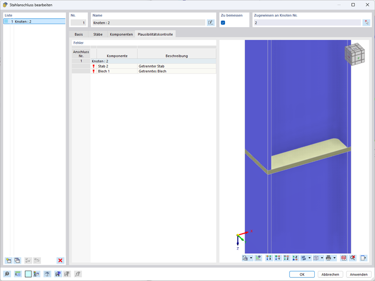
O que significa mensagem "Barra separada"/"Chapa separada" na ligação de aço?

No controlo de plausibilidade da ligação de aço, aparece a mensagem "Barra separada" ou "Chapa separada". No entanto, os componentes encontram-se corretamente juntos. O que significa esta mensagem?


Resposta:

A mensagem „Barra separada“ ou „Chapa separada“ significa que não existe uma conexão definida entre os componentes envolvidos.

No Add-On Ligações de Aço, chapas, barras e outros componentes são inicialmente processados como objetos independentes. Uma chapa é internamente um elemento de superfície, mesmo quando é representada tridimensionalmente. Portanto, entre uma barra e uma chapa, não ocorre automaticamente uma conexão mecânica – mesmo que se toquem geometricamente.

Os componentes só “tomam conhecimento” uns dos outros quando são acoplados explicitamente por meio de um elemento de ligação, por exemplo, através de:

  • uma solda
  • um grupo de parafusos
  • outro meio de ligação

Somente através desta ligação é que se estabelece um acoplamento técnico entre os componentes.

Na ausência de tal elemento de ligação, a ligação de aço não reconhece uma estrutura contínua. Na verificação de plausibilidade, surge então a mensagem „Barra separada“ ou „Chapa separada“.

A solução consiste em definir um componente de ligação adequado entre os elementos em questão.


Autor

Ann-Kathrin trabalha na área de Engenharia de Produto com foco em Geotecnia e também presta apoio no Suporte ao Cliente.



;