95x
005783
2026-02-27

Cosa significa il messaggio "Asta separata" / "Lamiera separata" nel giunto acciaio

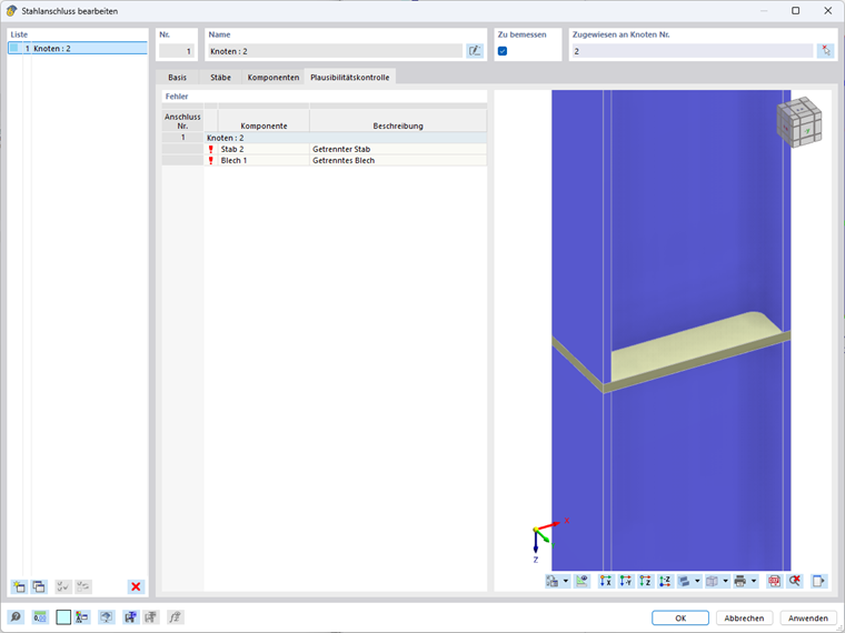
Il controllo di integrità di un giunto in acciaio visualizza il messaggio "Asta separata" o "Piastra separata". Tuttavia, i componenti sono geometricamente corretti. Cosa significa questo messaggio?


Risposta:

Il messaggio "Icona barra separata" o "Icona lamiera separata" significa che non esiste una connessione definita tra i componenti coinvolti.

Nell'Add-On Collegamenti in Acciaio, lamiere, barre e altri componenti vengono inizialmente trattati come oggetti autonomi. Una lamiera è internamente un elemento 2D, anche se viene raffigurata tridimensionalmente. Pertanto, tra una barra e una lamiera non si crea automaticamente una connessione meccanica – anche se si toccano geometricamente.

I componenti "si riconoscono" solo quando sono esplicitamente accoppiati tramite un elemento di connessione, ad esempio tramite:

  • una saldatura
  • un gruppo di bulloni
  • un altro mezzo di connessione

Solo con questa connessione viene stabilito un accoppiamento tecnico tra i componenti.

Se manca un tale elemento di connessione, il collegamento in acciaio non riconosce una struttura continua. Pertanto, nel controllo di validità appare il messaggio "Icona barra separata" o "Icona lamiera separata".

La soluzione consiste nel definire un componente di connessione appropriato tra i componenti interessati.


Autore

La signora Dannwerth supporta gli utenti nell'assistenza clienti e si occupa dello sviluppo nel settore della geotecnica.



;