119x
005783
2026-02-27

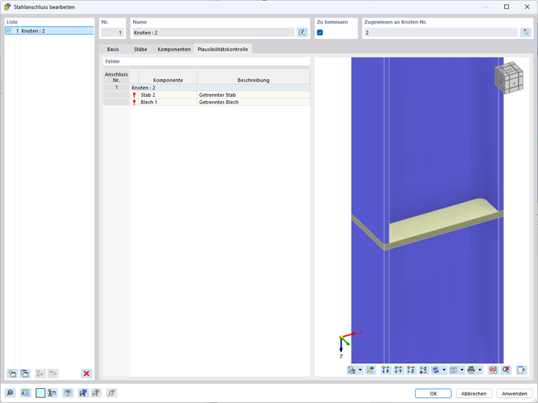
Co oznacza komunikat „Oddzielony pręt”/„Oddzielona blacha” w Połączeniu stalowym?

Komunikat "Osobny pręt" pojawia się podczas kontroli poprawności połączenia stalowego. Jednak komponenty są prawidłowo rozmieszczone. Co oznacza ten komunikat?


Odpowiedź:

Komunikat „Oddzielny pręt” lub „Oddzielna blacha” oznacza, że między zaangażowanymi elementami nie ma zdefiniowanego połączenia.

W dodatku Połączenia stalowe, blachy, pręty i inne elementy są początkowo przetwarzane jako samodzielne obiekty. Blacha jest wewnętrznie elementem powierzchniowym, nawet jeśli jest przedstawiana w trójwymiarze. Pomiędzy prętem a blachą nie powstaje zatem automatycznie połączenie mechaniczne – nawet jeśli stykają się geometrycznie.

Elementy „wiedzą” o sobie dopiero wtedy, gdy zostaną explicite połączone za pomocą elementu łączącego, na przykład:

  • spoiną
  • grupą śrub
  • innym środkiem łączącym

Tylko dzięki temu połączeniu nawiązuje się techniczne sprzężenie między elementami.

Jeśli takiego elementu łączącego brakuje, Połączenia stalowe nie rozpoznają ciągłości struktury. Dlatego w kontroli zgodności pojawia się komunikat „Oddzielny pręt” lub „Oddzielna blacha”.

Rozwiązaniem jest zdefiniowanie odpowiedniego elementu łączącego między danymi elementami budowlanymi.


Autor

Ann-Kathrin pracuje w dziale Product Engineering ze specjalizacją w geotechnice i dodatkowo wspiera Customer Support.



;