119x
005783
27.02.2026

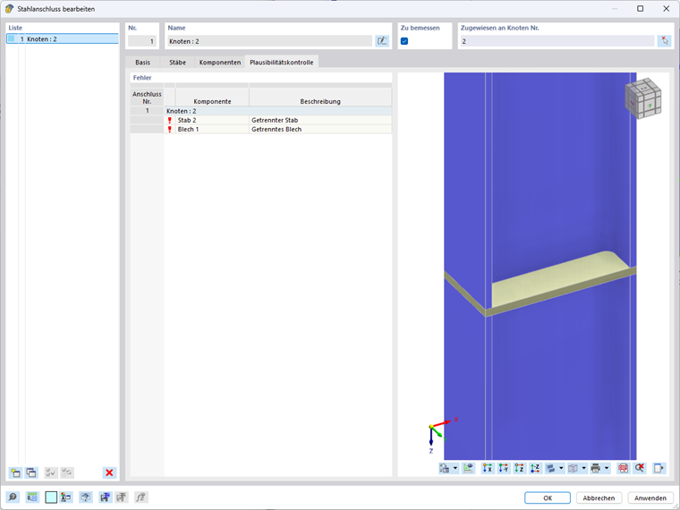
Que signifie le message « Barre déconnectée » / « Plaque déconnectée » dans l’assemblage acier ?

Lors du contrôle de plausibilité de l’assemblage en acier, le message « Barre déconnectée » ou « Plaque déconnectée » apparaît. Cependant, les composants sont correctement adjacents géométriquement. Que signifie ce message ?


Réponse:

Le message « Barre déconnectée » ou « Plaque déconnectée » signifie qu’il n’existe aucune connexion définie entre les composants impliqués.

Dans le module complémentaire Assemblages acier, les plaques, barres et autres composants sont d’abord traités comme des objets indépendants. Une plaque est en interne un élément de surface, même si elle est représentée en trois dimensions. Par conséquent, il n’y a pas automatiquement de connexion mécanique entre une barre et une plaque, même si elles sont géométriquement adjacentes.

Les éléments « connaissent » l’existence l’un de l'autre uniquement lorsqu’ils sont explicitement couplés par un élément de connexion, par exemple :

  • un cordon de soudure
  • un groupe de boulons
  • un autre connecteur

Ce n’est que grâce à cette connexion qu’une liaison technique entre les composants est établie.

S’il manque un tel élément de connexion, l’assemblage acier ne reconnaît pas une structure continue. C’est pourquoi durant le contrôle de plausibilité, le message « Barre déconnectée » ou « Plaque déconnectée » apparaît.

La solution consiste à définir un composant d’assemblage adéquat entre les éléments concernés.


Auteur

Ann-Kathrin travaille dans le Product Engineering avec une spécialisation en géotechnique et apporte également son soutien au Customer Support.



;