95x
005783
2026-02-27

What is the meaning of the message “Disconnected member”/“Disconnected plate” in the steel joint?

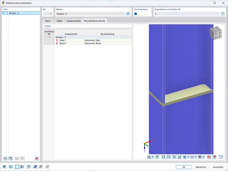
The plausibility check for the steel joint displays the message “Disconnected member” or “Disconnected plate.” However, the structural components are geometrically correct in relation to each other. What does this message mean?


Answer:

The message “Disconnected member” or “Disconnected plate” means that there is no defined connection between the components involved.

In the Steel Joints add-on, plates, members, and other components are initially processed as stand-alone objects. Internally, a plate is a surface element, even if it is displayed in three dimensions. Therefore, a mechanical connection is not automatically created between a member and a plate, even if they touch each other geometrically.

The structural components only “know” about each other when they are explicitly connected via a fastener, for example, by:

  • Weld
  • Group of bolts
  • Another fastener

Only this connection establishes a technical coupling between the components.

If such a fastener is missing, the steel joint does not recognize a continuous structure. The plausibility check therefore displays the message “Disconnected member” or “Disconnected plate.”

The solution is to define a suitable fastener between the relevant components.


Author

Ms. Dannwerth provides technical support for our customers and is responsible for the development of products for geotechnical engineering.



;