119x
005783
27-02-2026

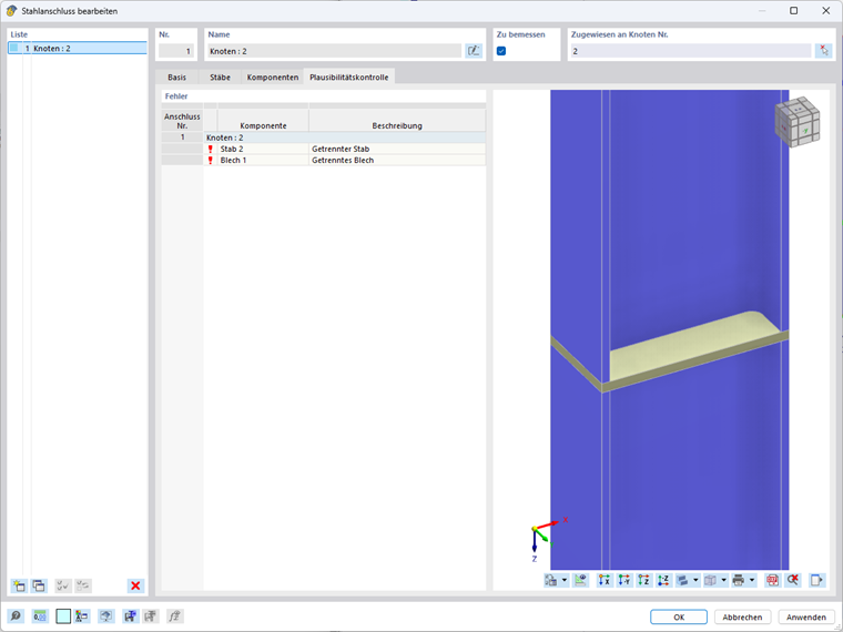
¿Qué significa el mensaje "Barra separada/Chapa separada" en unión de acero?

El mensaje "Bastidor separado" o "Chapa separada" aparece en la comprobación de plausibilidad de la unión de acero. Sin embargo, los componentes están geométricamente correctos. ¿Qué significa este mensaje?


Respuesta:

El mensaje "Barra separada" o "Chapa separada" significa que no existe una conexión definida entre los componentes involucrados.

En el módulo adicional Conexiones de acero, las chapas, barras y otros componentes se procesan inicialmente como objetos independientes. Internamente, una chapa es un elemento superficial, incluso si se representa en tres dimensiones. Por lo tanto, no surge automáticamente una conexión mecánica entre una barra y una chapa, incluso si se tocan geométricamente.

Los componentes "se conocen" solo cuando se acoplan explícitamente mediante un elemento de conexión, por ejemplo, a través de:

  • una soldadura
  • un grupo de tornillos
  • otro medio de conexión

Solo a través de esta conexión se establece un acoplamiento técnico entre los componentes.

Si falta un elemento de conexión de este tipo, la conexión de acero no reconoce una estructura continua. Por lo tanto, en la verificación de plausibilidad aparece el mensaje "Barra separada" o "Chapa separada".

La solución consiste en definir un componente de conexión adecuado entre los componentes en cuestión.


Autor

Ann-Kathrin trabaja en Product Engineering con especialización en geotecnia y, además, presta apoyo en Customer Support.



;