119x
005783
2026-02-27

钢结构节点中“中断的杆件/中断的板件”消息是什么意思?

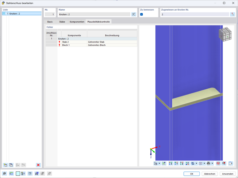
在钢结构节点的合理性检查中,出现“分离杆件”或“分离板件”的消息,而组件之间的几何关系是正确的。该消息是什么意思?


回复:

“分离杆”或“分离板”消息意味着参与的组件之间不存在定义的连接。

在附加组件钢连接中,板、杆和其他组件首先作为独立对象进行处理。板在内部是一个面元素,即使它以三维形式显示。因此,杆与板之间不会自动产生机械连接——即使它们在几何上接触。

组件只有在通过连接件显式耦合时才“知道”彼此,例如通过:

  • 焊缝
  • 螺栓组
  • 另一种连接手段

只有通过这种连接,组件之间才会建立技术耦合。

如果缺少这样的连接件,钢连接不会识别出连续结构。因此,在合理性检查中会出现“分离杆”或“分离板”消息。

解决方案是定义一个合适的连接组件在相关组件之间。


作者

Ann-Kathrin 在产品工程部门工作,专注于岩土工程,并同时在客户支持部门提供支持。



;