119x
005783
27.2.2026

Co znamená hlášení „Odpojený prut“/„Odpojený plech“ v ocelovém přípoji?

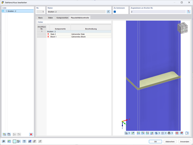
Při kontrole správnosti ocelového přípoje se zobrazí hlášení „Odpojený prut“ nebo „Odpojený plech“. Konstrukční prvky jsou však geometricky správně umístěny vedle sebe. Co znamená toto hlášení?


Odpověď:

Hlášení „Odpojený prut“ nebo „Odpojený plech“ znamená, že mezi dotčenými komponentami neexistuje definované spojení.

V addonu Ocelové přípoje se plechy, pruty a další komponenty nejprve zpracovávají jako samostatné objekty. Plech je interně plošný prvek, i když je zobrazen trojrozměrně. Mezi prutem a plechem proto nevzniká automaticky mechanické spojení – ani v případě, že se geometricky dotýkají.

Konstrukční prvky o sobě „vědí“ teprve tehdy, jsou-li výslovně spojeny spojovacím prvkem, například prostřednictvím:

  • svaru,
  • skupiny šroubů,
  • jiného spojovacího prostředku.

Teprve tímto spojením vzniká technická vazba mezi komponentami.

Pokud takový spojovací prvek chybí, ocelový přípoj nerozpozná souvislou strukturu. Při kontrole správnosti se proto zobrazí hlášení „Odpojený prut“ nebo „Odpojený plech“.

Řešením je definovat vhodný spojovací prvek mezi příslušnými konstrukčními prvky.


Autor

Ann-Kathrin pracuje v Product Engineering se zaměřením na geotechniku a navíc podporuje Customer Support.



;