Community
    Accedi al tuo account

    Registrati all'extranet Dlubal per ottenere il massimo dal software e avere accesso esclusivo ai tuoi dati personali.

    Crea account
    Accedendo, accetti le Condizioni di utilizzo e vendita di Dlubal. Si prega di consultare la nostra Informativa sulla privacy e la nostra Informativa sui cookie.
    0
    Webshop
    Contatta il nostro team di vendita
    Lingua
    • Deutsch
    • English
    • Français
    • Español
    • Português
    • Italiano
    • Česky
    • Polski
    • Pусский
    • 中文(简体)
    • Settori
      • Struttura in calcestruzzo armato
      • Strutture in calcestruzzo precompresso
      • Strutture in acciaio
      • Strutture in legno
      • Strutture in muratura
      • Strutture leggere e in alluminio
      • Edifici
      • Strutture industriali
      • Tubazioni
      • Strutture a ponte
      • Gru e vie di corsa
      • Tralicci e piloni
      • Strutture di vetro
      • Tensostrutture e membrane
      • Strutture costituite da funi
      • Strutture laminate e a sandwich
      • Strutture temporanee
      • Ponteggi e scaffalature
      • Strutture offshore
      • Silo e serbatoi di stoccaggio
      • Impianti di energia rinnovabile
      • Strutture solari e sistemi di montaggio
      • Cantieri navali e corpi galleggianti
      • Tecnologia di trasporto
      • Strutture di perforazione
      • Piscine e parchi acquatici
      • Strutture container
      • Fondazioni su pali trivellati
      • Struttura di scale
      • Centrali energetiche
      • Strutture idrauliche in acciaio
      • Ingegneria meccanica
      • Strutture pneumatiche
      Aree di applicazione
      • Ingegneria strutturale
      • Analisi agli elementi finiti (FEA)
      • Simulazione del vento e generazione dei carichi del vento
      • Analisi delle tensioni
      • Analisi non lineare
      • Analisi di stabilità
      • Analisi di instabilità non lineare
      • Torsione da ingobbamento impedito
      • Analisi dinamica e sismica
      • Dinamica non lineare
      • Analisi pushover
      • Form-finding e modelli di taglio
      • Giunti acciaio
      • Building Information Modeling (BIM)
      • Sezioni piegate a freddo
      • Interazione terreno-struttura
      • Analisi di sistemi per facciate
      • Fondazioni e ingegneria geotecnica
      • Fasi costruttive
      • Protezione al fuoco
      Norme
      • Eurocodici (EC)
      • Norme tedesche (DIN)
      • Norme britanniche (BS EN, BS)
      • Norme Italiane (NTC)
      • Norme statunitensi
      • Norme canadesi (CSA)
      • Norme australiane (AS)
      • Norme svizzere (SIA)
      • Norme cinesi (GB, HK)
      • Norme indiane (IS)
      • Norme messicane (RCDF, CFE Sismo 15)
      • Norme russe (SP)
      • Norme sudafricane (SANS)
      • Norme brasiliane (NBR)
      Servizi online
      • Icona del menu superiore dello strumento Geo-Zone Tool Mappe per carico da neve, le velocità del vento e le zone sismiche.
      • Icona Calcolo cloud Calcoli cloud
      • Icona di Wiki di Analisi Strutturale Wiki di analisi strutturale
      • Icona delle proprietà di acciaio della sezione e le proprietà della sezione in legno Proprietà di sezione dei profili e delle sezioni in acciaio
      Verifica strutturale per impianto fotovoltaico

      Dlubal Software ti aiuta a creare e verificare qualsiasi sistema di montaggio solare. Lavora in modo efficiente con strutture in acciaio, alluminio e calcestruzzo in un unico ambiente.

      Esplora strumenti
      Strutture per impianti solari Strutture solari | Versione mobile
      API Dlubal

      Il nuovo servizio API di Dlubal (gRPC) ti offre un'interfaccia flessibile per il software di analisi strutturale basata su Python e C#, con accesso diretto all'intera gamma di prodotti Dlubal.

      Avvio con API
      Sfondo per il banner del menu principale API Sfondo per il banner del menu principale API
    • Icona rappresentante RFEM 6, un software di analisi agli elementi finiti. RFEM 6 L’unico software di analisi e progettazione strutturale di cui hai bisogno per i tuoi progetti

      RFEM 6 costituisce la base della famiglia di programmi modulari ed è utilizzato per definire strutture, materiali e azioni per strutture a piastre, pareti, gusci e aste, nonché per solidi ed elementi di contatto.

      Scopri di più
      Pulsante dico per l'attivazione della funzione Add-on
      • Analisi aggiuntive
      • Analisi dinamica
      • Soluzioni speciali
      • Verifica
      • Collegamenti
      Icona RSTAB 9 senza bordi RSTAB 9 Software iconico di analisi di telai e tralicci

      RSTAB 9 è un potente software di analisi e verifica per il calcolo di strutture 3D a travi, telai o capriate, che riflette lo stato dell’arte e aiuta gli ingegneri strutturali a soddisfare i requisiti dell’ingegneria civile moderna.

      Scopri di più
      Pulsante dico per l'attivazione della funzione Add-on
      • Analisi aggiuntive
      • Analisi dinamica
      • Soluzioni speciali
      • Verifica
      Icona RSECTION 1 senza bordo RSECTION 1 Calcoli di sezioni trasversali definiti dall'utente

      RSECTION supporta gli ingegneri strutturisti determinando le proprietà delle sezioni trasversali per i più diversi profili e consente un'analisi delle tensioni successiva.

      Per maggiori informazioni
      Icona di RWIND 3 senza bordi RWIND 3 Software CFD per la galleria del vento digitale

      RWIND 3 è una galleria del vento digitale per la simulazione dei flussi del vento attorno a qualsiasi geometria di edificio e per il calcolo dei carichi del vento sulle loro superfici.

      Per maggiori informazioni
      Icona API API di Dlubal La tua porta per la modellazione parametrica e l'automazione

      Il nuovo servizio API Dlubal (gRPC) offre un'interfaccia flessibile per il software di analisi strutturale basata su Python e C#, con accesso diretto all'intera gamma di prodotti Dlubal. Approfittate di un'integrazione fluida e potente nel vostro software Dlubal – ideale per la modellazione parametrica e compiti di ottimizzazione complessi.

      Scopri l'API
      Documentazione API API Documentation
      • Indice
      • Introduzione
      • Applicazioni
      • Oggetti del modello
      • Abbonamenti e prezzi
      • Esempi
      FEM per collegamenti in acciaio

      Progetta e analizza giunti in acciaio utilizzando CBFEM, conforme a EN 1993‑1‑8 e AISC 360, completamente integrato in RFEM 6 per flussi di lavoro strutturali più veloci e precisi.

      Scopri di più
      Collegamenti in acciaio Collegamenti in acciaio
      Strumento Geo-Zona

      Il servizio online di Dlubal fornisce mappe delle zone per la rapida determinazione dei carichi da neve, delle velocità del vento e dei dati sismici.

      Controlla zone di carico
      Strumento di visualizzazione della zona geografica che mostra mappe di neve, vento e sismiche con illustrazioni per le valutazioni dei carichi ambientali. Illustrazione delle mappe delle zone geografiche di neve, vento e sismiche in una versione mobile che mostra varie regioni e dati.
      Prodotti obsoleti
    • Supporto tecnico
      • Domande frequenti (FAQ)
      • Knowledge Base
      • Caratteristiche del prodotto
      • Licensing
      • Fai una domanda
      • Il nostro team di supporto
      • Consigliaci una nuova funzione o un'idea per il programma
      • Domande frequenti su licenze e autorizzazioni
      • Segnalaci un problema o un bug del programma
      • Aggiornamenti del programma
      • Problemi del programma
      • Formule | La matematica è divertente!
      Corsi di formazione
      • Primi passi con RFEM
      • Primi passi con RSTAB
      • Formazione online
      • Formazione presso Dlubal
      • Formazione individuale
      • Video
      • Video di e-learning
      • Webinar - Impara online
      • Corsi online
      Servizio
      • Assistenza / Servizio gratuito
      • Extranet | Account
      • Contratto di servizio
      • Geo-Zone Tool per la determinazione dei carichi
      • Update e Upgrade
      • Versioni precedenti dei programmi
      Vendite
      • Webshop
      • Il nostro team di vendita
      • Contatta il nostro ufficio vendite
      • Prenota una demo online
      • Perché Dlubal Software?
      Assistente AI
      • Mia – la tua assistente AI 24/7
      • Scopri la tua assistente AI personale
      Assistenza e servizio gratuiti

      Hai bisogno di aiuto? Accedi a opzioni di supporto gratuite, tra cui assistenza AI disponibile 24/7, supporto via email e webinar.

      Scopri di più
      Assistenza tecnica e servizio gratuiti Assistenza tecnica e servizi gratuiti
      Trova risposte rapide

      Trova risposte rapide alle domande comuni sul software Dlubal. Cerca o filtra centinaia di FAQ per risolvere i problemi in poco tempo.

      Visualizza FAQ
      Domande frequenti (FAQ) FAQ | Versione per dispositivi mobili
    • News
      • Ultime notizie
      • Nuove caratteristiche del prodotto
      • Iscrizione alla Newsletter
      • Nuovi prodotti rilasciati
      • Dlubal Blog
      Corsi di formazione
      • Corso di formazione online
      • Corso di formazione personalizzato
      Eventi
      • Panoramica eventi
      • Fiere e Congressi
      • Webinar
      Corsi online – Master in ingegneria

      Unisciti ai leader del settore ed esplora soluzioni nell'ingegneria strutturale e nel software. Migliora le tue competenze con le nostre sessioni dal vivo!

      Vedi i prossimi webinar
      3D FEA Software RFEM 6 | First Steps Immagine del menu del banner | News Webinar | Versione Mobile
      Sblocca la potenza dell’innovazione

      Scopri strumenti all'avanguardia e miglioramenti progettati per potenziare il tuo flusso di lavoro ingegneristico.

      Scopri le nuove funzioni
      Explore New Features Immagine da banner di menu | News_ProductFeatures | Versione per dispositivi mobili
    • Scarica la versione completa

      Vuoi provare le capacità dei programmi Dlubal Software? Hai l'opportunità di farlo! La versione completa gratuita di 90 giorni ti consente di testare a fondo tutti i nostri programmi.

      Avvia subito la versione di prova
      Dlubal Free Zone

      Nella sezione gratuita Dlubal è possibile accedere a webinar, articoli e versioni di prova del software– tutto gratuitamente e raccolto in un unico luogo.

      Maggiori informazioni
      Esempi
      • Modelli di analisi strutturale da scaricare
      • Invia il tuo modello di analisi strutturale
      • Esempi introduttivi e tutorial
      • Esempi di verifica
      • Panoramica immagini
      Documenti
      • Manuali online
      • Manuali
      • Volantini, brochure e certificati
      Riferimenti
      • Progetti clienti
      • Perché inviare il tuo progetto?
      • Come presentare un progetto cliente?
      • Invia il tuo progetto
      Modelli gratuiti da scaricare

      Esplora migliaia di modelli strutturali pronti all'uso. Scarica, adatta e usali come modelli per accelerare il tuo processo di progettazione.

      Scopri modelli
      Modelli di analisi strutturale da scaricare Modelli gratuiti da scaricare | Versione mobile
      Free Zone di Dlubal

      Ricevi assistenza esperta ogni volta che ne hai bisogno. Goditi l'assistenza AI gratuita, il supporto via email, i webinar dal vivo e i servizi premium per gli utenti del Service Contract Pro.

      Ricevi assistenza
      Assistenza e servizio gratuiti Assistenza e servizio gratuiti | Versione mobile
    • E-learning
      • RFEM 6 per principianti
      • RFEM 6 per studenti
      • Programmazione con RFEM 6 e Python
      • RFEM 6 con Rhino e Grasshopper
      • RFEM 5 per principianti
      • Modellazione con RFEM 5
      • Video di apprendimento per studenti di analisi strutturale
      • Tutorial rapidi per i programmi Dlubal
      • I migliori trucchi e consigli in RFEM
      • Registrazioni dei corsi di formazione online di Dlubal
      • Webinar registrati
      Studenti e scuole
      • Software di analisi strutturale gratuito per studenti
      • Richiedi o rinnova la versione Student gratuita
      • Richiesta per licenza insegnante gratuita
      • Inviaci la tua tesi
      • Perché inviarci la tua tesi?
      • Tesi di laurea con il software Dlubal
      • Software di analisi strutturale gratuito per scuole
      • Richiedi il pacchetto School
      • Formazione introduttiva gratuita nella tua università
      • Richiedi la tua formazione
      Knowledge Base
      • Primi passi con RFEM
      • Video
      • Manuali online
      • Wiki di analisi strutturale
      • Knowledge Base
      • Domande frequenti (FAQ)
      Infotainment
      • Podcast
      • Dlubal Blog
      • Introduzione all'analisi strutturale e alla progettazione
      Primi pass con RFEM 6

      Primi passi con RFEM 6 e scopri quanto velocemente puoi modellare e calcolare. Personalizza con i componenti aggiuntivi per avere ancora più possibilità.

      Inizia
      3D FEA Software RFEM 6 | First Steps Immagine del menu del banner | News Webinar | Versione Mobile
      Software di analisi strutturale gratuito per studenti

      Migliaia di studenti in tutto il mondo beneficiano già del software Dlubal. Goditi l'accesso gratuito, la formazione e il supporto di esperti durante i tuoi studi.

      Ottieni licenza gratuita
      Software di analisi strutturale per studenti software di analisi strutturale gratuito per studenti
    • Chi siamo
      • Storia e fatti
      • Filosofia aziendale
      • Perché Dlubal Software?
      • Confronto prodotti
      • Politica della qualità
      • Il nostro team
      Contatti
      • Sedi Dlubal nel mondo
      • Rivenditori autorizzati Dlubal
      Riferimenti
      • Recensioni clienti
      • Progetti clienti
      • Casi studio
      • Perché inviare il tuo progetto?
      • Esempi di verifica
      • La tua recensione
      • Partecipazione a progetti di ricerca
      Clienti

      Ti presentiamo i nostri clienti che utilizzano Dlubal Software per i loro progetti. Scopri come i nostri clienti di tutto il mondo utilizzano strumenti avanzati per l'analisi statica e dinamica per implementare soluzioni innovative nella progettazione e nell'ingegneria.

      Scopri i nostri clienti
      Costruire il successo insieme

      Scopri come gli ingegneri leader in tutto il mondo si affidano alle nostre soluzioni per elevare i loro progetti con noi.

      Vedi i nostri clienti
      See Our Customers Immagine dallo strumento Menu banner | Company_OurCustomers_Mobile
      Incontra gli esperti

      I nostri ingegneri dedicati sono qui per assisterti nella modellazione, progettazione e nelle sfide tecniche, in qualsiasi momento e ovunque.

      Collegarsi con l'assistenza
      Our Team Immagine del banner di menu | Azienda_Il nostro team | Versione mobile
    • Carriera
      • Lavori
      • Team
      • Blog del team
      • Approfondimenti
      Opportunità di lavoro
      • Tutte le offerte di lavoro
      • Sviluppo del prodotto
      • Assistenza clienti
      • Vendite
      • Marketing
      • Sviluppo del software
      • Amministrazione
      • Stagisti
      • Altri
      Team
      • Sviluppo dei prodotti
      • Servizio clienti
      • Vendite
      • Marketing
      • Sviluppo software
      • Amministrazione
      Perché Dlubal?
      • Cultura aziendale
      • Vantaggi per dipendenti
      Costruisci il tuo futuro con noi

      Scopri come il nostro team modella il futuro dell'ingegneria. Vivi l'innovazione, la crescita e sfide entusiasmanti.

      Carriera in Dlubal Immagine dal Menu Banner | Carriera in Dlubal Mobile
      Trova il lavoro dei tuoi sogni

      Unisciti a un leader globale nel software di ingegneria e porta la tua carriera a nuovi livelli.

      Scopri le posizioni aperte
      All Open Positions Immagine Banner Menu | Posizioni aperte mobile
    • Webshop
    Prodotti principali
    Icona rappresentante RFEM 6, un software di analisi agli elementi finiti.
    RFEM 6
    Icona RSTAB 9 senza bordi
    RSTAB 9
    Icona di RWIND 3 senza bordi
    RWIND 3
    Icona RSECTION 1 senza bordo
    RSECTION
    Servizi online
    Icon dello strumento GeoZone
    Geo-Zone Tool
    Proprietà della sezione
    Proprietà delle sezioni
    Icona API
    API
    Icona Calcolo cloud
    Calcolo su cloud
    Modelli scaricabili
    Modelli da scaricare
    Icona della community di Dlubal
    Community di Dlubal
    Icona degli articoli della Knowledge Base
    Knowledge Base
    Webinar online
    Webinar
    Accedi al tuo account

    Registrati all'extranet Dlubal per ottenere il massimo dal software e avere accesso esclusivo ai tuoi dati personali.

    Login Crea account
    Prova gratuita di 90 giorni
    Accedi al tuo account

    Registrati all'extranet Dlubal per ottenere il massimo dal software e avere accesso esclusivo ai tuoi dati personali.

    Login Crea account
    • Prodotti
    • Analisi agli Elementi Finiti (FEA)
    • Add-on per RFEM 6
    • Collegamenti
    • Giunti acciaio
    • Panoramica
    Icona RFEM 6 | Dlubal Software Add-on « Giunti in acciaio »
    Manuali online
    • Manuale | Giunti acciaio
    • Tutorial per RFEM 6
    • RFEM 6 / RSTAB 9 | Primi passi
    }
    calculator icon
    Prezzi
    Giunti in acciaio e collegamenti secondo FEM
    • Add-on per RFEM 6
    • Giunti

    Giunti in acciaio e collegamenti secondo FEM

    L'add-on "Giunti in Acciaio" per RFEM stabilisce nuovi standard nell'analisi dei collegamenti in acciaio di qualsiasi forma e tipo di carico attraverso l'utilizzo di specifici modelli FE e materiali. La modellazione avviene completamente in background, in modo da mantenere il pieno controllo tramite un'interfaccia intuitiva e user-friendly.

    Progettate, calcolate e dimensionate le vostre costruzioni in acciaio e i loro collegamenti con un unico e potente pacchetto software. RFEM, arricchito dagli add-on "Dimensionamento Acciaio" e "Giunti in Acciaio", permette un dimensionamento preciso e conforme agli standard di aste e collegamenti in acciaio secondo l'Eurocodice, la norma statunitense ANSI/AISC 360 e la norma canadese CSA S16. Vivete un processo di dimensionamento fluido e integrato dall'inizio alla fine.

    Scarica icona Scarica versione di prova gratuita
    Add-on Giunti acciaio | Prodotto RFEM 6
    Subnavigation
    01
    Panoramica
    02
    CBFEM
    03
    Caratteristiche
    04
    Risultati
    05
    Norme
    06
    Esempi
    Icona rappresentante RFEM 6, un software di analisi agli elementi finiti.

    Perché usare due programmi di analisi strutturale quando uno è più che sufficiente?

    Semplifica la progettazione di giunti in acciaio con RFEM e il suo add-on Giunti acciaio. Questa potente soluzione all-in-one evita l'importazione di dati soggetta a errori e che richiede tempo, come il trasferimento di aste, eccentricità e combinazioni di carico. Approfitta degli aggiornamenti automatici e senza interruzioni dei tuoi calcoli ad ogni modifica del modello, in modo efficiente e tutto da un'unica fonte.

    Aumenta l'efficienza e la precisione della modellazione e della progettazione di collegamenti in acciaio.

    • Miglioramento dell'efficienza: Non è necessaria alcuna importazione o esportazione di dati, il che consente di risparmiare tempo e denaro
    • Aggiornamenti automatici in caso di modifiche della struttura
    • Massima trasparenza grazie a un sottomodello completamente visibile e personalizzabile
    • Massima flessibilità grazie a template già pronti e personalizzabili
    • Visualizzazione 3D di alta qualità per presentazioni impressionanti del modello del giunto e dei singoli giunti nell'intero modello
    • Funzioni di misurazione e dimensionamento precise per i punti dei componenti del giunto
    Soluzione all-in-one per collegamenti in acciaio
    Video: Analisi su base EF e verifica di collegamenti in acciaio
    Add-on "Giunti acciaio per RFEM 6" | Libreria dei componenti
    Add-on "Giunti acciaio per RFEM 6" | Libreria dei componenti
    Connessione della piastra di base con ancoraggi inglobati nel calcestruzzo
    Connessione della piastra di base con ancoraggi inglobati nel calcestruzzo | Risultati delle tensioni di contatto nella piastra di base
    Collegamenti in acciaio di un ponte di travatura reticolare
    RFEM: Collegamenti in acciaio di ponte reticolare e modello EF con risultati
    Soluzione all-in-one per collegamenti in acciaio Video: Analisi su base EF e verifica di collegamenti in acciaio
    Add-on "Giunti acciaio per RFEM 6" | Libreria dei componenti Add-on "Giunti acciaio per RFEM 6" | Libreria dei componenti
    Connessione della piastra di base con ancoraggi inglobati nel calcestruzzo Connessione della piastra di base con ancoraggi inglobati nel calcestruzzo | Risultati delle tensioni di contatto nella piastra di base
    Collegamenti in acciaio di un ponte di travatura reticolare RFEM: Collegamenti in acciaio di ponte reticolare e modello EF con risultati
    Video: Analisi su base EF e verifica di collegamenti in acciaio

    Caratteristiche principali dell'add-on Giunti acciaio

    Calcolo della rigidezza iniziale Sj,ini Modello di materiale plastico per la verifica di saldature Progettazione secondo AISC 360 e EN 1993-1-8
    Vantaggi dei giunti in acciaio per RFEM 6

    Scopri i vantaggi della soluzione all-in-one!

    • Non c'è bisogno di complicate importazioni di dati da programmi esterni.
    • Collegamenti in acciaio di qualsiasi tipo, forma e carico.
    • Aggiornamento automatico in caso di modifiche nella struttura, nel carico e nelle combinazioni di carico.
    • Un software di ingegneria strutturale coerente e unificato per tutte le aree dell'analisi strutturale e della progettazione.
    • Molti modelli predefiniti per i collegamenti.
    • Visualizzazione 3D di alta qualità dei collegamenti, sia singoli che all'interno dell'intera struttura.
    • Rigidezza rotazionale: Integrazione automatizzata delle rigidezze iniziali calcolate Sj,ini nella struttura globale.
    • Nessuna scatola nera: Trasparenza completa con una vista dettagliata dei modelli RFEM generati sullo sfondo
    • È possibile separare il modello RFEM generato dall'add-on per modificarlo e calcolarlo individualmente come modello RFEM.
    • Progettazione unificata di collegamenti e aste.
    • Non è necessario gestire le forze interne sbilanciate durante l'importazione di carichi da programmi esterni.
    • Una soluzione software completa per tutti gli aspetti dell'analisi strutturale, supportata da un team di oltre 20 ingegneri esperti.
    Icona delle recensioni dei clienti

    Ascolta cosa dicono i nostri clienti sui prodotti Dlubal!

    Icona del supporto

    Scopri Dlubal dal vivo e organizza una demo online del prodotto!

    Scarica icona

    Prova la versione completa gratuitamente per 90 giorni

    Analisi e verifica di collegamenti in acciaio secondo EN 1993-1-8, AISC 360 e CSA S16

    Il software Dlubal per la verifica e l’analisi dei collegamenti in acciaio stabilisce nuovi standard nel processo ingegneristico delle strutture in acciaio. Gestisce tutti i tipi di collegamento, geometrie e carichi, sia bullonati sia saldati, oppure sotto forma di piastre di fondazione in acciaio con tirafondi. La generazione automatica in background di modelli RFEM a elementi finiti consente calcoli precisi ed efficienti per tutti gli scenari di rottura necessari.

    L’add-on "Giunti acciaio" supporta la verifica dettagliata di piastre in acciaio, bulloni, saldature e piastre di fondazione in acciaio secondo le norme EN 1993‑1‑8, AISC 360 e CSA S16, garantendo la conformità alle norme internazionali.

    Ulteriori informazioni
    Struttura in acciaio con diversi tipi di collegamento
    Icona di giunti in acciaio
    Struttura in acciaio con diversi giunti, incluso un gradiente di colore per visualizzare l'utilizzo della verifica in un collegamento di piastra

    Collegamenti di fondazioni e plinti di calcestruzzo per fondazioni di colonne in acciaio

    La componente "Piastra di base" collega il componente di riferimento selezionato a un blocco di calcestruzzo. Questa componente consente la definizione di tirafondi in diversi diametri e classi in un modello ortogonale.

    Il collegamento in acciaio comprende un dettaglio specializzato in un sottocomponente che simula l'interazione tra acciaio e calcestruzzo e considera l'effetto di ancoraggio. I risultati di questo sottocomponente sono utilizzati per la verifica del blocco di calcestruzzo (tensione di contatto tra la piastra di base e il suo supporto non lineare) e degli ancoraggi (forze interne sugli elementi del componente).

    I controlli di verifica si svolgono come segue: verifica dell'interazione acciaio-calcestruzzo e verifica dell’ancoraggio.

    Per ulteriori informazioni
    Struttura della copertura in acciaio con collegamenti
    Icona di giunti in acciaio
    Tutto in uno: collegamento di piastre di base e blocchi di calcestruzzo e altri collegamenti in un modello globale
    Funzionalità principali del componente aggiuntivo Giunti acciaio
    • Cerniere semi-rigide con analisi della rigidezza iniziale

      Questa nuova funzionalità consente agli ingegneri di andare oltre le tradizionali ipotesi di connessioni rigide o incernierate, offrendo un modo più accurato e flessibile per rappresentare il comportamento delle unioni. Con la possibilità di simulare la rigidezza delle connessioni attraverso analisi avanzate della rigidezza iniziale, il processo di progettazione diventa più realistico e ottimizzato, aprendo la strada a progetti più sicuri e convenienti.

    • Metodo agli elementi finiti basato su componenti

      Il metodo degli elementi finiti basato su componenti (CBFEM) è un approccio preciso ed efficiente per la progettazione di collegamenti in acciaio, pienamente conforme alle normative EN 1993-1-8 e AISC 360. Integrato in RFEM 6, semplifica i flussi di lavoro consentendo tutte le verifiche strutturali all'interno di una piattaforma coesa.

    • Libreria dei collegamenti nel Dlubal Center

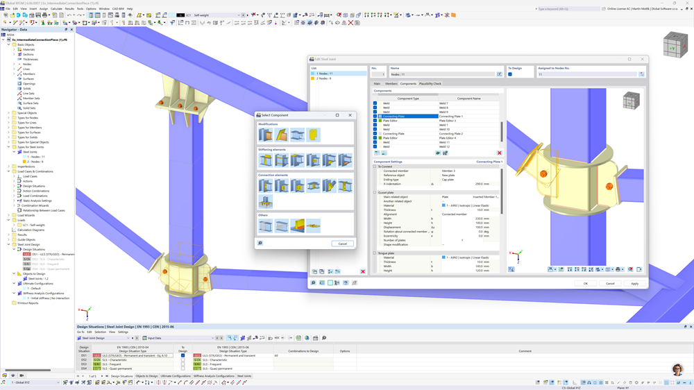
      Nel Dlubal Center, è disponibile un’ampia libreria di collegamenti per il componente aggiuntivo Giunti acciaio.

      È possibile accedere direttamente a questa libreria dal componente aggiuntivo e assegnare i collegamenti predefiniti ai nodi corrispondenti. È inoltre possibile salvare i collegamenti definiti dall’utente nella libreria nel Dlubal Center.

      • Scopri la libreria di collegamenti in Dlubal Center
    RFEM 6 analysis of semi-rigid hinges with initial stiffness shown
    "RFEM 6 dialog box displaying the steel joint component library."
    Steel joints blocks displayed in Dlubal Center software interface.

    Analisi di stabilità dei giunti in acciaio

    Per l'analisi della stabilità dei giunti in acciaio, è necessario l'add-on "Stabilità strutturale" di RFEM. Esso genera un modello di analisi specifico per ciascun giunto e calcola il coefficiente di carico critico e le forme modali rilevanti per tutte le combinazioni di carico. Il coefficiente di carico critico più basso viene confrontato con il limite di 15.0 secondo EN 1993-1-1, Sezione 5, con eventuali adeguamenti di questo valore consentiti. I risultati vengono visualizzati graficamente attraverso le forme modali.

    Il modello di analisi creato per l'analisi di stabilità può essere salvato e utilizzato come modello RFEM indipendente, inclusi i risultati.

    • Add-on "Stabilità della struttura per RFEM 6"
    Ulteriori informazioni
    Analisi di stabilità
    Analisi della stabilità all'instabilità nel giunto in acciaio
    Risultati dell'analisi di stabilità: pannelli di inflessione e i più bassi coefficienti di carico critico della giunzione

    Bulloni pretensionati

    I bulloni pretensionati aumentano la resistenza e la rigidezza del giunto, prevengono le deformazioni relative e migliorano la resistenza a fatica.

    Nell'add-on Giunti acciaio, è possibile considerare la pretensione dei bulloni nel calcolo di tutti i componenti.

    La pretensione può essere attivata facilmente nei parametri dei bulloni tramite una casella di controllo. Questo influisce sia sul calcolo sforzo-deformazione sia sull'analisi della rigidezza.

    • Video esplicativo: Bulloni precaricati per giunti in acciaio
    Ulteriori informazioni
    Bulloni precaricati | Dialogo
    Dialogo "Modifica giunto in acciaio", scheda "Componenti" | Checkbox per l'attivazione dei bulloni pretesi

    Modelli da scaricare | Add-on "Giunti acciaio"

    Giunto in acciaio per struttura con vie di corsa
    • Visualizzatore 3D
    • 3D Viewer | Babylon
    • Realtà virtuale

    Giunto in acciaio per struttura con vie di corsa

    Un giunto saldato viene utilizzato per la struttura della via di corsa, che è irrigidita da diagonali. Le travi portanti a forma di I per la gru e le diagonali a forma di L sono modellate come sezioni composte.

    Modello 004373 | Collegamento di piastra coprigiunto con controventi
    • Visualizzatore 3D
    • 3D Viewer | Babylon
    • Realtà virtuale

    Collegamento a sbalzo nella piastra con irrigidimento

    Ein mehrstöckiges Stahlgebäude mit stabilem Rahmen widersteht Schwerkraft- und lateralen Lasten. Tuttavia, nei punti di intersezione di travi e colonne possono essere utilizzati stub nelle piastre di giunzione con irrigidimenti.

    Modello 004361 | Collegamento di puntoni
    • Visualizzatore 3D
    • 3D Viewer | Babylon
    • Realtà virtuale

    Collegamento di puntoni

    Un controvento è un componente strutturale diagonale corto posizionato su un'ala non ancorata di una trave o di una colonna per prevenire l'instabilità torsionale laterale.

    Collegamento in acciaio della colonna alla fondazione in calcestruzzo
    • Visualizzatore 3D
    • 3D Viewer | Babylon
    • Realtà virtuale

    Collegamento in acciaio della colonna alla fondazione in calcestruzzo

    Modello RFEM di un collegamento in acciaio tra una colonna di tipo I con diagonali collegate in acciaio CHS e una fondazione di colonne in calcestruzzo.

    Altri modelli

    Calcolo delle rigidezze iniziali Sj,ini e trasferimento automatico nella struttura completa

    La rigidezza iniziale Sj,ini è un parametro cruciale per valutare se una connessione può essere caratterizzata come rigida, deformabile o incernierata.

    Nel componente aggiuntivo Collegamenti in acciaio, è possibile determinare la rigidezza iniziale Sj,ini secondo Eurocodice (EN 1993-1-8 Sezione 5.2.2) e AISC (AISC 360-16 Cl. B3.4) in relazione agli sforzi interni N, My e/o Mz.

    Il trasferimento automatico opzionale delle rigidezze iniziali consente la trasmissione diretta come rigidezze delle cerniere alle estremità delle aste in RFEM. Successivamente, l'intera struttura viene ricalcolata e gli sforzi interni risultanti vengono automaticamente adottati come carichi nel calcolo e verifica dei modelli di connessione.

    Questo processo di iterazione automatizzato elimina la necessità di esportare e importare dati manualmente, riducendo il carico di lavoro e minimizzando le potenziali fonti di errore.

    Ulteriori informazioni
    Calcolo della rigidezza iniziale Sj,ini
    Modello con più collegamenti in acciaio | Tabella con rigidezze iniziali Sj,ini e classificazioni calcolate

    Saldature in Giunti acciaio

    L'add-on Giunti acciaio permette la definizione di diversi tipi e geometrie di saldature, come ad esempio d'angolo e a completa penetrazione. Le saldature sono modellate realisticamente nel modello di analisi generato automaticamente. Una saldatura è modellata come una superficie collegata in modo eccentrico su entrambi i lati alle lamiere (superfici) da connettere. A questa superficie di saldatura viene assegnato un modello di materiale plastico speciale, sviluppato in RFEM appositamente per le saldature.

    La verifica delle saldature è condotta secondo le normative attuali come Eurocodice e AISC.

    • Video esplicativo
    Ulteriori informazioni
    Libreria dei componenti | Giunti acciaio
    Definizione delle saldature nell'add-on "Giunti acciaio"

    Progettazione di collegamenti in acciaio secondo norme internazionali

    Per il dimensionamento dei collegamenti in acciaio, l'add-on "Collegamenti in Acciaio" utilizza la norma EN 1993-1-8 (Eurocodice 3 inclusi appendici nazionali), la norma americana ANSI/AISC 360-22 e la norma canadese CSA S16. Altre norme seguiranno.

    Norme attualmente supportate in "Giunti acciaio"

    Unione Europea | Bandiera EN 1993-1-8: Eurocodice 3: Verifica acciaio
    IT-US | Bandiera AISC 360-22 (norma USA)
    IT-US | Bandiera AISC 360-16 (norma USA)
    Canada | Bandiera CSA S16-19 (norma canadese)
    • Invito a una demo online del prodotto con funzionalità software avanzate
      Organizza una demo online del prodotto

      Prova Dlubal Live: pianifica la tua demo online del prodotto oggi stesso!

    • Banner promozionale per registrazione alla prova gratuita di 90 giorni dei prodotti Dlubal
      Versione completa gratuita per 90 giorni

      Il modo più efficace per conoscere il software Dlubal è provarlo tu stesso.

    • Contatta il nostro team commerciale per supporto esperto su soluzioni software avanzate
      Contatta il team di vendita

      Siamo qui per te!

    Assistenza fantastica e professionale

    Vorrei solo fare un breve commento per augurarvi tutto il meglio in Dlubal e, in particolare, ringraziarvi per il fantastico, completo e professionale supporto che fornite.

    Potente, facile da usare, facile da imparare…

    Abbiamo adottato Dlubal nel nostro lavoro e non ci siamo più voltati indietro. Potente, facile da usare, facile da imparare, con output sorprendentemente semplice (una volta configurato).

    Primi passi con RFEM 6

    Non avete ancora avuto modo di lavorare con RSECTION, o lo utilizzate solo occasionalmente? Qui troverai suggerimenti e consigli utili per iniziare con i programmi Dlubal.

    Ulteriori informazioni
    Primi passi nell'interfaccia utente di RFEM 6 con menu e barre degli strumenti chiaramente riconoscibili Screenshot che mostra l'interfaccia utente iniziale di RFEM 6 con opzioni di configurazione

    Modelli di analisi strutturale da scaricare

    Esplora un’ampia gamma di modelli di analisi strutturale per RFEM, RSTAB, RSECTION e RWIND. Ideali per tutorial o come fonte di ispirazione per i tuoi progetti.

    Scarica modelli
    Modelli tecnici scaricabili per analisi ingegneristiche precise Vista mobile con modelli di calcolo strutturale scaricabili con miniature e etichette visibili
    Software di analisi e progettazione strutturale
    Dlubal Software Srl

    Via Laura Bassi Veratti, 11/2D
    40137 Bologna
    Italia

    +39 051 95 25 443 [email protected]
    Dlubal Software GmbH

    Am Zellweg 2
    93464 Tiefenbach
    Germania

    +49 9673 9203-0 [email protected]
    Soluzioni
    • Struttura in calcestruzzo armato
    • Strutture in acciaio
    • Strutture in legno
    • Giunti acciaio
    Prodotti
    • RFEM 6
    • RSTAB 9
    • RSECTION 1
    • RWIND 3
    Assistenza tecnica
    • Domande frequenti (FAQ)
    • Fai una domanda
    • Mappe per carico da neve, le velocità del vento e le zone sismiche.
    • Contatta il nostro ufficio vendite
    News
    • Iscrizione alla Newsletter
    • Ultime notizie
    • Panoramica eventi
    • Corso di formazione online
    Risorse
    • Versione trial completa gratuita
    • Invia il tuo progetto
    • Progetti clienti
    • Manuali online
    Unisciti a Dlubal
    Comunità Dlubal YouTube Facebook Pinterest TikTok Instagram
    © 2001-2026 Dlubal Software Srl | Tutti i diritti riservati
    Note legali
    Chi siamo
    Sitemap
    Lingua
    • Deutsch
    • English
    • Français
    • Español
    • Português
    • Italiano
    • Česky
    • Polski
    • Pусский
    • 中文(简体)