619x
001997
2025-10-21

RFEM 6 中基于 ASTM E1300-24 玻璃设计:详细指南

探索RFEM 6如何集成ASTM E1300-24标准,实现高效和合规的玻璃面板设计。这本综合指南涵盖了材料选择、荷载分析和设计检查,确保玻璃结构的安全性和性能。非常适合希望通过高级有限元分析软件简化玻璃设计过程的工程师。

在结构工程中,使用玻璃设计需要深入理解其在各种加载条件下的行为。RFEM 6 是 Dlubal Software 的高级有限元分析 (FEA) 平台,集成了强大的设计特性,帮助工程师高效建模和分析玻璃面板,确保符合最新的行业标准。RFEM 6 支持的关键标准之一是 ASTM E1300-24,该标准管控建筑应用中的玻璃设计。本文探讨 ASTM E1300-24 如何集成到 RFEM 6 中,涵盖其在定义玻璃面板、应用载荷及进行强度和适用性关键设计检查的使用。

RFEM 6 用于玻璃设计的主要功能

RFEM 6 中的玻璃设计附加模块是一个专用工具,可以直接在程序中工作,促进玻璃部件的建模、分析和设计。此附加模块简化了定义单片和夹层玻璃类型的过程,在材料选择和层配置上提供了灵活性。RFEM 6 确保从结构行为到行业标准合规性的每个设计方面都得到考虑。

核心功能:

  • 材料库: RFEM 6 提供了一个全面的玻璃和薄膜材料库,并提供自定义材料定义选项,确保在建模各种玻璃类型时的准确性和灵活性。
  • 层状玻璃建模: 程序支持使用层压理论的夹层玻璃设计,能够对由多种材料组成的复合板的刚度进行精确计算。该理论考虑每一层的独立特性,确保对整体面板的刚度进行准确计算。
  • 剪力耦合选项: RFEM 6 允许工程师根据项目要求定义夹层玻璃层之间的剪力耦合行为,无论是非耦合的还是耦合(刚性)的。
  • 详细的层结果: RFEM 6 的玻璃设计附加模块提供夹层玻璃面板的逐层分析。工程师可以深入了解每层的结构行为,帮助识别潜在的失效点并优化设计。
  • 新设计标准: 随着 ASTM E1300 2024 设计检查的引入,RFEM 6 提供了一种更详细和精确的方法来评估玻璃表面,确保它们符合更高的安全性和性能标准。

ASTM E1300-24 集成

RFEM 6 的一个显著特点是其对 ASTM E1300-24 的集成,这是设计玻璃面板的行业标准。这种集成简化了流程,帮助工程师确保其玻璃面板符合该标准中阐明的设计标准。以下 ASTM E1300-24 的设计检查直接整合到 RFEM 6 中:

  • ASCE 7 (玻璃) 载荷组合: RFEM 6 自动生成包含载荷持续时间系数的载荷组合,这对于强度设计至关重要。这符合 ASCE 7 指南,确保准确考虑玻璃结构的所有潜在载荷场景。
  • IBC 表 1604.3 设计情况 (适用性): IBC 代码提供了玻璃结构的特定适用性要求。RFEM 6 集成这些指南,评估挠度以确保玻璃面板符合适用性限值,确保它在典型载荷下按预期执行。
  • 最大允许拉应力(表 X6.1 和 X6.2): RFEM 6 计算玻璃的最大允许拉应力,考虑因素如玻璃类型、载荷持续时间和破碎概率 (Pb)。这参考 ASTM E1300-24 的表 X6.1 和 X6.2 进行,确保玻璃在预期的载荷条件下不会承受过多的应力。
  • 最大边缘应力(附加检查,表 X7.1): RFEM 6 包含对特定条件的边缘应力检查,例如 3 秒的载荷持续时间和小于 0.008 的破碎概率 (Pb)。此检查确保玻璃边缘能够承受集中载荷。可以指定边缘修整类型(清切、打磨或抛光),影响允许的边缘应力。此检查不适用于具有清切边缘的热强化或钢化玻璃。

通过将这些关键检查嵌入 RFEM 6,工程师可以确保其设计完全符合 ASTM E1300-24,简化设计流程并提高可靠性。

ASTM E1300-24 在 RFEM 6 中:实际考量

创建玻璃面板模型

在 RFEM 6 中创建玻璃面板模型时,ASTM E1300-24 在指导假设和建模过程中使用的标准中扮演重要角色:

  • 材料分配: RFEM 6 的材料库包括符合 ASTM E1300-24 要求的材料,确保所选玻璃类型符合标准定义的强度限值。
  • 刚度计算: 对于夹层玻璃,该程序使用层压理论计算面板的整体刚度,考虑到每个独立层。以这种方式确定的刚度属性用于进一步分析,并在程序中显示如下图所示。

载荷和载荷情况

  • 载荷情况: RFEM 6 自动生成包含强度分析所需载荷持续时间系数的载荷和载荷组合,符合 ASCE 7 关于玻璃结构的规定。这确保了玻璃在各种载荷条件下进行评估,包括风、恒载和活载。
  • 边缘应力考虑: 如果载荷组合涉及风载或任何持续时间为 3 秒的载荷,RFEM 6 将自动根据 ASTM E1300-24 的表 X7.1 包含边缘应力检查。

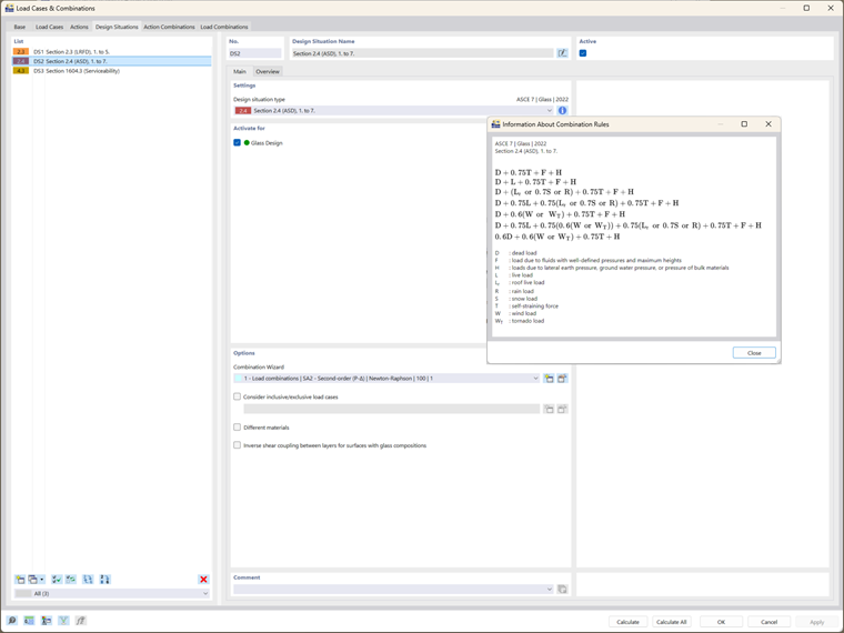
设计情况和载荷组合

ASTM E1300-24 的集成在用于强度和适用性检查的载荷组合和设计情况中最为明显:

  • 强度设计: RFEM 6 根据 ASCE 7 标准自动生成载荷组合,考虑到玻璃结构必需的载荷持续时间系数。这些组合被整合到 ASTM E1300-24 的强度设计计算中,以确保对拉应力限值进行准确评估。
  • 适用性设计: RFEM 6 中的适用性设计情况使用 IBC 表 1604.3 检查挠度,以确保其不超过 ASTM E1300-24 指导的玻璃最大允许限值。

玻璃设计配置:集成的 ASTM E1300-24 检查

一旦定义了模型、材料和载荷,下一步是在 RFEM 6 中通过集成 ASTM E1300-24 设计检查的全面计算来检查玻璃设计配置:

  • 强度和边缘应力: RFEM 6 通过使用 ASTM E1300-24 的表 X6.1 和 X6.2 计算最大允许拉应力来检查玻璃是否满足强度要求。如果载荷组合包括风载,程序还根据表 X7.1 应用边缘应力检查。
  • 适用性: RFEM 6 根据 IBC 和 ASTM E1300-24 指导检查挠度限值,确保玻璃面板在使用载荷下按预期表现。

结果分析:确保符合 ASTM E1300-24

完成计算后,RFEM 6 提供反映 ASTM E1300-24 集成的设计结果:

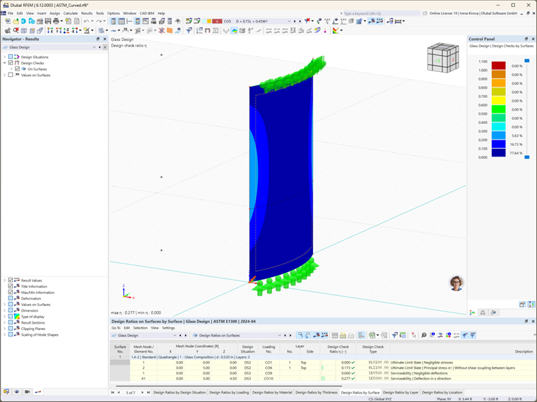
  • 设计比例: 结果包括强度和适用性的设计比例,让用户可以评估玻璃面板是否符合 ASTM E1300-24 所述的性能标准。所有设计检查都有详细信息可用,可以看到标准的全面集成。
  • 应力分布: RFEM 6 提供拉应力和边缘应力的图形表示,使工程师能够直观地确认应力在标准定义的允许范围内。

结论

ASTM E1300-24 的集成使 RFEM 6 成为设计符合安全、性能和合规标准的玻璃面板的强大工具。通过自动化关键设计检查,如拉应力和边缘应力评估,RFEM 6 简化设计过程,确保玻璃设计的各个方面——从材料选择到载荷组合和适用性检查——完全符合 ASTM E1300-24。此集成赋予工程师创建可靠、合规的玻璃结构的能力,同时提高设计效率和准确性。


作者

Kirove 女士的职责是撰写技术文章并为 Dlubal 软件的客户提供技术支持。

链接


;